ZHCSG77H April 2017 – November 2023 INA181 , INA2181 , INA4181
PRODUCTION DATA
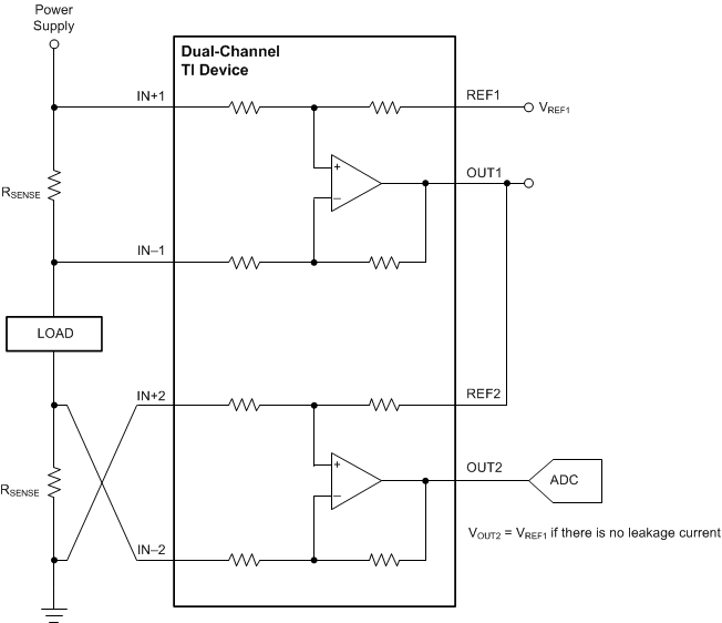
有时,需要确认流入负载的电流与流出负载的电流相同,这通常作为诊断测试或者故障检测的一部分。这种情况需要精确的电流求差,这与求和相同,只是两个放大器的输入彼此相反连接。为了正确检测漏电流,所有通道的电流检测电阻 RSENSE 值必须相同。向 REF1 输入提供外部基准电压,以实现双向漏电流检测。
如果流入负载的电流等于流出负载的电流,则 OUT2 处的电压与施加到 REF1 的电压相同。为了实现这两个电流之间的精确求差,必须施加基准电压。基准电压可防止器件的输出被驱动至接地端,并且还能够检测流入负载的电流是大于还是小于流出负载的电流。
对于电流求差,双通道 INA2181 的输入必须彼此相反连接,如图 8-5 所示。第一个通道的基准输入为串中所有的器件设定输出静态电平。将第一个通道的输出连接到第二个通道的基准输入。第一通道的基准输入在输出端设定基准。该电路示例与电流求和示例相同,只是两个分流输入的极性相反。在正常工作条件下,最终的输出非常接近于基准值,并与任一电流差成正比。该电流求差电路可用于检测流入和流出负载的电流何时不匹配。
图 8-5 检测漏电流求差配置的输出响应示例如图 8-6 所示。第一个通道的基准引脚连接到 2.048V 的基准电压。每个电路的输入均为 100Hz 正弦波,彼此 180° 异相,从而产生零输出,如图所示。第一个电路的正弦波输入被偏移,使得输入波完全高于 GND。

| VREF = 2.048V | ||