ZHCSHA0E January   2018  – March 2021 DRV10974

PRODUCTION DATA  

  1. 特性
  2. 应用
  3. 说明
  4. Revision History
  5. Pin Configuration and Functions
  6. Specifications
    1. 6.1 Absolute Maximum Ratings
    2. 6.2 ESD Ratings
    3. 6.3 Recommended Operating Conditions
    4. 6.4 Thermal Information
    5. 6.5 Electrical Characteristics
    6. 6.6 Typical Characteristics
  7. Detailed Description
    1. 7.1 Overview
    2. 7.2 Functional Block Diagram
    3. 7.3 Feature Description
      1. 7.3.1 Speed Input and Control
      2. 7.3.2 Motor Direction Change
      3. 7.3.3 Motor-Frequency Feedback (FG)
      4. 7.3.4 Lock Detection
        1. 7.3.4.1 Lock Kt Measure
        2. 7.3.4.2 Lock No Motor
        3. 7.3.4.3 Lock Open Loop Abnormal
        4. 7.3.4.4 Lock BEMF Abnormal
        5. 7.3.4.5 Lock Closed Loop Abnormal
        6. 7.3.4.6 Lock Speed Abnormal
      5. 7.3.5 Soft Current-Limit
      6. 7.3.6 Short-Circuit Current Protection
      7. 7.3.7 Overtemperature Protection
      8. 7.3.8 Undervoltage Protection
    4. 7.4 Device Functional Modes
      1. 7.4.1 Spin-Up Settings
        1. 7.4.1.1 Motor Start
        2. 7.4.1.2 Initial Speed Detect
        3. 7.4.1.3 Align
      2. 7.4.2 Open-Loop Acceleration
      3. 7.4.3 Start-Up Current Sensing
      4. 7.4.4 Closed Loop
      5. 7.4.5 Control Advance Angle
  8. Application and Implementation
    1. 8.1 Application Information
    2. 8.2 Typical Application
      1. 8.2.1 Design Requirements
      2. 8.2.2 Detailed Design Procedure
      3. 8.2.3 Application Curves
  9. Power Supply Recommendations
  10. 10Layout
    1. 10.1 Layout Guidelines
    2. 10.2 Layout Example
  11. 11Device and Documentation Support
    1. 11.1 Device Support
    2. 11.2 接收文档更新通知
    3. 11.3 支持资源
    4. 11.4 Trademarks
    5. 11.5 静电放电警告
    6. 11.6 术语表
  12. 12Mechanical, Packaging, and Orderable Information

封装选项

机械数据 (封装 | 引脚)
散热焊盘机械数据 (封装 | 引脚)
订购信息

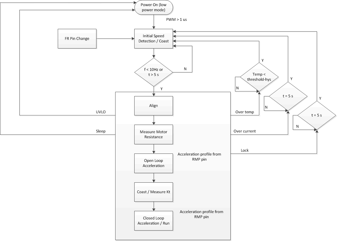
Motor Start

The DRV10974 device starts the motor using a procedure which is shown in #T4509467-56.

GUID-852FF4C2-05F4-403C-AB19-6E46B8DA1C88-low.gifFigure 7-13 DRV10974 Initialization and Motor Start-Up Sequence