ZHCSD87 January 2015 CSD97394Q4M
PRODUCTION DATA.
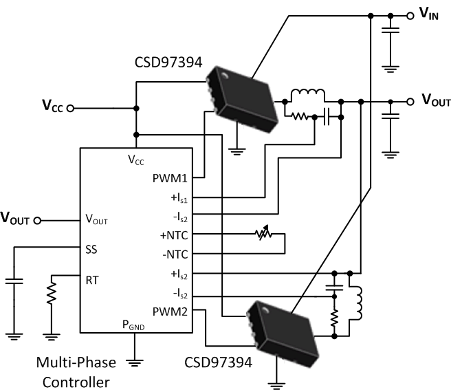
CSD97394Q4M NexFET™ 功率级的设计经过高度优化,适用于针对高功率、高密度同步降压转换器。 这个产品集成了驱动器集成电路 (IC) 和 NexFET 技术来完善功率级开关功能。 此驱动器 IC 具有一个内置可选二极管仿真功能,此功能可启用断续传导模式 (DCM) 运行来提升轻负载效率。 此外,驱动器 IC 支持 ULQ 模式,此模式支持针对 Windows® 8 的联网待机功能。借助于三态 PWM 输入,静态电流可减少至 130μA,并支持立即响应。 当 SKIP# 保持在三态时,电流可减少至 8µA(恢复切换通常需要 20µs)。 这个组合在小型 3.5 x 4.5mm 外形尺寸封装中实现具有高电流、高效和高速开关功能的器件。 此外,印刷电路板 (PCB) 封装已经过优化,可帮助减少设计时间并简化总体系统设计的完成。
| 订货编号 | 封装 | 介质和数量 | |
|---|---|---|---|
| CSD97394Q4M | SON 3.5mm x 4.5mm 塑料封装 |
13 英寸卷带 | 2500 |
| CSD97394Q4MT | 7 英寸卷带 | 250 | |

