ZHCS278F June   2011  – October 2014 CC1121

PRODUCTION DATA.  

  1. 1器件概述
    1. 1.1 特性
    2. 1.2 应用
    3. 1.3 说明
    4. 1.4 功能图
  2. 2修订历史记录
  3. 3Terminal Configuration and Functions
    1. 3.1 Pin Diagram
    2. 3.2 Pin Configuration
  4. 4Specifications
    1. 4.1  Absolute Maximum Ratings
    2. 4.2  Handling Ratings
    3. 4.3  Recommended Operating Conditions (General Characteristics)
    4. 4.4  Thermal Resistance Characteristics for RHB Package
    5. 4.5  RF Characteristics
    6. 4.6  Regulatory Standards
    7. 4.7  Current Consumption, Static Modes
    8. 4.8  Current Consumption, Transmit Modes
      1. 4.8.1 950-MHz Band (High-Performance Mode)
      2. 4.8.2 868-, 915-, and 920-MHz Bands (High-Performance Mode)
      3. 4.8.3 434-MHz Band (High-Performance Mode)
      4. 4.8.4 169-MHz Band (High-Performance Mode)
      5. 4.8.5 Low-Power Mode
    9. 4.9  Current Consumption, Receive Modes
      1. 4.9.1 High-Performance Mode
      2. 4.9.2 Low-Power Mode
    10. 4.10 Receive Parameters
      1. 4.10.1 General Receive Parameters (High-Performance Mode)
      2. 4.10.2 RX Performance in 950-MHz Band (High-Performance Mode)
      3. 4.10.3 RX Performance in 868-, 915-, and 920-MHz Bands (High-Performance Mode)
      4. 4.10.4 RX Performance in 434-MHz Band (High-Performance Mode)
      5. 4.10.5 RX Performance in 169-MHz Band (High-Performance Mode)
      6. 4.10.6 RX Performance in Low-Power Mode
    11. 4.11 Transmit Parameters
    12. 4.12 PLL Parameters
      1. 4.12.1 High-Performance Mode
      2. 4.12.2 Low-Power Mode
    13. 4.13 Wake-up and Timing
    14. 4.14 32-MHz Crystal Oscillator
    15. 4.15 32-MHz Clock Input (TCXO) data to TCXO table
    16. 4.16 32-kHz Clock Input
    17. 4.17 32-kHz RC Oscillator
    18. 4.18 I/O and Reset
    19. 4.19 Temperature Sensor
    20. 4.20 Typical Characteristics
  5. 5Detailed Description
    1. 5.1  Block Diagram
    2. 5.2  Frequency Synthesizer
    3. 5.3  Receiver
    4. 5.4  Transmitter
    5. 5.5  Radio Control and User Interface
    6. 5.6  Enhanced Wake-On-Radio (eWOR)
    7. 5.7  Sniff Mode
    8. 5.8  Antenna Diversity
    9. 5.9  Low-Power and High-Performance Mode
    10. 5.10 WaveMatch
  6. 6Typical Application Circuit
  7. 7器件和文档支持
    1. 7.1 器件支持
      1. 7.1.1 开发支持
        1. 7.1.1.1 配置软件
      2. 7.1.2 器件和支持开发工具命名规则
    2. 7.2 文档支持
    3. 7.3 社区资源
    4. 7.4 商标
    5. 7.5 静电放电警告
    6. 7.6 术语表
  8. 8机械封装和可订购信息

封装选项

机械数据 (封装 | 引脚)
散热焊盘机械数据 (封装 | 引脚)
订购信息

1 器件概述

1.1 特性

  • 高性能、单芯片收发器
    • 出色的接收器灵敏度:
      • 1.2kbps 时为 -120dBm
      • 50kbps 时为 -110dBm
    • 阻断性能:10MHz 时为 86dB
    • 邻近通道灵敏度:60dB
    • 极低相位噪声:10kHz 偏移时为
      -111dBc/Hz
  • 独立的 128 字节 RX 和 TX 先进先出 (FIFO)
  • 波形监视:针对经改进同步检测性能的高级数字信号处理
  • 支持与 CC1190 器件无缝集成以实现范围扩展,从而使灵敏度提升 3dB 并且实现高达 +27dBm 的输出功率
  • 电源
    • 宽电源电压范围(2.0V 至 3.6V)
    • 低流耗:
      • RX:在 RX 嗅探模式中为 2mA
      • RX:在低功率模式中,峰值电流为 17mA
      • RX:在高性能模式中,峰值电流为 22mA
      • TX: +14dBm 时为 45mA
    • 断电:0.12μA(eWOR 定时器运行时为 0.5μA)
  • 步长为 0.4dB 时可编程输出功率高达 +16dBm
  • 自动输出功率递增
  • 可配置数据速率:1.2 至 200kbps
  • 所支持的调制格式:2- 频移键控 (FSK),
    2 - 高斯频移监控 (GFSK),4-FSK,4-GFSK,最小频移键控 (MSK),开关键控 (OOK)
  • 符合 RoHS 标准的 5mm × 5mm 无脚四方扁平无引线 (QFN) 32 引脚封装 (RHB)
  • 法规 - 适用于符合下列标准的系统
    • 欧洲: ETSI EN 300 220,ETSI EN 54-25
    • 美国: FCC CFR47 部分 15,FCC CFR47 部分 24
    • 日本: ARIB STD-T108
  • 外设和支持功能
    • 针对自动低功率接收轮询的增强型无线电唤醒功能
    • 包括针对天线多样性支持的功能
    • 支持重传
    • 支持自动确认接收到的数据包
    • TCXO 支持和控制,同样适用于功率模式
    • 针对载波监听 (LBT) 系统的自动空闲信道评估 (CCA)
    • 增加范围和提高稳定耐用性的内置编码增益支持
    • 数字接收信号强度指示 (RSSI) 测量
    • 温度传感器

1.2 应用

  • 信道间隔低至 50 kHz 的超低功率无线系统
  • 169、315、433、868、915、920、950MHz ISM/SRD 频带系统
  • 无线计量和无线智能电网(自动计量读取 (AMR) 和自动计量基础设施 (AMI))
  • IEEE 802.15.4g 系统
  • 家庭和楼宇自动化
  • 无线警报和安全系统
  • 工业用监控和控制
  • 无线医疗应用
  • 无线传感器网络和有源射频识别 (RFID)

1.3 说明

CC1121 是一款全集成单芯片射频收发器,此器件设计用于在成本有效无线系统中实现极低功耗和低压运行的高性能。 所有滤波器都已集成,因此无需昂贵的外部表面声波 (SAW) 和中频 (IF) 滤波器。 该器件主要用于 ISM(工业、科学和医疗)以及处于 274-320MHz,410-480MHz 和 820-960MHz 的 SRD(短程设备)频带。

CC1121 器件提供广泛硬件支持,以实现数据包处理、数据缓冲、突发传输、空闲信道评估、链路质量指示和无线电唤醒。 CC1121 器件的主要运行参数可由 SPI 接口控制。 在典型系统中,CC1121 器件将与微控制器和极少的外部无源组件配合使用。

器件信息(1)

部件号 封装 封装尺寸
CC1121RHB 超薄四方扁平无引线 (VQFN) (32) 5.00mm x 5.00mm
(1) 更多信息请参见 Section 8机械封装和可订购产品信息

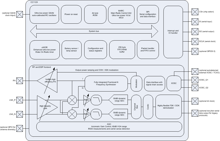
1.4 功能图

Figure 1-1 显示 CC1121 器件的系统方框图。

bd_system_swrs111.gifFigure 1-1 功能方框图