ZHCSM58B January 2020 – November 2021 BQ76952
PRODUCTION DATA
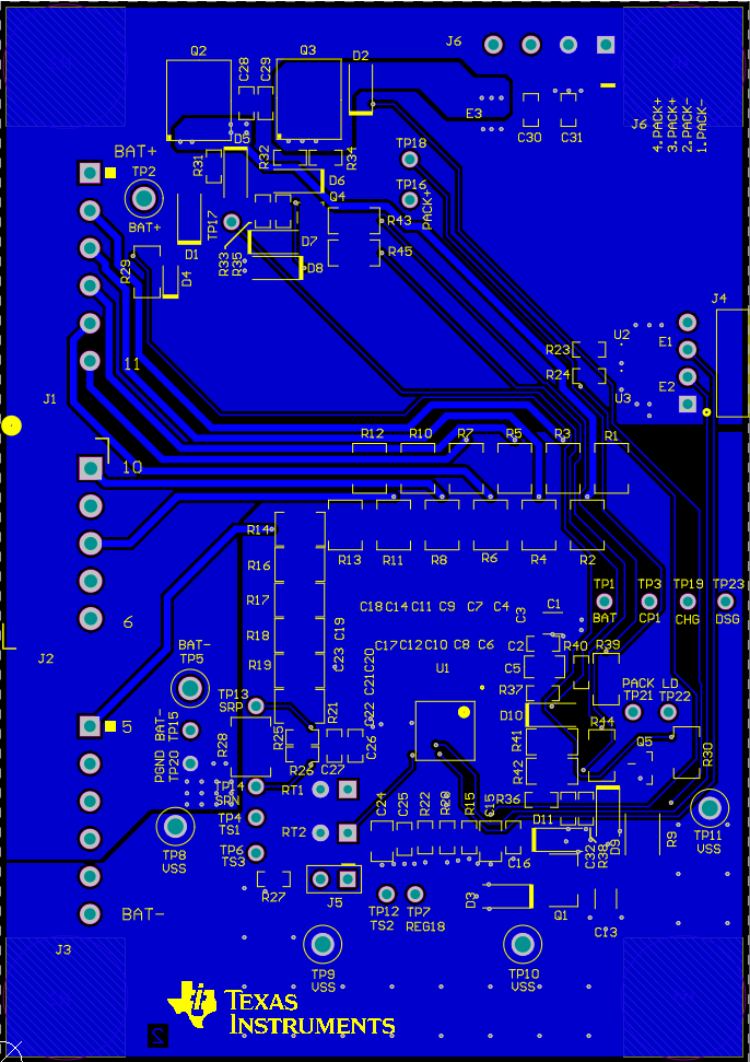
An example circuit layout using the BQ76952 device in a 16-series cell design is described below. The design implements the schematic shown in Figure 16-2 and Figure 16-3, and uses a 2.75-inch × 3.9-inch 2-layer circuit card assembly, with cell connections on the left edge, and pack connections along the top edge of the board. Wide trace areas are used, reducing voltage drops on the high current paths.
The board layout, which is shown in Figure 18-1 and Figure 18-2, includes spark gaps with the reference designator prefix E. These spark gaps are fabricated with the board and no component is installed.

