SBVS163A June 2011 – May 2015 TPS7A3401
PRODUCTION DATA.
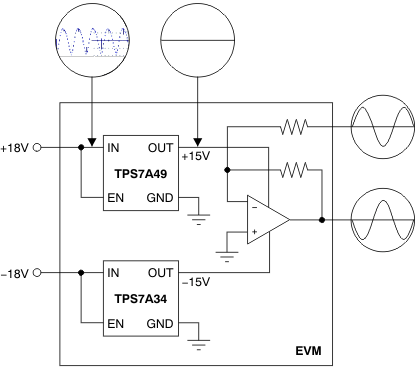
The TPS7A3401 device is a negative, high-voltage (–20-V), low-noise linear regulator capable of sourcing a maximum load of 200 mA.
These linear regulators include a CMOS logic-level-compatible enable pin. Other features available include built-in current limit and thermal shutdown protection to safeguard the device and system during fault conditions.
The TPS7A3401 is designed using bipolar technology, and is ideal for instrumentation applications where clean voltage rails are critical for improving system performance. This design makes it a cost-effective choice to power operational amplifiers, analog-to-digital converters (ADCs), digital-to-analog converters (DACs), and other analog circuitry.
In addition, the TPS7A3401 linear regulator is suitable for cost-effective, post DC-DC converter regulation. By filtering out the output voltage ripple inherent to DC-DC switching conversion, increased system performance is provided in instrumentation applications.
| PART NUMBER | PACKAGE | BODY SIZE (NOM) |
|---|---|---|
| TPS7A3401 | HVSSOP (8) | 3.00 mm × 3.00 mm |
