ZHCUCX7A March   2025  – July 2025

 

  1.   1
  2.   说明
  3.   开始使用
  4.   特性
  5.   应用
  6.   6
  7. 1评估模块概述
    1. 1.1 简介
    2. 1.2 套件内容
    3. 1.3 规格
    4. 1.4 器件信息
  8. 2硬件
    1. 2.1 硬件概述
    2. 2.2 电源要求
    3. 2.3 XDS110 调试探针
    4. 2.4 测量 MSPM0C1106 的电流消耗
    5. 2.5 时钟
    6. 2.6 BoosterPack 插接模块引脚布局
  9. 3软件
    1. 3.1 软件开发选项
    2. 3.2 开箱即用 GUI
    3. 3.3 CCS Cloud
  10. 4硬件设计文件
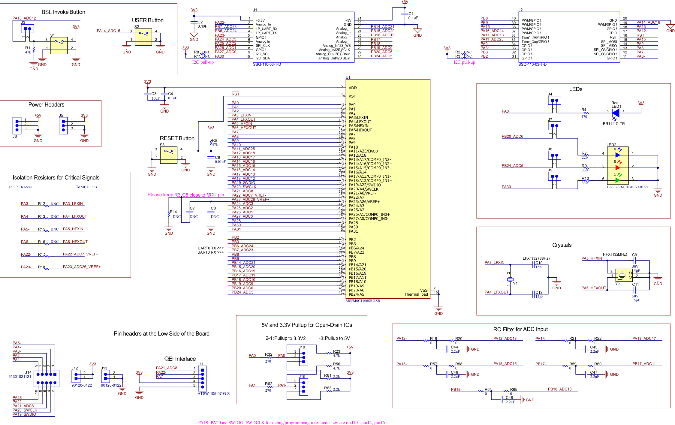
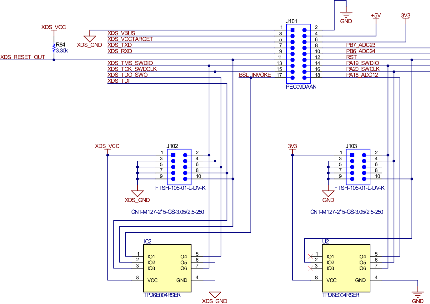
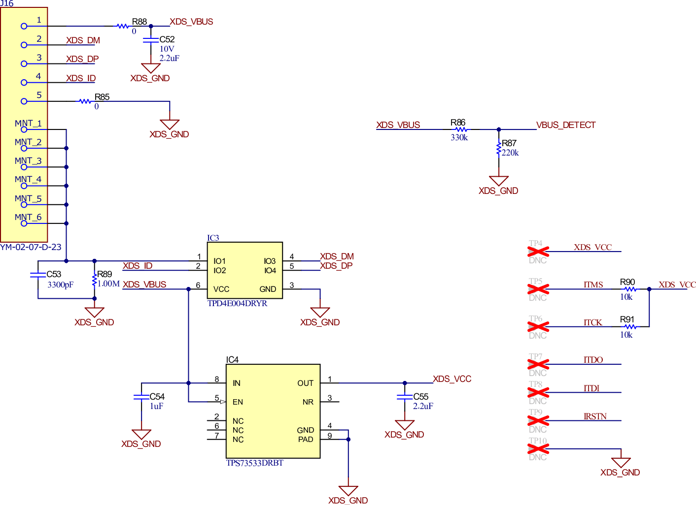
    1. 4.1 原理图
    2. 4.2 PCB 布局
    3. 4.3 物料清单 (BOM)
  11. 5其他信息
    1. 5.1 商标
  12. 6相关文档
    1. 6.1 补充内容
  13. 7修订历史记录

原理图

LP-MSPM0C1106  LP-MSPM0C1106 目标器件原理图图 4-1 LP-MSPM0C1106 目标器件原理图
LP-MSPM0C1106  LP-MSPM0C1106 目标器件原理图图 4-2 LP-MSPM0C1106 目标器件原理图
LP-MSPM0C1106  LP-MSPM0C1106 目标器件原理图图 4-3 LP-MSPM0C1106 目标器件原理图
LP-MSPM0C1106  LP-MSPM0C1106 目标器件原理图图 4-4 LP-MSPM0C1106 目标器件原理图
LP-MSPM0C1106  LP-MSPM0C1106 目标器件原理图图 4-5 LP-MSPM0C1106 目标器件原理图
LP-MSPM0C1106  LP-MSPM0C1106 目标器件原理图图 4-6 LP-MSPM0C1106 目标器件原理图