ZHCUAL7A October   2016  – June 2021 TPS568215

 

  1.   TPS568215EVM-762 8A、SWIFT™ 稳压器评估模块
  2.   商标
  3. 1引言
    1. 1.1 准备工作
    2. 1.2 背景
    3. 1.3 性能规格汇总
    4. 1.4 更改
      1. 1.4.1 输出电压设定点
      2. 1.4.2 可调节 UVLO
  4. 2测试设置和结果
    1. 2.1  输入/输出连接
    2. 2.2  效率
    3. 2.3  输出电压负载调整率
    4. 2.4  输出电压线性调整率
    5. 2.5  负载瞬态
    6. 2.6  环路特性
    7. 2.7  输出电压纹波
    8. 2.8  输入电压纹波
    9. 2.9  上电
    10. 2.10 关断
    11. 2.11 热像图
  5. 3电路板布局
    1. 3.1 布局
  6. 4原理图和物料清单
    1. 4.1 原理图
    2. 4.2 物料清单
  7. 5修订历史记录

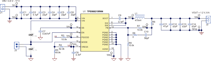
原理图

图 4-1 是 TPS568215EVM-762 的原理图。

GUID-F896646E-1ED9-485A-B4B3-1CFF7A6E252F-low.gif图 4-1 TPS568215EVM-762 原理图