ZHCSPA5F August   1999  – July 2024 THS4021 , THS4022

PRODUCTION DATA  

  1.   1
  2. 特性
  3. 应用
  4. 说明
  5. Pin Configuration and Functions
  6. Specifications
    1. 5.1 Absolute Maximum Ratings
    2. 5.2 ESD Ratings
    3. 5.3 Recommended Operating Conditions
    4. 5.4 Thermal Information - THS4021
    5. 5.5 Thermal Information - THS4022
    6. 5.6 Electrical Characteristics - THS4021D and THS4022DGN
    7. 5.7 Electrical Characteristics - THS4021DGN
    8. 5.8 Typical Characteristics: THS4021D and THS4022DGN
    9. 5.9 Typical Characteristics: THS4021DGN
  7. Detailed Description
    1. 6.1 Overview
    2. 6.2 Functional Block Diagram
    3. 6.3 Feature Description
      1. 6.3.1 Offset Nulling
    4. 6.4 Device Functional Modes
  8. Application and Implementation
    1. 7.1 Application Information
      1. 7.1.1 Driving a Capacitive Load
      2. 7.1.2 General Configuration
    2. 7.2 Power Supply Recommendations
    3. 7.3 Layout
      1. 7.3.1 Layout Guidelines
        1. 7.3.1.1 General PowerPAD™ Integrated Circuit Package Design Considerations
      2. 7.3.2 Layout Example
  9. Device and Documentation Support
    1. 8.1 Documentation Support
      1. 8.1.1 Related Documentation
    2. 8.2 接收文档更新通知
    3. 8.3 支持资源
    4. 8.4 Trademarks
    5. 8.5 静电放电警告
    6. 8.6 术语表
  10. Revision History
  11. 10Mechanical, Packaging, and Orderable Information

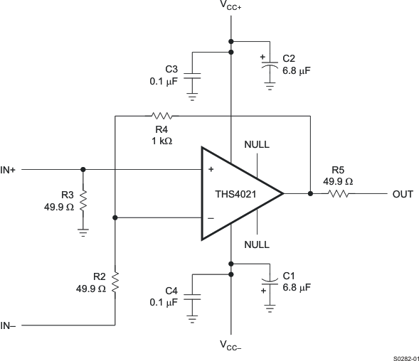
Layout Example

THS4021 THS4022 Layout
                                        Recommendations THS4021 THS4022 Layout
                                        Recommendations Figure 7-4 Layout Recommendations