ZHCSKK5C December   2019  – June 2022 TLIN2021-Q1

PRODUCTION DATA  

  1. 特性
  2. 应用
  3. 说明
  4. Revision History
  5. 说明(续)
  6. Pin Configuration and Functions
  7. Specifications
    1. 7.1 Absolute Maximum Ratings
    2. 7.2 ESD Ratings
    3. 7.3 Thermal Information
    4. 7.4 Recommended Operating Conditions
    5. 7.5 Power Supply Characteristics
    6. 7.6 Electrical Characteristics
    7. 7.7 AC Switching Characteristics
    8. 7.8 Typical Characteristics
  8. Parameter Measurement Information
  9. Detailed Description
    1. 9.1 Overview
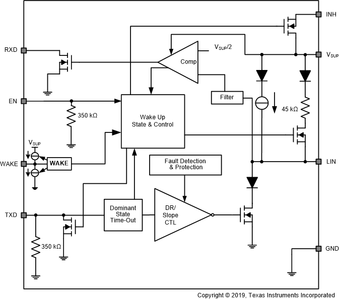
    2. 9.2 Functional Block Diagram
    3. 9.3 Feature Description
      1. 9.3.1  LIN
        1. 9.3.1.1 LIN Transmitter Characteristics
        2. 9.3.1.2 LIN Receiver Characteristics
          1. 9.3.1.2.1 Termination
      2. 9.3.2  TXD
      3. 9.3.3  RXD
      4. 9.3.4  VSUP
      5. 9.3.5  GND
      6. 9.3.6  EN
      7. 9.3.7  WAKE
      8. 9.3.8  INH
      9. 9.3.9  Local Faults
      10. 9.3.10 TXD Dominant Time-Out (DTO)
      11. 9.3.11 Bus Stuck Dominant System Fault: False Wake-Up Lockout
      12. 9.3.12 Thermal Shutdown
      13. 9.3.13 Under Voltage on VSUP
      14. 9.3.14 Unpowered Device
    4. 9.4 Device Functional Modes
      1. 9.4.1 Normal Mode
      2. 9.4.2 Sleep Mode
      3. 9.4.3 Standby Mode
      4. 9.4.4 Wake-Up Events
        1. 9.4.4.1 Local Wake-Up (LWU) via WAKE Input Terminal
        2. 9.4.4.2 Wake-Up Request (RXD)
  10. 10Application and Implementation
    1. 10.1 Application Information
    2. 10.2 Typical Application
      1. 10.2.1 Design Requirements
      2. 10.2.2 Detailed Design Procedures
        1. 10.2.2.1 Normal Mode Application Note
        2. 10.2.2.2 TXD Dominant State Time-Out Application Note
      3. 10.2.3 Application Curves
    3. 10.3 Power Supply Recommendations
    4.     Layout
      1. 10.4.1 Layout Guidelines
      2. 10.4.2 Layout Example
  11. 11Device and Documentation Support
    1. 11.1 Documentation Support
      1. 11.1.1 Related Documentation
    2. 11.2 接收文档更新通知
    3. 11.3 支持资源
    4. 11.4 Trademarks
    5. 11.5 Electrostatic Discharge Caution
    6. 11.6 术语表
  12. 12Mechanical, Packaging, and Orderable Information

Functional Block Diagram

GUID-54D0A0D2-B5F1-4DDE-845E-0415340EF14C-low.gif