ZHCACR0 june   2023 TMP61-Q1

 

  1.   1
  2.   摘要
  3.   商标
  4. 1散热器温度传感器监测
  5. 2测试概述
    1. 2.1 硬件
      1. 2.1.1 Keysight E3631A 电源
      2. 2.1.2 Sorensen DCS 40-25E 可编程直流电源
      3. 2.1.3 B&K Precision 8500 直流电子负载
      4. 2.1.4 TDS3014B Tektronix 数字示波器
      5. 2.1.5 Fluke TiS60+ 热成像仪
      6. 2.1.6 MSP430F5529LP LaunchPad
    2. 2.2 隔离式栅极驱动器
    3. 2.3 IGBT 模块
    4. 2.4 NTC 环形接线片
    5. 2.5 TMP6 环形接线片
    6. 2.6 原理图
  6. 3测试实现
    1. 3.1 收集的数据
    2. 3.2 测试结果
  7. 4设计建议
    1. 4.1 TMP6 的环形接线片
    2. 4.2 导热环氧树脂
  8. 5总结
  9. 6参考文献

原理图

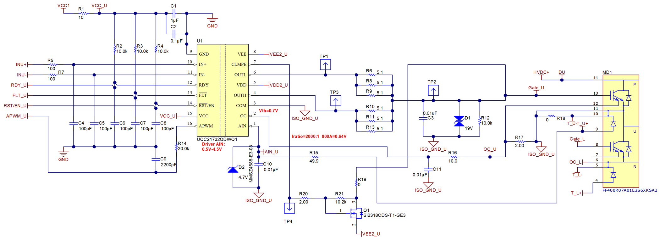
图 2-11 显示了本应用手册中使用的 TIDA-020030 参考设计原理图部分。图 2-12 中所示原理图的突出显示部分是本应用手册中测试的重点。


GUID-20230327-SS0I-HFMB-D7FN-4SQ2PCKRPHWV-low.svg

图 2-11 完整的原理图
GUID-D9F1F664-D437-46D1-830A-BDF44FE6495D-low.png图 2-12 隔离式栅极驱动器电路

请注意,图 2-11 中的 J3 用于将输入施加到隔离式栅极驱动器,如下文所述。

UCC21732-Q1 隔离式栅极驱动器电路 (U1) 驱动 IGBT 模块 (MD1) 的高侧。输出引脚 OUTH(引脚 4)和 OUTL(引脚 6)通过 Gate_U(引脚 13)驱动 MOSFET 的漏极。通过测试点 TP1 和 TP3 来验证隔离式栅极驱动器输出。来自主机 MCU 的模拟 PWM 信号被驱动至隔离式栅极驱动器的 IN+(引脚 10)。该 PWM 信号在 15kHz 频率下被设置为 80% 占空比。隔离式栅极驱动器的 IN–(引脚 11)连接到 GND。外部电压施加到 IGBT 模块的 HVDC+(引脚 14),引脚 N 接地,在引脚 U 上监测开关。