ZHCAAR1 June   2021 LMP7704-SP , OPA4277-SP

 

  1.   1
  2.   2
  3.   3
  4.   4
  5.   5
  6. 16
  7.   7
  8.   8
  9.   9

设计说明

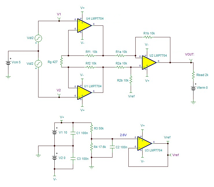
本设计使用分立式运算放大器来实现仪表放大器 (IA) 设计,该设计采用航天级 (SP) 组件用于航天应用。电路将差动信号转换为单端输出信号。仪表放大器的线性操作取决于其构建块(即运算放大器)的线性操作。当输入和输出信号分别处于器件的输入共模和输出摆幅范围内时,运算放大器线性操作。用于为运算放大器供电的电源电压定义这些范围。

GUID-20210316-CA0I-7K01-WMRH-4HRFVB998ZK2-low.png