ZHCAAB7D March   2019  – October 2020 LM101A-N , LM224 , LM248 , LM258 , LM2900 , LM2904B , LM2904LV , LM318 , LM324LV , LM348 , LM358B , LM358LV , LM3900 , LM392 , LMV358A , OPA170 , OPA172 , OPA192 , OPA202 , OPA2189 , OPA2990 , OPA365 , TLV3501 , TLV379 , TLV8542 , TLV9002 , TLV9052 , TLV9062 , TLV9064 , TLV9102 , TLV9302

 

  1.   商标
  2. 1基本电路
  3. 2信号生成
  4. 3信号处理
  5. 4参考文献
  6.   修订历史记录

基本电路

GUID-A0CA53D4-DCE2-4D9E-9296-F4553502BC23-low.gif图 1-1 反相放大器

请参阅《模拟工程师电路设计指导手册:放大器》[2],了解更多信息。请下载 TINA-TI原理图,对此设计进行仿真。若要详细了解 *R 以及如何保护 LM358/LM2904 器件免受输入端瞬态电流尖峰的影响,请参阅 [23]

GUID-36ADFB62-3970-49A8-A00C-3DB9CDD52D25-low.gif图 1-2 同相放大器

请参阅《模拟工程师电路设计指导手册:放大器》[2],了解更多信息。请下载 TINA-TI原理图,对此设计进行仿真。

GUID-57334211-F6EB-4B48-AA51-E29F5F85D5D2-low.gif图 1-3 差分放大器

请参阅《模拟工程师电路设计指导手册:放大器》[2],了解更多信息。请下载 TINA-TI原理图,对此设计进行仿真。

GUID-76B26909-D641-426E-81D0-A7D6AF410DEC-low.gif图 1-4 低功耗差分放大器

请参阅《模拟工程师电路设计指导手册:放大器》[2],了解更多信息。请下载 TINA-TI原理图,对此设计进行仿真。

GUID-75990B1B-8F36-4D3A-9E62-6438B5F3514C-low.gif图 1-5 反相加法放大器

请参阅《模拟工程师电路设计指导手册:放大器》[2],了解更多信息。请下载 TINA-TI原理图,对此设计进行仿真。

GUID-92F54B9C-1E08-4CBC-9E93-CB54F9942BEB-low.gif图 1-6 同相加法放大器

请参阅《模拟工程师电路设计指导手册:放大器》,了解更多信息。请下载 TINA-TI原理图,对此设计进行仿真。

GUID-E1E9E805-B0F9-4153-8EF3-5668B83E0A8E-low.gif图 1-7 具有高输入阻抗的反相放大器

请下载 TINA-TI原理图,对此设计进行仿真。

GUID-94435522-182F-4EE5-BF71-A6C03ED8C309-low.gif图 1-8 具有高输入阻抗的两级反相放大器

请下载 TINA-TI原理图,对此设计进行仿真。

GUID-E22F3604-0234-4F55-BCB5-0A1A4C89AC5E-low.gif图 1-9 交流耦合同相放大器

请参阅《模拟工程师电路设计指导手册:放大器》,了解更多信息。请下载 TINA-TI原理图,对此设计进行仿真。

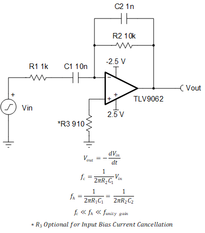
GUID-F79C10FB-A3C2-4002-8125-009109A165E5-low.gif图 1-10 实用微分器

请参阅《模拟工程师电路设计指导手册:放大器》[2],了解更多信息。请下载 TINA-TI原理图,对此设计进行仿真。

GUID-C68961D9-9822-4038-A968-D5F081E33877-low.gif图 1-11 积分器

请参阅《模拟工程师电路设计指导手册:放大器》[2],了解更多信息。请下载 TINA-TI原理图,对此设计进行仿真。

GUID-E0BE3906-1586-4576-BBCA-AF5982B66E3F-low.gif图 1-12 电流/电压转换器(跨阻放大器)

请参阅《模拟工程师电路设计指导手册:放大器》[2],了解更多信息。请下载 TINA-TI原理图,对此设计进行仿真。

GUID-4F7184A4-D04E-41A0-B21D-FB47E1395BC3-low.gif图 1-13 基准电压发生器

请下载 TINA-TI原理图,对此设计进行仿真。

GUID-3C3E3682-0EAB-4F3D-B576-5280E9F7714E-low.gif图 1-14 中和输入电容以优化响应时间

请下载 TINA-TI原理图,对此设计进行仿真。

GUID-00AE4309-DC9B-4509-80B3-A51D9A4072CE-low.gif图 1-15 光电二极管的阈值检测器

更多有关光电二极管建模的信息,请参阅 [8]。请下载 TINA-TI原理图,对此设计进行仿真。

GUID-212B7C8C-FA46-48A8-A952-3C442D247205-low.gif图 1-16 双端限位检测器

请下载 TINA-TI原理图,对此设计进行仿真。

GUID-342DC9B3-DF51-4561-9B2A-2EB77D6F5825-low.gif图 1-17 多孔径窗口鉴别器

请下载 TINA-TI原理图,对此设计进行仿真。

GUID-D00AB3E1-1E8C-4D29-930F-992874440999-low.gif图 1-18 反相放大器的失调电压调整

请下载 TINA-TI原理图,对此设计进行仿真。

GUID-392D1B8B-B2AA-426A-96BE-AEB3E82F3ABF-low.gif图 1-19 同相放大器的失调电压调整

请下载 TINA-TI原理图,对此设计进行仿真。

GUID-CD000D83-F8B5-4B27-9A6F-75014FEFDCAD-low.gif图 1-20 电压跟随器的失调电压调整

请下载 TINA-TI原理图,对此设计进行仿真。

GUID-73475689-A323-4C90-8121-DE1FB446C9A7-low.gif图 1-21 差分放大器的失调电压调整

请下载 TINA-TI原理图,对此设计进行仿真。

GUID-8CBABB58-8D44-45D0-A6BA-A2462C700F2E-low.gif图 1-22 具有源电阻的反相放大器的失调电压调整

请下载 TINA-TI原理图,对此设计进行仿真。