ZHCAAB7D March   2019  – October 2020 LM101A-N , LM224 , LM248 , LM258 , LM2900 , LM2904B , LM2904LV , LM318 , LM324LV , LM348 , LM358B , LM358LV , LM3900 , LM392 , LMV358A , OPA170 , OPA172 , OPA192 , OPA202 , OPA2189 , OPA2990 , OPA365 , TLV3501 , TLV379 , TLV8542 , TLV9002 , TLV9052 , TLV9062 , TLV9064 , TLV9102 , TLV9302

 

  1.   商标
  2. 1基本电路
  3. 2信号生成
  4. 3信号处理
  5. 4参考文献
  6.   修订历史记录

信号处理

GUID-4796BA4D-DAC8-495C-9959-A4E4BC6A11E8-low.gif图 3-1 仪表放大器

请下载 TINA-TI原理图,对此设计进行仿真。

GUID-8686E44E-E0ED-44D1-946C-25848D6B8160-low.gif图 3-2 可变增益仪表放大器

请下载 TINA-TI原理图,对此设计进行仿真。

GUID-7DD3FE55-F892-4235-8D9A-26614DCD6230-low.gif图 3-3 具有 ±100V 共模范围的仪表放大器

请下载 TINA-TI原理图,对此设计进行仿真。

GUID-E473AB65-A073-4150-8B9C-F8108E18D314-low.gif图 3-4 具有 ±10V 共模范围的仪表放大器

请下载 TINA-TI原理图,对此设计进行仿真。

GUID-7FC3F266-935F-4FB8-BC87-4037398BA1B0-low.gif图 3-5 高输入阻抗仪表放大器

请下载 TINA-TI原理图,对此设计进行仿真。

GUID-A3693371-3985-4529-8ACF-79816C31D77D-low.gif图 3-6 具有温度敏感性的桥式放大器

请下载 TINA-TI原理图,对此设计进行仿真。

GUID-8D7121D1-5DA0-4560-89DF-622BBCA3FC06-low.gif图 3-7 精密二极管

更多有关此配置的信息,请参阅 [12]。请下载 TINA-TI原理图,对此设计进行仿真。

GUID-7E77C008-37BE-47A3-8650-8C8E49DD7E38-low.gif图 3-8 精密钳位

更多有关此配置的信息,请参阅 [12]。请下载 TINA-TI原理图,对此设计进行仿真。

GUID-CC63DC1C-29E9-4610-93A2-BF88AE0B5D68-low.gif图 3-9 快速半波整流器

更多有关此配置的信息,请参阅 [12]。请参阅《模拟工程师电路设计指导手册:放大器》,了解更多信息。请下载 TINA-TI原理图,对此设计进行仿真。

GUID-2156E29E-D008-4853-92D2-1B4B30212042-low.gif图 3-10 交流/直流转换器

更多有关此配置的信息,请参阅 [12]。请下载 TINA-TI原理图,对此设计进行仿真。

GUID-58B1FB4F-795D-42C3-BA67-A7BD26B5B2D1-low.gif图 3-11 峰值检测器

请下载 TINA-TI原理图,对此设计进行仿真。

GUID-5A3785D3-1EE8-40EA-A397-135E2EBBA026-low.gif图 3-12 绝对值放大器

更多有关此电路的信息,请参阅 [13]。请下载 TINA-TI原理图,对此设计进行仿真。

GUID-5A8B3DD6-7019-4DE8-95AC-7518C9282E7A-low.gif图 3-13 采样保持 I

更多有关此电路的信息,请参阅 [14]。请下载 TINA-TI原理图,对此设计进行仿真。

GUID-6D3CA602-7C58-4F43-A6F3-90AEEB416010-low.gif图 3-14 采样保持 II

更多有关此电路的信息,请参阅 [14]。请下载 TINA-TI原理图,对此设计进行仿真。

GUID-3EA303BA-FDE5-4555-A79B-90FB12AD26DD-low.gif图 3-15 可调 Q 值陷波滤波器

更多有关此配置的信息,请参阅 [15][16]。请下载 TINA-TI原理图,对此设计进行仿真。

GUID-769874BE-A6CD-4654-B5C1-B9C704A08BCD-low.gif图 3-16 易于调谐的陷波滤波器

更多有关此配置的信息,请参阅 [15][16]。请下载 TINA-TI原理图,对此设计进行仿真。

GUID-3D90E50C-0C28-497A-AC55-E1F3F85FBA98-low.gif图 3-17 Sallen-Key 二阶带通滤波器

更多有关此配置的信息,请参阅 [17]。请下载 TINA-TI原理图,对此设计进行仿真。

GUID-AAC118CB-63F3-4659-876D-A4E58EA2153E-low.gif图 3-18 两级电容倍频器

请下载 TINA-TI原理图,对此设计进行仿真。

GUID-18A88E87-7BB9-47B0-BE52-CE8993CC3B63-low.gif图 3-19 模拟电感器

更多有关此配置的信息,请参阅 [19]。请下载 TINA-TI原理图,对此设计进行仿真。

GUID-A94FE47E-F158-4A6D-A60B-C5D541114116-low.gif图 3-20 电容倍频器

请下载 TINA-TI原理图,对此设计进行仿真。

GUID-6FAAB6F0-1521-4573-8A59-7F74F09B14F0-low.gif图 3-21 高通 Sallen-Key 有源滤波器

更多有关此配置的信息,请参阅 [17]。请下载 TINA-TI原理图,对此设计进行仿真。

GUID-456A6984-F0F0-47E6-81CB-476CA79092A2-low.gif图 3-22 低通 Sallen-Key 有源滤波器

更多有关此配置的信息,请参阅 [17][18]。请下载 TINA-TI原理图,对此设计进行仿真。

GUID-A086C8EF-7E40-483D-A899-1EE965B593F3-low.gif图 3-23 电流监控器

请下载 TINA-TI原理图,对此设计进行仿真。

GUID-A9F6A641-3D53-434C-BE95-89E3C3F42982-low.gif图 3-24 具有速率反馈的饱和伺服前置放大器

更多有关光电二极管建模的信息,请参阅 [8]。更多有关此配置的信息,请参阅 [20]。请下载 TINA-TI原理图,对此设计进行仿真。

GUID-D5A4A0BB-7374-4DE3-B57E-0DAD162CA2A8-low.gif图 3-25 功率增升器

请下载 TINA-TI原理图,对此设计进行仿真。

GUID-040AFA49-40C6-4239-9C03-E7A0B9082EFB-low.gif图 3-26 快速过零检测器

请下载 TINA-TI原理图,对此设计进行仿真。

GUID-69E2F1B5-49D9-49AA-893D-0C1F550D2C27-low.gif图 3-27 压电式传感器放大器

更多有关此配置的信息,请参阅 [21][22]。请下载 TINA-TI原理图,对此设计进行仿真。

GUID-A58B0183-448D-4C91-9E9D-BE49D88F6FC8-low.gif图 3-28 温度探头

请下载 TINA-TI原理图,对此设计进行仿真。

GUID-00120A3D-4942-4150-8399-8D3A6ED8DF25-low.gif图 3-29 光电二极管放大器 I

更多有关光电二极管建模的信息,请参阅 [8]。请参阅《模拟工程师电路设计指导手册:放大器》[2],了解更多有关此电路的信息。请下载 TINA-TI原理图,对此设计进行仿真。

GUID-9CAE2598-7BD1-40F5-B14B-2F7C4AA646FF-low.gif图 3-30 光电二极管放大器 II

更多有关光电二极管建模的信息,请参阅 [8]。请参阅《模拟工程师电路设计指导手册:放大器》,了解更多有关此电路的信息。请下载 TINA-TI原理图,对此设计进行仿真。

GUID-56A18FD8-A58D-4E91-9AEC-E3E5D78D471F-low.gif图 3-31 高输入阻抗交流跟随器

请下载 TINA-TI原理图,对此设计进行仿真。

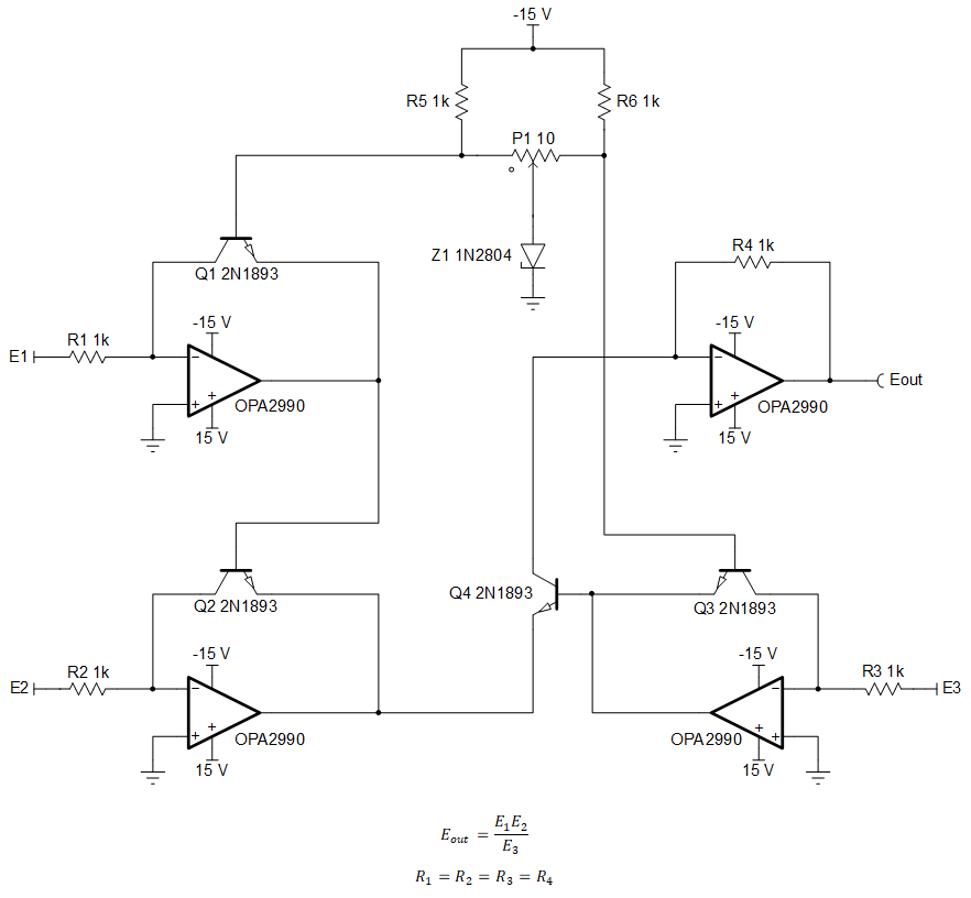
GUID-10E9EC6A-1F16-4A61-B1F4-61604BA3F93A-low.gif图 3-32 乘法器/除法器

请下载 TINA-TI原理图,对此设计进行仿真。