ZHCAAB7D March   2019  – October 2020 LM101A-N , LM224 , LM248 , LM258 , LM2900 , LM2904B , LM2904LV , LM318 , LM324LV , LM348 , LM358B , LM358LV , LM3900 , LM392 , LMV358A , OPA170 , OPA172 , OPA192 , OPA202 , OPA2189 , OPA2990 , OPA365 , TLV3501 , TLV379 , TLV8542 , TLV9002 , TLV9052 , TLV9062 , TLV9064 , TLV9102 , TLV9302

 

  1.   商标
  2. 1基本电路
  3. 2信号生成
  4. 3信号处理
  5. 4参考文献
  6.   修订历史记录

信号生成

GUID-AECA97DC-27F9-42CB-8082-7EC242EBF77E-low.gif图 2-1 具有低元件数的正弦波发生器

更多有关此配置(也称为相移振荡器)的信息,请参阅 [9][10]。请下载 TINA-TI原理图,对此设计进行仿真。

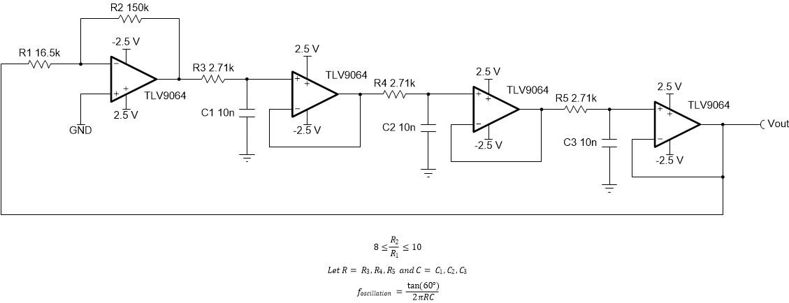
GUID-CA5C95DD-F2C6-4EEC-80E7-09979488FA23-low.gif图 2-2 正弦波发生器

更多有关此配置(也称为缓冲式相移振荡器)的信息,请参阅 [9][10]。请下载 TINA-TI原理图,对此设计进行仿真。

GUID-20201021-CA0I-MCKS-GD24-MCF6LFNB4BPT-low.gif图 2-3 自由运行的多谐振荡器

请下载 TINA-TI原理图,对此设计进行仿真。

GUID-3D6C42B1-E7A1-425B-B24A-861AABC9DD79-low.gif图 2-4 函数发生器

请参阅 [2],了解更多信息。请下载 TINA-TI原理图,对此设计进行仿真。

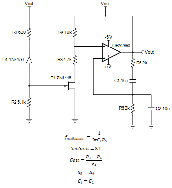
GUID-B6FD6DF4-0845-4105-9B69-285A3EFB2D3D-low.gif图 2-5 脉宽调制器

请参阅《模拟工程师电路设计指导手册:放大器》,了解更多信息。请下载 TINA-TI原理图,对此设计进行仿真。

GUID-77C626AC-A0B4-48F3-ADCC-76FCB51955EA-low.gif图 2-6 改进型 Howland 电流泵

若要深入了解此配置,请参阅 [11]。请下载 TINA-TI原理图,对此设计进行仿真。

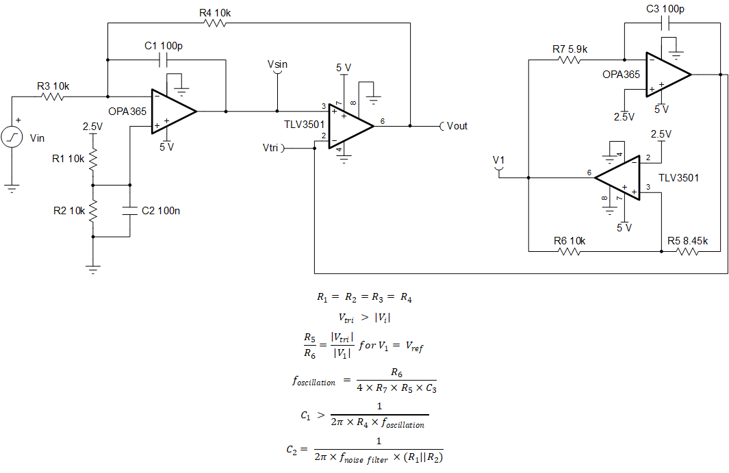
GUID-A18DE534-2320-4CF6-B978-2A53CB00B093-low.gif图 2-7 具有自动增益控制功能的文氏电桥振荡器

请下载 TINA-TI原理图,对此设计进行仿真。

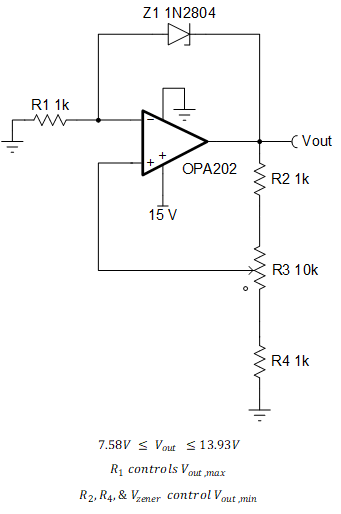
GUID-3864ABEE-777C-41EC-8E35-1309A3AAAA33-low.gif图 2-8 正输出电压基准

请参阅 [2],了解更多信息。请下载 TINA-TI原理图,对此设计进行仿真。

GUID-766BD555-234B-4BB1-BEE3-D6BC0DCD4026-low.gif图 2-9 缓冲式正电压基准

请参阅 [2],了解更多信息。请下载 TINA-TI原理图,对此设计进行仿真。

GUID-B79ABE8B-AF2B-46A1-BAD9-C502914D8E81-low.gif图 2-10 负输出电压基准

请参阅 [2],了解更多信息。请下载 TINA-TI原理图,对此设计进行仿真。

GUID-0244BE9B-1275-4889-9EAC-F8B23673B509-low.gif图 2-11 缓冲式负电压基准

请参阅 [2],了解更多信息。请下载 TINA-TI原理图,对此设计进行仿真。

GUID-A7E324EF-9CF0-4498-BA30-8700206D2C7B-low.gif图 2-12 电流吸收器

请参阅 [2],了解更多信息。请下载 TINA-TI原理图,对此设计进行仿真。

GUID-CB3F08C0-4F4F-4FED-978A-AAFF90B653C4-low.gif图 2-13 电流源

请参阅 [2],了解更多信息。请下载 TINA-TI原理图,对此设计进行仿真。

GUID-3FE084B3-A774-4A2F-81A3-D6E9426CBBA5-low.gif图 2-14 具有 BJT 输出的电压/电流转换器

请下载 TINA-TI原理图,对此设计进行仿真。

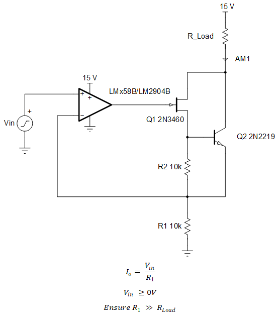
GUID-DBD6E49B-4B09-46A3-BC5B-D6D20A832CBA-low.gif图 2-15 具有达林顿双输出的电压/电流转换器

请下载 TINA-TI原理图,对此设计进行仿真。

GUID-AD044F06-B077-423F-9A2A-675CB50F98D6-low.gif图 2-16 具有 MOSFET 输出的电压/电流转换器

请下载 TINA-TI原理图,对此设计进行仿真。