ZHCA800B February 2018 – September 2024 ADS8912B , OPA197 , REF50 , REF50E , THS4551
| 输入电压(OPA197 缓冲器) | THS4551 输出、ADC 输入 | ADS8912B 数字输出 |
|---|---|---|
| VinP = –12V,VinN = +12V,VinMin (Dif) = –24V | VoutDif = -4.00V,VoutP = 0.25V,VoutN = 4.25V | 238E3H -11650910 |
| VinP = +12V,VinN = –12V,VinMax (Dif) = +24V | VoutDif = +4.0V,VoutP = 4.25V,VoutN = 0.25V | 1C71CH +11650810 |
| HVDD | HVSS | Vcc | Vee | Vref | Vcm |
|---|---|---|---|---|---|
| +15V | -15V | +5.0V | 0V | +4.5V | 2.5V |
此模拟前端 (AFE) 和 SAR ADC 数据采集解决方案可测量 ±24V 范围(或绝对输入范围 VinP = ±12V,VinN = ±12V)内的真差分电压信号,提供高输入阻抗,支持高达 500ksps 的数据速率,且具有 18 位分辨率。此解决方案采用具有低输入偏置电流的精密 36V 轨到轨放大器来缓冲全差分放大器 (FDA) 的输入。FDA 可使信号衰减并将其转换为 SAR ADC 的差分电压和共模电压范围。您可以调整元件选择 部分的值以允许不同的输入电压电平。
该电路实现用于精确测量可编程自动控制 (PAC)、离散控制系统 (DCS) 和可编程逻辑控制 (PLC) 应用中使用的参数测量单元 (PMU)、精密多功能输入和输出 DAQ 和模拟输入模块 中的真实差分电压。

| 规格 | 目标值 | 计算值 | 仿真值 |
|---|---|---|---|
| 瞬态 ADC 输入稳定 (500ksps) | << 1 LSB;<< 34µV | 不适用 | 0.5µV |
| 噪声(ADC 输入端) | 10µVRMS | 9.28µVRMS | 9.76µVRMS |
| 带宽 | 1.25MHz | 1.25MHz | 1.1MHz |










下图展示了 +24V 至 –24V 差分输入的线性输出响应。

仿真带宽约为 1.1MHz,增益为 –15.62dB,这是约为 0.166V/V 的线性增益(衰减比为 6.04V/V)。

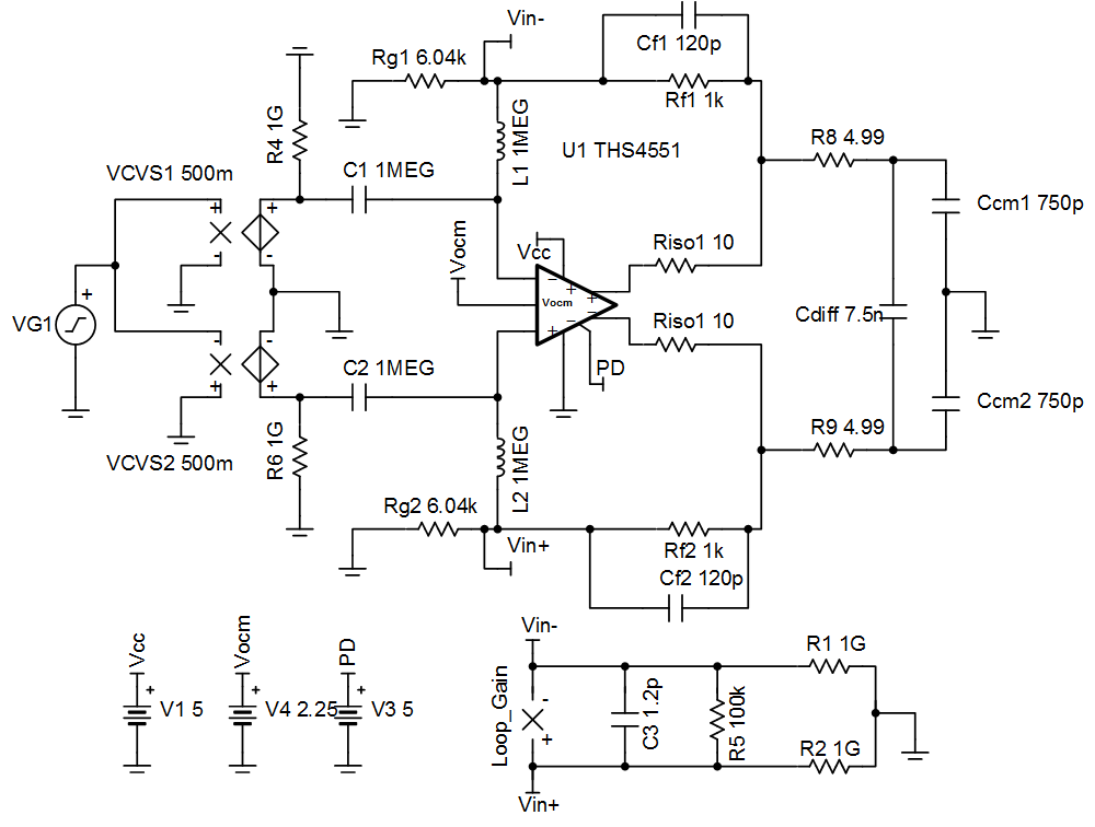
在 TINA 中使用以下电路来测量环路增益并使用 TINA 中的交流传输分析来验证相位裕度。电阻器 RISO = 10Ω 在反馈环路内用于增大相位裕度。该电路具有 45 度相位裕度。有关该主题的详细理论,请观看 TI 高精度实验室 - 运算放大器:稳定性 4。


以下仿真显示了在 OPA197 缓冲器输入设置为 +12V 和 –12V 条件下趋稳至 24V 直流差分输入信号的情况。该类型的仿真表明已正确选择采样保持反冲电路。有关该主题的详细理论,请观看优化 Rfilt 和 Cfilt 值。

| 器件 | 主要特性 | 链路 | 类似器件 |
|---|---|---|---|
| ADS8912B(1) | 18 位分辨率,500ksps 采样速率,集成基准缓冲器,全差分输入,Vref 输入范围为 2.5V 至 5V。 | 具有内部 VREF 缓冲器、内部 LDO 和增强型 SPI 接口的 18 位 1MSPS 单通道 SAR ADC | 模数转换器 (ADC) |
| THS4551 | FDA,150MHz 带宽,轨到轨输出,VosDriftMax = 1.8µV/°C,en = 3.3nV/rtHz | 低噪声精密 150MHz 全差分放大器 | 运算放大器 |
| OPA197 | 36V,10MHz 带宽,轨到轨输入/输出,VosMax = ±250µV,VosDriftMax = ±2.5µV/°C,偏置电流 = ±5pA | 单路、36V、轨到轨输入/输出、低失调电压精密运算放大器 | 运算放大器 |
| REF5045 | VREF = 4.5V,3ppm/°C 漂移,0.05% 初始精度,4µVpp/V 噪声 | 4.5V、3µVpp/V 噪声、3ppm/°C 温漂精密串联电压基准 | 串联电压基准 |
主要文件链接
德州仪器 (TI),SBAC183 源文件,软件支持