SLUUAS2C October   2013  – November 2021 TPS53915

 

  1.   Trademarks
  2. Introduction
  3. Description
    1. 2.1 Typical Applications
    2. 2.2 Features
  4. Electrical Performance Specifications
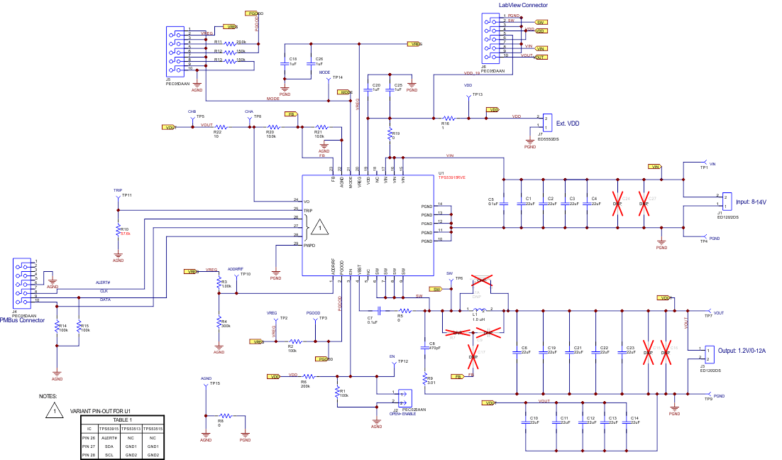
  5. Schematic
  6. Test Setup
    1. 5.1 Test Equipment
    2. 5.2 Recommended Test Setup
  7. Configurations
    1. 6.1 PMBus Address Selection
    2. 6.2 Mode Selection
    3. 6.3 VDD Pin Supply Selection
  8. Test Procedure
    1. 7.1 Line and Load Regulation and Efficiency Measurement Procedure
    2. 7.2 PMBUS Setup and Verification
    3. 7.3 Control-Loop Gain and Phase-Measurement Procedure
    4. 7.4 List of Test Points
    5. 7.5 Equipment Shutdown
  9. EVM Assembly Drawing and PCB Layout
  10. Bill of Materials
  11. 10Revision History

Schematic

GUID-DC4FAC9A-07F5-4376-B00F-BD26B3710B4F-low.gifFigure 4-1 TPS53915EVM-PWR587 Schematic