SLUSDD4B April   2019  – December 2020

PRODUCTION DATA  

  1. Features
  2. Applications
  3. Description
  4. Revision History
  5. Pin Configuration and Functions
  6. Specifications
    1. 6.1 Absolute Maximum Ratings
    2. 6.2 ESD Ratings
    3. 6.3 Recommended Operating Conditions
    4. 6.4 Thermal Information
    5. 6.5 Electrical Characteristics
    6. 6.6 Typical Characteristics
  7. Detailed Description
    1. 7.1 Overview
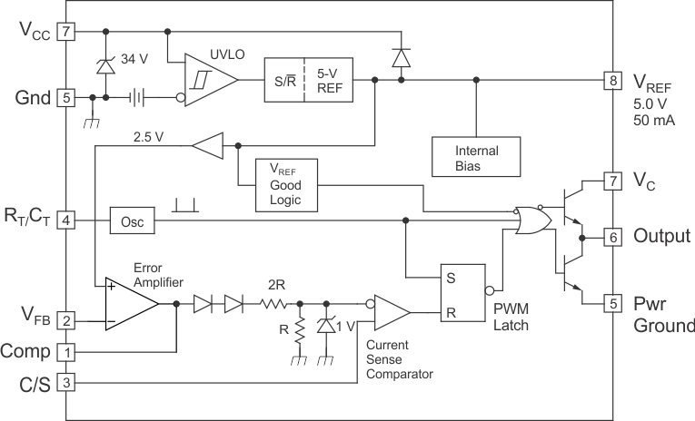
    2. 7.2 Functional Block Diagram
    3. 7.3 Feature Description
      1. 7.3.1 UVLO
      2. 7.3.2 Reference
      3. 7.3.3 Totem-Pole Output
    4. 7.4 Device Functional Modes
  8. Application Information Disclaimer
    1. 8.1 Application Information
    2. 8.2 Typical Application
      1. 8.2.1 Design Requirements
      2. 8.2.2 Detailed Design Procedure
        1. 8.2.2.1 Switching Frequency
        2. 8.2.2.2 Transformer
        3. 8.2.2.3 RCD Diode Clamp
        4. 8.2.2.4 Output Diode
        5. 8.2.2.5 Output Filter and Capacitor
        6. 8.2.2.6 Compensation
        7. 8.2.2.7 Sense Resistor and Slope Compensation
      3. 8.2.3 Application Curves
  9. Power Supply Recommendations
  10. 10Layout
    1. 10.1 Layout Guidelines
      1. 10.1.1 Feedback Traces
      2. 10.1.2 Input/Output Capacitors
      3. 10.1.3 Compensation Components
      4. 10.1.4 Traces and Ground Planes
    2. 10.2 Layout Example
  11. 11Device and Documentation Support
    1. 11.1 Receiving Notification of Documentation Updates
    2. 11.2 Support Resources
    3. 11.3 Trademarks
    4. 11.4 Electrostatic Discharge Caution
    5. 11.5 Glossary
  12. 12Mechanical, Packaging, and Orderable Information

Description

The UC1843B-SP control IC is a radiation hardened pin-for-pin compatible version of the UC1843A-SP. Providing the necessary characteristics to control current-mode switched-mode power supplies, this device has improved features. Start-up current is specified to be less than 0.5 mA and oscillator discharge is trimmed to 8.3 mA. During UVLO, the output stage can sink at least 10 mA at less than 1.2 V for VCC over 5 V.

Device Information
PART NUMBER(1) GRADE(2) PACKAGE
5962R8670412VYC Flight grade QMLV-RHA 100 krad(Si) CFP/HKU (10)
6.48 mm × 7.02 mm
UC1843BHKU/EM Engineering samples(3)
5962R8670412V9A Flight grade QMLV-RHA KGD 100 krad(Si) Die
For all available packages, see the orderable addendum at the end of the data sheet.
For additional information about part grade, view SLYB235.
These units are intended for engineering evaluation only. They are processed to a noncompliant flow. These units are not suitable for qualification, production, radiation testing or flight use. Parts are not warranted for performance over the full MIL specified temperature range of –55°C to 125°C or operating life.
GUID-4AA1BD3A-4E20-491F-8B8C-A8AC39CE7C0E-low.gif Simplified Schematic