SLUAAA3A September   2020  – June 2025 UCC2808A-1Q1 , UCC2808A-2Q1

 

  1.   1
  2. 1Overview
  3. 2Functional Safety Failure In Time (FIT) Rates
  4. 3Failure Mode Distribution (FMD)
  5. 4Pin Failure Mode Analysis (Pin FMA)
  6. 5Revision History

Overview

This document contains information for UCC2808A-xQ1 (UCC2808A-1Q1 and UCC2808A-2Q1 in SOIC 8 package) to aid in a functional safety system design. Information provided are:

  • Functional safety failure in time (FIT) rates of the semiconductor component estimated by the application of industry reliability standards
  • Component failure modes and distribution (FMD) based on the primary function of the device
  • Pin failure mode analysis (pin FMA)

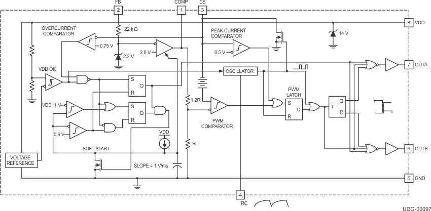
Figure 1-1 shows the device functional block diagram for reference.

UCC2808A-2Q1 UCC2808A-1Q1 Functional Block Diagram Figure 1-1 Functional Block Diagram

UCC2808A-xQ1 were developed using a quality-managed development process, but were not developed in accordance with the IEC 61508 or ISO 26262 standards.