SLLU330 March   2021 TUSB216I

 

  1.   Trademarks
  2. 1TUSB216IEVM
  3. 2TUSB216EVM Board Description
    1. 2.1 TUSB216IEVM Kit Contents
  4. 3EVM Jumper and Switch Configuration
    1. 3.1 Selecting Configuration Levels
  5. 4EVM Operation
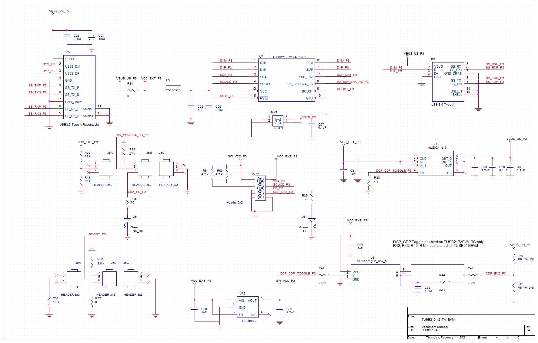
  6. 5TUSB216IEVM Schematic
  7. 6TUSB216IEVM BOM

TUSB216IEVM Schematic

GUID-20210211-CA0I-XMJ0-GSPZ-FXZZL2SQ4D6F-low.pngFigure 5-1 TUSB216IEVM Schematic
GUID-20210211-CA0I-5DZZ-CXRX-SRQ008Q8HVHS-low.png
GUID-20210211-CA0I-4Z8B-STK5-9Q13VX33DLPP-low.png
GUID-20210211-CA0I-F9HS-KL8L-DN1K449JSVRL-low.png