SLLSEY7F June   2017  – April 2020

PRODUCTION DATA.  

  1. Features
  2. Applications
  3. Description
    1.     Device Images
      1.          Application Diagram
      2.      ISO121x Devices Reduce Board Temperatures vs Traditional Solutions
  4. Revision History
  5. Pin Configuration and Functions
    1.     Pin Functions
    2.     Pin Functions
  6. Specifications
    1. 6.1  Absolute Maximum Ratings
    2. 6.2  ESD Ratings
    3. 6.3  Recommended Operating Conditions
    4. 6.4  Thermal Information
    5. 6.5  Power Ratings
    6. 6.6  Insulation Specifications
    7. 6.7  Safety-Related Certifications
    8. 6.8  Safety Limiting Values
    9. 6.9  Electrical Characteristics—DC Specification
    10. 6.10 Switching Characteristics—AC Specification
    11. 6.11 Insulation Characteristics Curves
    12. 6.12 Typical Characteristics
  7. Parameter Measurement Information
    1. 7.1 Test Circuits
  8. Detailed Description
    1. 8.1 Overview
    2. 8.2 Functional Block Diagram
    3. 8.3 Feature Description
    4. 8.4 Device Functional Modes
  9. Application and Implementation
    1. 9.1 Application Information
    2. 9.2 Typical Application
      1. 9.2.1 Sinking Inputs
        1. 9.2.1.1 Design Requirements
        2. 9.2.1.2 Detailed Design Procedure
          1. 9.2.1.2.1 Setting Current Limit and Voltage Thresholds
          2. 9.2.1.2.2 Thermal Considerations
          3. 9.2.1.2.3 Designing for 48-V Systems
          4. 9.2.1.2.4 Designing for Input Voltages Greater Than 60 V
          5. 9.2.1.2.5 Surge, ESD, and EFT Tests
          6. 9.2.1.2.6 Multiplexing the Interface to the Host Controller
          7. 9.2.1.2.7 Status LEDs
        3. 9.2.1.3 Application Curve
      2. 9.2.2 Sourcing Inputs
      3. 9.2.3 Sourcing and Sinking Inputs (Bidirectional Inputs)
  10. 10Power Supply Recommendations
  11. 11Layout
    1. 11.1 Layout Guidelines
    2. 11.2 Layout Example
  12. 12Device and Documentation Support
    1. 12.1 Device Support
      1. 12.1.1 Development Support
    2. 12.2 Documentation Support
      1. 12.2.1 Related Documentation
    3. 12.3 Related Links
    4. 12.4 Receiving Notification of Documentation Updates
    5. 12.5 Community Resource
    6. 12.6 Trademarks
    7. 12.7 Electrostatic Discharge Caution
    8. 12.8 Glossary
  13. 13Mechanical, Packaging, and Orderable Information

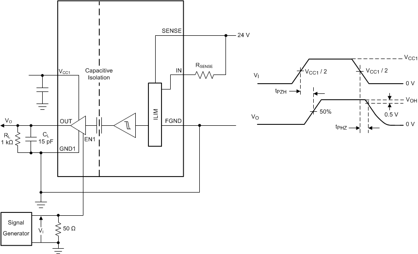
Test Circuits

ISO1211 ISO1212 iso121x-propagation-delay-test-circuit.gifFigure 10. Switching Characteristics Test Circuit and Voltage Waveforms
ISO1211 ISO1212 iso121x-propagation-input-current-and-thresholds-test-circuit.gifFigure 11. Input Current and Voltage Threshold Test Circuit
ISO1211 ISO1212 iso121x-enable-delay-test-circuit.gifFigure 12. Enable and Disable Propagation Delay Time Test Circuit and Waveform—Logic Low State
ISO1211 ISO1212 iso121x-disable-delay-test-circuit.gifFigure 13. Enable and Disable Propagation Delay Time Test Circuit and Waveform—Logic High State
ISO1211 ISO1212 iso121x-common-mode-transient-immunity-test-circuit.gif
Pass Criterion: The output must remain stable.
Figure 14. Common-Mode Transient Immunity Test Circuit