SLLA525A October   2020  – April 2021 TCAN1043-Q1 , TCAN1043G-Q1 , TCAN1043H-Q1 , TCAN1043HG-Q1

 

  1.   Trademarks
  2. 1Overview
  3. 2Functional Safety Failure In Time (FIT) Rates
  4. 3Failure Mode Distribution (FMD)
  5. 4Pin Failure Mode Analysis (Pin FMA)
  6. 5Revision History

Overview

This document contains information for TCAN1043-Q1 (as well as the TCAN1043G-Q1, TCAN1043H-Q1, and TCAN1043HG-Q1), a controller area network (CAN) transceiver, to aid in a functional safety system design. The TCAN1043-Q1 comes in the SOIC (D) and VSON (DMT) packages. Information provided are:

  • Functional Safety Failure In Time (FIT) rates of the semiconductor component estimated by the application of industry reliability standards
  • Component failure modes and their distribution (FMD) based on the primary function of the device
  • Pin failure mode analysis (Pin FMA)

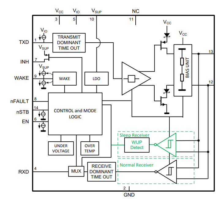
Figure 1-1 shows the device functional block diagram for reference.

GUID-20200901-CA0I-RWJN-THZV-KGZ65XWQFQPR-low.png Figure 1-1 Functional Block Diagram
TCAN1043-Q1 was developed using a quality-managed development process, but was not developed in accordance with the IEC 61508 or ISO 26262 standards.