SBOA412 August   2020 TLV314-Q1

 

  1.   Trademarks
  2. 1Overview
  3. 2Functional Safety Failure In Time (FIT) Rates
    1. 2.1 SC70-5 Package
    2. 2.2 SOT-23 Package
  4. 3Failure Mode Distribution (FMD)
  5. 4Pin Failure Mode Analysis (Pin FMA)
    1. 4.1 SC70-5 Package
    2. 4.2 SOT-23 Package

Overview

This document contains information for TLV314-Q1 (SC70-5 and SOT-23 package) to aid in a functional safety system design. Information provided are:

  • Functional Safety Failure In Time (FIT) rates of the semiconductor component estimated by the application of industry reliability standards
  • Component failure modes and their distribution (FMD) based on the primary function of the device
  • Pin failure mode analysis (Pin FMA)

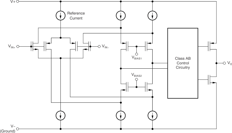
Figure 1-1 shows the device functional block diagram for reference.

GUID-1F71773D-8173-4159-95A0-8A3E162197CC-low.gif Figure 1-1 Functional Block Diagram

TLV314-Q1 was developed using a quality-managed development process, but was not developed in accordance with the IEC 61508 or ISO 26262 standards.