KOKA062B April   2017  – June 2023 AMC1100 , AMC1200 , AMC1200-Q1 , AMC1211-Q1 , AMC1300 , AMC1300B-Q1 , AMC1301 , AMC1301-Q1 , AMC1302 , AMC1302-Q1 , AMC1311 , AMC1311-Q1 , AMC1411 , AMC1411-Q1 , AMC3301 , AMC3301-Q1 , AMC3302 , AMC3302-Q1 , AMC3330 , AMC3330-Q1 , ISO224 , TLV170 , TLV6001

 

  1.   1
  2.   2

머리말

산업용 3상 서보 모터 시스템, 전기 자동차의 배터리 관리 시스템, 태양광 인버터에서 전류를 감지하는 경우 일종의 안전 절연 체계를 포함해야 하는 경우가 많습니다. 안전 관련 표준은 특정 설계와 관련된 최종 장비에 대한 특정 절연 요구 사항을 정의합니다. 장비 유형, 관련 전압 수준 및 장비를 설치할 환경에 따라 필요한 안전 절연 수준(기본, 보조, 강화)을 결정할 때 다양한 요소가 사용됩니다.

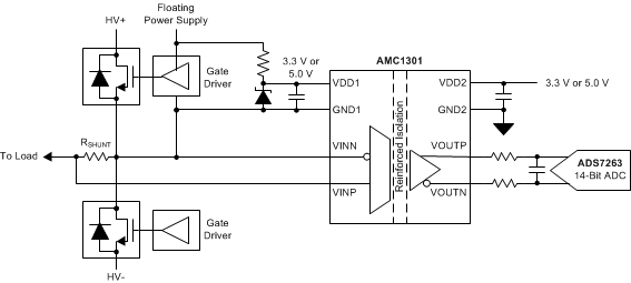
텍사스 인스트루먼트는 기본 또는 강화 절연 요구 사항을 충족하는 전압 및 전류 션트 감지 애플리케이션에 사용되는 다양한 절연 전류 션트 증폭기를 제공합니다. 강화 절연이 필요한 애플리케이션의 경우 이러한 장치 중 하나가 AMC1301입니다. AMC1301의 출력은 1.44V의 공통 모드 전압을 중심으로 하는 완전 차동 신호이며, 그림 1에서 보듯이 독립형 ADC(아날로그-디지털 컨버터)나 MSP430 및 C2000 마이크로컨트롤러 장치 제품군에 있는 온보드 ADC에 직접 공급할 수 있습니다.

AMC1301 AMC1100 AMC1200 TLV6001 TLV170 AMC1301 기능 블록 다이어그램그림 1 AMC1301 기능 블록 다이어그램

임베디드 ADC

MSP430과 C2000 프로세서 제품군에는 모두 단일 종단 입력 ADC가 내장되어 있으므로 문제가 됩니다. 이 차동 신호를 단일 종단 데이터 컨버터로 가져오려면 어떻게 해야 합니까?

이를 달성하는 가장 간단한 방법은 AMC1301의 출력 하나만 사용하여 두 번째 출력을 부동 상태로 두는 것입니다. 이 설계의 단점은 데이터 컨버터에서 출력 전압 스윙의 절반만 사용할 수 있어 측정의 동적 범위를 축소한다는 점입니다. AMC1301의 아날로그 입력 범위는 ± 250mV 입니다. 8.2의 고정 게인을 지원하는 경우, VOUTN 및 VOUTP 전압은 그림 2에 나와 있는 것처럼 1.44V 공통 모드 출력을 중심으로 ± 1.025V입니다. 이와 달리 출력 전압은 ±2.05V입니다.

AMC1301 AMC1100 AMC1200 TLV6001 TLV170 차동 출력 전압그림 2 차동 출력 전압

그림 3에 나와 있는 것처럼 단일 종단 증폭기 출력 단계에 차동을 추가하면 AMC1301의 전체 출력 범위를 ADC에 제공할 수 있습니다.

AMC1301 AMC1100 AMC1200 TLV6001 TLV170 차동-단일 종단 출력그림 3 차동-단일 종단 출력

VIN에서 최대 눈금 사인파가 ± 250mV라고 가정하면 AMC1301의 내부 게인은 위상이 180° 벗어난 지점인 VOUTP 및 VOUTN에서 2.05Vpk-pk 출력을 제공합니다. VODIF 신호의 차이는 4.1Vpk-pk입니다. R1=R4, R2=R3일 경우 방정식 1에서는 출력 스테이지의 전송 기능을 보여줍니다.

방정식 1. VOUT = VOUTP×R4R3-VOUTN×R1R2+VCM

방정식 1에서 R1~R4에 대해 동일한 값의 저항을 입력하고 VCM을 2.5V로 설정하면 방정식 2은(는) 다음과 같이 감소합니다.

방정식 2. VOUT = VOUTP-VOUTN+VCM

그림 4의 플롯은 단일 종단 출력 스테이지에 대한 최종 차동의 출력 전압과 함께 AMC1301의 입력 전압 및 출력 전압을 보여줍니다. ± 2.05V의 차동 전압은 0.5~4.5V의 단일 종단 신호로 변환됩니다.

AMC1301 AMC1100 AMC1200 TLV6001 TLV170 단일 종단 출력 전압그림 4 단일 종단 출력 전압

ADC의 입력 전압 범위에 따라 게인 또는 감쇠를 차동-단일 종단 단계에 통합하여 출력 스윙을 조정할 수 있습니다. 출력 공통 모드 전압을 ADC의 입력 요구 사항에 맞게 조정할 수 있습니다.

설계 예

MSP430 장치에서 볼 수 있는 ADC12의 입력 전압 범위는 내부 전압 레퍼런스를 사용할 때 0~2.5V입니다. AMC1301의 VOUTP를 사용하면 AMC1301의 입력 범위의 절반만 사용하면서 컨버터의 입력 범위 내에 0.415V~2.465V의 입력 신호 범위를 ADC12에 제공할 수 있습니다. 그림 5에서 보면 게인이 0.5이고 공통 모드 전압이 1.25V인 차동-단일 종단 증폭기 구성을 사용하여 AMC1301의 전체 전압 범위를 ADC12에 적용할 수 있습니다.

AMC1301 AMC1100 AMC1200 TLV6001 TLV170 단일 종단 출력으로 조정된 차동 전압그림 5 단일 종단 출력으로 조정된 차동 전압

대체 장치 권장 사항

AMC1100 또는 AMC1200은 낮은 가격대에서 AMC1301과 유사한 성능을 가진 기본 절연을 제공합니다. TLV170의 경우 바이폴라 출력이 필요한 애플리케이션을 위해 이 옵션을 제공합니다.

표 1 대체 장치 권장 사항
디바이스 최적화된 매개 변수 성과 교환
AMC1100 최대 4250VPEAK의 갈바닉 절연 더 낮은 과도 내성
AMC1200 최대 4250VPEAK의 갈바닉 절연 기본 절연 대 강화 절연
TLV170 ±18V까지 양극 작동 높은 입력 바이어스 전류

결론

AMC1301의 단일 출력을 사용하여 단일 종단 ADC를 구동할 수도 있지만, 출력에 단일 종단 연산 증폭기 스테이지에 차동을 추가하면 대상 애플리케이션이 가능한 최대 동적 범위를 확보할 수 있습니다.