ZHCSB78C June 2014 – March 2015 CSD95372AQ5M
PRODUCTION DATA.
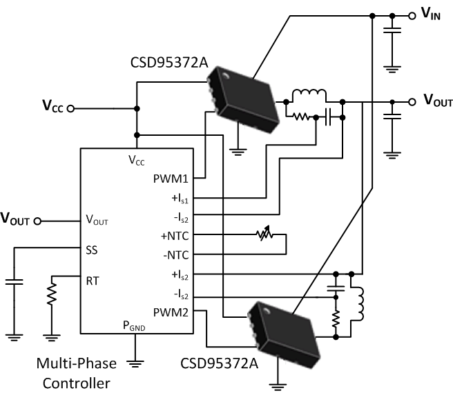
CSD95372AQ5M NexFET™ 功率级的设计针对高功率、高密度同步降压转换器中的使用进行了高度优化。 这个产品集成了驱动器集成电路 (IC) 和 NexFET 技术来完善功率级开关功能。 此驱动器 IC 具有一个内置可选二极管仿真功能,此功能可启用断续传导模式 (DCM) 运行来提升轻负载效率。 这个组合在小型 5mm x 6mm 外形尺寸封装中提供高电流、高效和高速开关功能。 它还集成了温度感测功能以简化系统设计并提高准确度。 此外,PCB 封装已经过优化,可帮助减少设计时间并简化总体系统设计的完成。
| 器件 | 介质 | 数量 | 封装 | 出货 |
|---|---|---|---|---|
| CSD95372AQ5M | 13 英寸卷带 | 2500 | SON 5mm × 6mm 封装 |
卷带封装 |
| CSD95372AQ5MT | 7 英寸卷带 | 250 |
间隔

