ZHCS846B April   2012  – June  2015 ULN2003LV

PRODUCTION DATA.  

  1. 特性
  2. 应用
  3. 说明
  4. 修订历史记录
  5. Pin Configuration and Functions
  6. Specifications
    1. 6.1 Absolute Maximum Ratings
    2. 6.2 ESD Ratings
    3. 6.3 Recommended Operating Conditions
    4. 6.4 Thermal Information
    5. 6.5 Electrical Characteristics
    6. 6.6 Switching Characteristics
    7. 6.7 Dissipation Ratings
    8. 6.8 Typical Characteristics
  7. Detailed Description
    1. 7.1 Overview
    2. 7.2 Functional Block Diagram
    3. 7.3 Feature Description
      1. 7.3.1 TTL and Other Logic Inputs
      2. 7.3.2 Input RC Snubber
      3. 7.3.3 High-Impedance Input Drivers
    4. 7.4 Device Functional Modes
  8. Application and Implementation
    1. 8.1 Application Information
    2. 8.2 Typical Application
      1. 8.2.1 Design Requirements
      2. 8.2.2 Detailed Design Procedure
      3. 8.2.3 Application Curve
    3. 8.3 System Examples
      1. 8.3.1 Max Supply Selector
      2. 8.3.2 Constant Current Generation
      3. 8.3.3 Unipolar Stepper Motor Driver
      4. 8.3.4 NOR Logic Driver
      5. 8.3.5 1.8-V Relay Driver
  9. Power Supply Recommendations
  10. 10Layout
    1. 10.1 Layout Guidelines
    2. 10.2 Layout Example
    3. 10.3 On-Chip Power Dissipation
    4. 10.4 Thermal Considerations
      1. 10.4.1 Improving Package Thermal Performance
  11. 11器件和文档支持
    1. 11.1 社区资源
    2. 11.2 商标
    3. 11.3 静电放电警告
    4. 11.4 Glossary
  12. 12机械、封装和可订购信息

封装选项

机械数据 (封装 | 引脚)
散热焊盘机械数据 (封装 | 引脚)
订购信息

7 Detailed Description

7.1 Overview

ULN2003LV device is a seven-channel, low-side NMOS driver capable of driving 100-mA load with 3-V input drive voltage through each channel. This device can drive low voltage can drive low-voltage relays, LEDs or resistive loads. The ULN2003LV supports 3.3-V to 5-V CMOS logic input interface thus making it compatible to a wide range of micro-controllers and other logic interfaces. The ULN2003LV features an improved input interface that minimizes the input DC current drawn from the external drivers. The ULN2003LV features an input RC snubber that greatly improves its performance in noisy operating conditions. The ULN2003LV channel inputs feature an internal input pulldown resistor thus allowing input logic to be tri-stated. The ULN2003LV may also support other logic input levels, for example, TTL and 1.8 V.

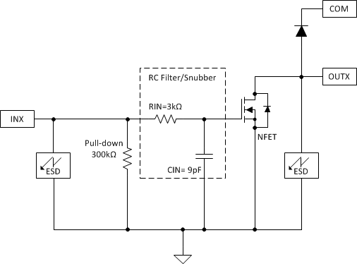
7.2 Functional Block Diagram

ULN2003LV channel_diagram.gif Figure 6. Channel Block Diagram

7.3 Feature Description

7.3.1 TTL and Other Logic Inputs

ULN2003LV input interface is specified for standard 3-V and 5-V CMOS logic interface. However, ULN2003LV input interface may support other logic input levels as well. Refer to Figure 1 and Figure 2 to establish VOL and the corresponding typical load current levels for various input voltage ranges. The Application Information section shows an implementation to drive 1.8-V relays using ULN2003LV.

7.3.2 Input RC Snubber

ULN2003LV features an input RC snubber that helps prevent spurious switching in noisy environment. Connect an external 1-kΩ to 5-kΩ resistor in series with the input to further enhance the noise tolerance of the ULN2003LV.

7.3.3 High-Impedance Input Drivers

ULN2003LV features a 300-kΩ input pulldown resistor. The presence of this resistor allows the input drivers to be tri-stated. When a high-impedance driver is connected to a channel input the ULN2003LV detects the channel input as a low-level input and remains in the OFF position. The input RC snubber helps improve noise tolerance when input drivers are in the high-impedance state.

7.4 Device Functional Modes

As shown in Figure 6, each output of the ULN2003LV features an internal free-wheeling diode connected in a common-cathode configuration at the COM pin. The ULN2003LV provides flexibility of increasing current sink capability through combining several adjacent channels in parallel. Under typical conditions the ULN2003LV can support up to 1.0 A of load current when all 7-channels are connected in parallel. The ULN2003LV can also be used in a variety of other applications requiring a sink drivers.

Table 1. ULN2003LV Function Table(1)

INPUT (IN1 – IN7) OUTPUT (OUT1–OUT7)
L Z
H L
Z Z
(1) L = Low-level (GND); H= High-level; Z= High-impedance