ZHCSFI4C September   2016  – March 2020 UCD90160A

PRODUCTION DATA.  

  1. 特性
  2. 应用
  3. 说明
    1.     简化应用
  4. 修订历史记录
  5. Pin Configuration and Functions
    1.     Pin Functions
  6. Specifications
    1. 6.1 Absolute Maximum Ratings
    2. 6.2 ESD Ratings
    3. 6.3 Recommended Operating Conditions
    4. 6.4 Thermal Information
    5. 6.5 Electrical Characteristics
    6. 6.6 Timing Requirements
    7. 6.7 Typical Characteristics
  7. Detailed Description
    1. 7.1 Overview
    2. 7.2 Functional Block Diagram
    3. 7.3 Feature Description
      1. 7.3.1 Rail Configuration
      2. 7.3.2 TI Fusion GUI
      3. 7.3.3 PMBus Interface
    4. 7.4 Device Functional Modes
      1. 7.4.1  Power Supply Sequencing
        1. 7.4.1.1 Turn-on Sequencing
        2. 7.4.1.2 Turn-off Sequencing
        3. 7.4.1.3 Sequencing Configuration Options
      2. 7.4.2  Pin-Selected Rail States
      3. 7.4.3  Voltage Monitoring
      4. 7.4.4  Fault Responses and Alert Processing
      5. 7.4.5  Shut Down All Rails and Sequence On (Resequence)
      6. 7.4.6  GPIOs
      7. 7.4.7  GPO Control
      8. 7.4.8  GPO Dependencies
        1. 7.4.8.1 GPO Delays
        2. 7.4.8.2 State Machine Mode Enable
      9. 7.4.9  GPI Special Functions
        1. 7.4.9.1 Fault Shutdown Rails
        2. 7.4.9.2 Configured as Sequencing Debug Pin
        3. 7.4.9.3 Configured as Fault Pin
        4. 7.4.9.4 Cold Boot Mode Enable
      10. 7.4.10 Power Supply Enables
      11. 7.4.11 Cascading Multiple Devices
      12. 7.4.12 PWM Outputs
        1. 7.4.12.1 FPWM1-8
        2. 7.4.12.2 PWM1-4
      13. 7.4.13 Programmable Multiphase PWMs
      14. 7.4.14 Margining
        1. 7.4.14.1 Open-Loop Margining
        2. 7.4.14.2 Closed-Loop Margining
      15. 7.4.15 System Reset Signal
      16. 7.4.16 Watch Dog Timer
      17. 7.4.17 Run Time Clock
      18. 7.4.18 Data and Error Logging to Flash Memory
      19. 7.4.19 Brownout Function
      20. 7.4.20 PMBus Address Selection
      21. 7.4.21 Device Reset
    5. 7.5 Programming
      1. 7.5.1 Device Configuration and Programming
        1. 7.5.1.1 Full Configuration Update While in Normal Mode
      2. 7.5.2 JTAG Interface
      3. 7.5.3 Internal Fault Management and Memory Error Correction (ECC)
  8. Application and Implementation
    1. 8.1 Application Information
    2. 8.2 Typical Application
      1. 8.2.1 Design Requirements
      2. 8.2.2 Detailed Design Procedure
      3. 8.2.3 Application Curves
      4. 8.2.4 Estimating ADC Reporting Accuracy
  9. Power Supply Recommendations
  10. 10Layout
    1. 10.1 Layout Guidelines
    2. 10.2 Layout Example
  11. 11器件和文档支持
    1. 11.1 器件支持
      1. 11.1.1 第三方产品免责声明
    2. 11.2 文档支持
      1. 11.2.1 相关文档
    3. 11.3 接收文档更新通知
    4. 11.4 社区资源
    5. 11.5 商标
    6. 11.6 静电放电警告
    7. 11.7 Glossary
  12. 12机械、封装和可订购信息

封装选项

机械数据 (封装 | 引脚)
散热焊盘机械数据 (封装 | 引脚)
订购信息

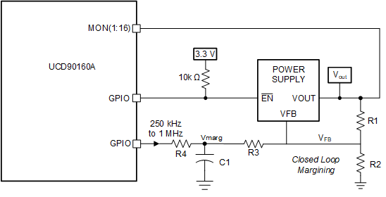
Closed-Loop Margining

Closed-loop margining uses a PWM or FPWM output for each power supply that is being margined. An external RC network converts the FPWM pulse train into a DC margining voltage. The margining voltage is connected to the appropriate power supply feedback node through a resistor. The power supply output voltage is monitored, and the margining voltage is controlled by adjusting the PWM duty cycle until the power supply output voltage reaches the margin-low and margin-high voltages set by the user. The voltage setting resolutions will be the same that applies to the voltage measurement resolution (Table 3). The closed loop margining can operate in several modes (Table 8). Given that this closed-loop system has feed back through the ADC, the closed-loop margining accuracy will be dominated by the ADC measurement. The relationship between duty cycle and margined voltage is configurable so that voltage increases when duty cycle increases or decreases. For more details on configuring the UCD90160A for margining, see the Voltage Margining Using the UCD9012x application note (SLVA375).

Table 8. Closed Loop Margining Modes

MODE DESCRIPTION
DISABLE Margining is disabled.
ENABLE_TRI_STATE When not margining, the PWM pin is set to high impedance state.
ENABLE_ACTIVE_TRIM When not margining, the PWM duty-cycle is continuously adjusted to keep the voltage at VOUT_COMMAND.
ENABLE_FIXED_DUTY_CYCLE When not margining, the PWM duty-cycle is set to a fixed duty-cycle.
UCD90160A closed_loop_slvsdd4.gifFigure 24. Closed-Loop Margining