ZHCSFI4C September   2016  – March 2020 UCD90160A

PRODUCTION DATA.  

  1. 特性
  2. 应用
  3. 说明
    1.     简化应用
  4. 修订历史记录
  5. Pin Configuration and Functions
    1.     Pin Functions
  6. Specifications
    1. 6.1 Absolute Maximum Ratings
    2. 6.2 ESD Ratings
    3. 6.3 Recommended Operating Conditions
    4. 6.4 Thermal Information
    5. 6.5 Electrical Characteristics
    6. 6.6 Timing Requirements
    7. 6.7 Typical Characteristics
  7. Detailed Description
    1. 7.1 Overview
    2. 7.2 Functional Block Diagram
    3. 7.3 Feature Description
      1. 7.3.1 Rail Configuration
      2. 7.3.2 TI Fusion GUI
      3. 7.3.3 PMBus Interface
    4. 7.4 Device Functional Modes
      1. 7.4.1  Power Supply Sequencing
        1. 7.4.1.1 Turn-on Sequencing
        2. 7.4.1.2 Turn-off Sequencing
        3. 7.4.1.3 Sequencing Configuration Options
      2. 7.4.2  Pin-Selected Rail States
      3. 7.4.3  Voltage Monitoring
      4. 7.4.4  Fault Responses and Alert Processing
      5. 7.4.5  Shut Down All Rails and Sequence On (Resequence)
      6. 7.4.6  GPIOs
      7. 7.4.7  GPO Control
      8. 7.4.8  GPO Dependencies
        1. 7.4.8.1 GPO Delays
        2. 7.4.8.2 State Machine Mode Enable
      9. 7.4.9  GPI Special Functions
        1. 7.4.9.1 Fault Shutdown Rails
        2. 7.4.9.2 Configured as Sequencing Debug Pin
        3. 7.4.9.3 Configured as Fault Pin
        4. 7.4.9.4 Cold Boot Mode Enable
      10. 7.4.10 Power Supply Enables
      11. 7.4.11 Cascading Multiple Devices
      12. 7.4.12 PWM Outputs
        1. 7.4.12.1 FPWM1-8
        2. 7.4.12.2 PWM1-4
      13. 7.4.13 Programmable Multiphase PWMs
      14. 7.4.14 Margining
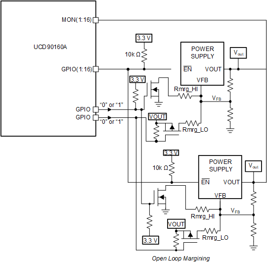
        1. 7.4.14.1 Open-Loop Margining
        2. 7.4.14.2 Closed-Loop Margining
      15. 7.4.15 System Reset Signal
      16. 7.4.16 Watch Dog Timer
      17. 7.4.17 Run Time Clock
      18. 7.4.18 Data and Error Logging to Flash Memory
      19. 7.4.19 Brownout Function
      20. 7.4.20 PMBus Address Selection
      21. 7.4.21 Device Reset
    5. 7.5 Programming
      1. 7.5.1 Device Configuration and Programming
        1. 7.5.1.1 Full Configuration Update While in Normal Mode
      2. 7.5.2 JTAG Interface
      3. 7.5.3 Internal Fault Management and Memory Error Correction (ECC)
  8. Application and Implementation
    1. 8.1 Application Information
    2. 8.2 Typical Application
      1. 8.2.1 Design Requirements
      2. 8.2.2 Detailed Design Procedure
      3. 8.2.3 Application Curves
      4. 8.2.4 Estimating ADC Reporting Accuracy
  9. Power Supply Recommendations
  10. 10Layout
    1. 10.1 Layout Guidelines
    2. 10.2 Layout Example
  11. 11器件和文档支持
    1. 11.1 器件支持
      1. 11.1.1 第三方产品免责声明
    2. 11.2 文档支持
      1. 11.2.1 相关文档
    3. 11.3 接收文档更新通知
    4. 11.4 社区资源
    5. 11.5 商标
    6. 11.6 静电放电警告
    7. 11.7 Glossary
  12. 12机械、封装和可订购信息

封装选项

机械数据 (封装 | 引脚)
散热焊盘机械数据 (封装 | 引脚)
订购信息

Open-Loop Margining

Open-loop margining is done by connecting a power supply feedback node to ground through one resistor and to the margined power supply output (VOUT) through another resistor. The power supply regulation loop responds to the change in feedback node voltage by increasing or decreasing the power supply output voltage to return the feedback voltage to the original value. The voltage change is determined by the fixed resistor values and the voltage at VOUT and ground. Two GPIO pins must be configured as open-drain outputs for connecting resistors from the feedback node of each power supply to VOUT or ground.

UCD90160A open_loop_slvsdd4.gifFigure 23. Open-Loop Margining