ZHCSIU2K June   2001  – November 2023 UCC27323 , UCC27324 , UCC27325 , UCC37323 , UCC37324 , UCC37325

PRODUCTION DATA  

  1.   1
  2. 特性
  3. 应用
  4. 说明
  5. Device Comparison Table
  6. Pin Configuration and Functions
  7. Specifications
    1. 6.1 Absolute Maximum Ratings
    2. 6.2 ESD Ratings
    3. 6.3 Recommended Operating Conditions
    4. 6.4 Thermal Information
    5. 6.5 Electrical Characteristics
    6. 6.6 Switching Characteristics
    7. 6.7 Typical Characteristics
  8. Detailed Description
    1. 7.1 Overview
    2. 7.2 Functional Block Diagram
    3. 7.3 Feature Description
      1. 7.3.1 Input Stage
      2. 7.3.2 Output Stage
    4. 7.4 Device Functional Modes
  9. Application and Implementation
    1. 8.1 Application Information
    2. 8.2 Typical Application
      1. 8.2.1 Design Requirements
      2. 8.2.2 Detailed Design Procedure
        1. 8.2.2.1 Source/Sink Capabilities During Miller Plateau
        2. 8.2.2.2 Parallel Outputs
        3. 8.2.2.3 VDD
        4. 8.2.2.4 Driver Current and Power Requirements
      3. 8.2.3 Application Curves
  10. Power Supply Recommendations
  11. 10Layout
    1. 10.1 Layout Guidelines
    2. 10.2 Layout Example
    3. 10.3 Thermal Considerations
  12. 11Device and Documentation Support
    1. 11.1 Device Support
      1. 11.1.1 第三方产品免责声明
    2. 11.2 Documentation Support
      1. 11.2.1 Related Documentation
    3. 11.3 接收文档更新通知
    4. 11.4 支持资源
    5. 11.5 Trademarks
    6. 11.6 静电放电警告
    7. 11.7 术语表
  13. 12Revision History
  14. 13Mechanical, Packaging, and Orderable Information

封装选项

机械数据 (封装 | 引脚)
散热焊盘机械数据 (封装 | 引脚)
订购信息

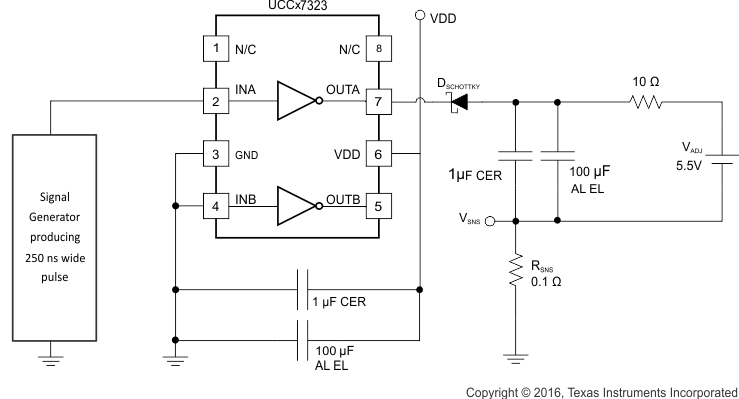
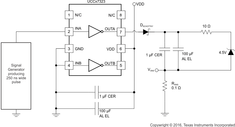
Source/Sink Capabilities During Miller Plateau

Large power MOSFETs present a large load to the control circuitry. Proper drive is required for efficient, reliable operation. The UCCx732x drivers have been optimized to provide maximum drive to a power MOSFET during the Miller plateau region of the switching transition. This interval occurs while the drain voltage is swinging between the voltage levels dictated by the power topology, requiring the charging/discharging of the drain-gate capacitance with current supplied or removed by the driver device [1].

Two circuits are used to test the current capabilities of the UCCx732x driver. In each case external circuitry is added to clamp the output near 5 V while the IC is sinking or sourcing current. An input pulse of 250 ns is applied at a frequency of 1 kHz in the proper polarity for the respective test. In each test there is a transient period where the current peaked up and then settled down to a steady-state value. The noted current measurements are made at a time of 200 ns after the input pulse is applied, after the initial transient. [1]

The first circuit in Figure 8-2 is used to verify the current sink capability when the output of the driver is clamped around 5 V, a typical value of gate-source voltage during the Miller plateau region. The UCCx7323 is found to sink 4.5 A at VDD = 15 V and 4.28 A at VDD = 12 V.

GUID-C77AF997-3CDB-4F81-BC7B-CA1658BC8E1B-low.gifFigure 8-2 Current Sink Capability Test

The circuit shown in Figure 8-3 is used to test the current source capability with the output clamped to around 5 V with a string of Zener diodes. The UCCx7323 is found to source 4.8 A at VDD = 15 V and 3.7 A at VDD = 12 V.

GUID-8CDF4F80-B3AB-49DE-8B72-97425106FDD7-low.gifFigure 8-3 Current Source Capability Test