ZHCSFK9C September   2016  – October 2024 UCC28950-Q1 , UCC28951-Q1

PRODUCTION DATA  

  1.   1
  2. 特性
  3. 应用
  4. 说明
  5. Pin Configuration and Functions
  6. Specifications
    1. 5.1 Absolute Maximum Ratings
    2. 5.2 ESD Ratings
    3. 5.3 Recommended Operating Conditions
    4. 5.4 Thermal Information
    5. 5.5 Electrical Characteristics
    6. 5.6 Timing Requirements
    7. 5.7 Dissipation Ratings
    8. 5.8 Typical Characteristics
  7. Detailed Description
    1. 6.1 Overview
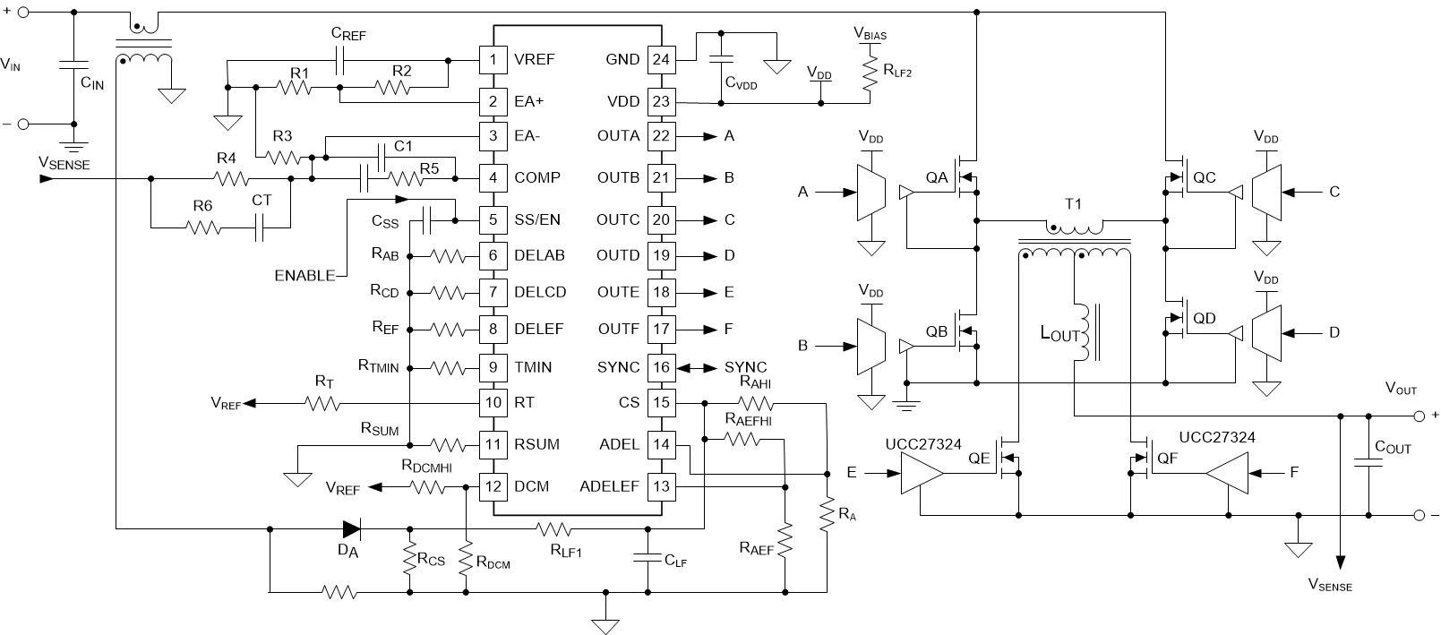
    2. 6.2 Functional Block Diagram
    3. 6.3 Feature Description
      1. 6.3.1  Start-Up Protection Logic
      2. 6.3.2  Voltage Reference (VREF)
      3. 6.3.3  Error Amplifier (EA+, EA–, COMP)
      4. 6.3.4  Soft-Start and Enable (SS/EN)
      5. 6.3.5  Light-Load Power Saving Features
      6. 6.3.6  Adaptive Delay, (Delay Between OUTA and OUTB, OUTC and OUTD (DELAB, DELCD, ADEL))
      7. 6.3.7  Adaptive Delay (Delay Between OUTA and OUTF, OUTB and OUTE (DELEF, ADELEF)
      8. 6.3.8  Minimum Pulse (TMIN)
      9. 6.3.9  Burst Mode
      10. 6.3.10 Switching Frequency Setting
      11. 6.3.11 Slope Compensation (RSUM)
      12. 6.3.12 Dynamic SR ON/OFF Control (DCM Mode)
      13. 6.3.13 Current Sensing (CS)
      14. 6.3.14 Cycle-by-Cycle Current Limit Current Protection and Hiccup Mode
      15. 6.3.15 Synchronization (SYNC)
      16. 6.3.16 Outputs (OUTA, OUTB, OUTC, OUTD, OUTE, OUTF)
      17. 6.3.17 Supply Voltage (VDD)
      18. 6.3.18 Ground (GND)
    4. 6.4 Device Functional Modes
  8. Application and Implementation
    1. 7.1 Application Information
    2. 7.2 Typical Application
      1. 7.2.1 Design Requirements
      2. 7.2.2 Detailed Design Procedure
        1. 7.2.2.1  Power Loss Budget
        2. 7.2.2.2  Preliminary Transformer Calculations (T1)
        3. 7.2.2.3  QA, QB, QC, QD FET Selection
        4. 7.2.2.4  Selecting LS
        5. 7.2.2.5  Selecting Diodes DB and DC
        6. 7.2.2.6  Output Inductor Selection (LOUT)
        7. 7.2.2.7  Output Capacitance (COUT)
        8. 7.2.2.8  Select FETs QE and QF
        9. 7.2.2.9  Input Capacitance (CIN)
        10. 7.2.2.10 Current Sense Network (CT, RCS, R7, DA)
          1. 7.2.2.10.1 Voltage Loop Compensation Recommendation
      3. 7.2.3 Application Curves
    3. 7.3 Power Supply Recommendations
    4. 7.4 Layout
      1. 7.4.1 Layout Guidelines
      2. 7.4.2 Layout Example
  9. Device and Documentation Support
    1. 8.1 Device Support
      1. 8.1.1 Development Support
    2. 8.2 Documentation Support
      1. 8.2.1 Related Documentation
    3. 8.3 Receiving Notification of Documentation Updates
    4. 8.4 Community Resources
    5. 8.5 Trademarks
  10. Revision History
  11. 10Mechanical, Packaging, and Orderable Information

封装选项

机械数据 (封装 | 引脚)
散热焊盘机械数据 (封装 | 引脚)
订购信息

说明

UCC28951-Q1 控制器是 UCC28950-Q1 的增强版本。它是 UCC28950-Q1 完全兼容的快插替代器件。请参阅应用手册做出正确选择:UCC28950-Q1 或 UCC28951-Q1 以确定要使用的控制器。UCC2895x-Q1 器件采用全桥高级控制,并对同步整流器 (SR) 输出级进行主动控制。

ZVS 运行在各种工作条件下均可实现,而负载电流可自动调节次级侧同步整流器 (SR) 的开关延迟。此功能可更大程度地提高系统整体效率。

借助 UCC2895x-Q1 600W 相移全桥设计评审/应用手册 (SLUA560),可轻松开始使用该器件。

24 引脚 TSSOP 封装符合 RoHS 要求。

器件信息
器件型号 封装(1) 封装尺寸(标称值)
UCC2895x-Q1 TSSOP (24) 7.80mm × 4.40mm
如需了解所有可用封装,请参阅数据表末尾的可订购产品附录。
UCC28950-Q1 UCC28951-Q1 简化版应用简化版应用