ZHCSLG6B June   2020  – April 2022 UCC27288

PRODUCTION DATA  

  1. 特性
  2. 应用
  3. 说明
  4. Revision History
  5. Pin Configuration and Functions
  6. Specifications
    1. 6.1 Absolute Maximum Ratings
    2. 6.2 ESD Ratings
    3. 6.3 Recommended Operating Conditions
    4. 6.4 Thermal Information
    5. 6.5 Electrical Characteristics
    6. 6.6 Switching Characteristics
    7. 6.7 Typical Characteristics
  7. Detailed Description
    1. 7.1 Overview
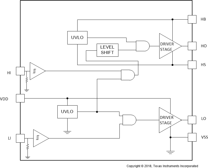
    2. 7.2 Functional Block Diagram
    3. 7.3 Feature Description
      1. 7.3.1 Start-up and UVLO
      2. 7.3.2 Input Stages
      3. 7.3.3 Level Shifter
      4. 7.3.4 Output Stage
      5. 7.3.5 Negative Voltage Transients
    4. 7.4 Device Functional Modes
  8. Application and Implementation
    1. 8.1 Application Information
    2. 8.2 Typical Application
      1. 8.2.1 Design Requirements
      2. 8.2.2 Detailed Design Procedure
        1. 8.2.2.1 Select Bootstrap and VDD Capacitor
        2. 8.2.2.2 External Bootstrap Diode and Series Resistor
        3. 8.2.2.3 Estimate Driver Power Losses
        4. 8.2.2.4 Selecting External Gate Resistor
        5. 8.2.2.5 Delays and Pulse Width
        6. 8.2.2.6 VDD and Input Filter
        7. 8.2.2.7 Transient Protection
      3. 8.2.3 Application Curves
  9. Power Supply Recommendations
  10. 10Layout
    1. 10.1 Layout Guidelines
    2. 10.2 Layout Example
  11. 11Device and Documentation Support
    1. 11.1 接收文档更新通知
    2. 11.2 支持资源
    3. 11.3 Trademarks
    4. 11.4 静电放电警告
    5. 11.5 术语表
  12. 12Mechanical, Packaging, and Orderable Information

封装选项

机械数据 (封装 | 引脚)
散热焊盘机械数据 (封装 | 引脚)
订购信息

Functional Block Diagram

GUID-FFDCF544-88EB-411A-AA12-80E9E4C4AFDB-low.gif