ZHCSGU0 September   2017 UCC256303

PRODUCTION DATA.  

  1. 特性
  2. 应用
  3. 说明
    1.     简化原理图
  4. 修订历史记录
  5. 引脚配置和功能
    1.     引脚功能
  6. 技术规格
    1. 6.1 绝对最大额定值
    2. 6.2 ESD 额定值
    3. 6.3 建议的工作条件
    4. 6.4 热性能信息
    5. 6.5 电气特性
    6. 6.6 开关特性
    7. 6.7 典型特性
  7. 详细 说明
    1. 7.1 概述
    2. 7.2 功能框图
    3. 7.3 特性 说明
      1. 7.3.1  混合迟滞控制
      2. 7.3.2  稳压 12V 电源
      3. 7.3.3  反馈链
      4. 7.3.4  光耦合器反馈信号输入和偏置
      5. 7.3.5  系统外部关断
      6. 7.3.6  选择低电平块和软启动多路复用器
      7. 7.3.7  选择高电平块和突发模式多路复用器
      8. 7.3.8  VCR 比较器
      9. 7.3.9  谐振电容器电压感应
      10. 7.3.10 谐振电流感应
      11. 7.3.11 Bulk 电压检测
      12. 7.3.12 输出电压检测
      13. 7.3.13 高压栅极驱动器
      14. 7.3.14 保护功能
        1. 7.3.14.1 ZCS 区保护
        2. 7.3.14.2 过流保护 (OCP)
        3. 7.3.14.3 输出过压保护 (VOUTOVP)
        4. 7.3.14.4 输入过压保护 (VINOVP)
        5. 7.3.14.5 输入欠压保护 (VINUVP)
        6. 7.3.14.6 引导 UVLO
        7. 7.3.14.7 RVCC UVLO
        8. 7.3.14.8 过热保护 (OTP)
    4. 7.4 器件功能模式
      1. 7.4.1 突发模式控制
      2. 7.4.2 软启动和突发模式阈值
      3. 7.4.3 系统状态和故障状态机
      4. 7.4.4 波形发生器状态机
  8. 应用和实现
    1. 8.1 应用信息
    2. 8.2 典型应用
      1. 8.2.1 设计要求
      2. 8.2.2 详细设计流程
        1. 8.2.2.1  LLC 功率级要求
        2. 8.2.2.2  LLC 增益范围
        3. 8.2.2.3  选择 Ln 和 Qe
        4. 8.2.2.4  确定等效负载电阻
        5. 8.2.2.5  确定 LLC 谐振电路的组件参数
        6. 8.2.2.6  LLC 初级侧电流
        7. 8.2.2.7  LLC 次级侧电流
        8. 8.2.2.8  LLC 变压器
        9. 8.2.2.9  LLC 谐振电感器
        10. 8.2.2.10 LLC 谐振电容器
        11. 8.2.2.11 LLC 初级侧 MOSFET
        12. 8.2.2.12 自适应死区时间的设计注意事项
        13. 8.2.2.13 LLC 整流器二极管
        14. 8.2.2.14 LLC 输出电容器
        15. 8.2.2.15 BLK 引脚分压器
        16. 8.2.2.16 BW 引脚分压器
        17. 8.2.2.17 ISNS 引脚微分器
        18. 8.2.2.18 VCR 引脚电容分压器
        19. 8.2.2.19 突发模式编程
        20. 8.2.2.20 软启动电容器
      3. 8.2.3 应用曲线
  9. 电源建议
    1. 9.1 VCC 引脚电容器
    2. 9.2 引导电容器
    3. 9.3 RVCC 引脚电容器
  10. 10布局
    1. 10.1 布局指南
    2. 10.2 布局示例
  11. 11器件和文档支持
    1. 11.1 器件支持
      1. 11.1.1 开发支持
        1. 11.1.1.1 使用 WEBENCH® 工具创建定制设计
    2. 11.2 文档支持(如果适用)
      1. 11.2.1 相关文档
    3. 11.3 接收文档更新通知
    4. 11.4 社区资源
    5. 11.5 商标
    6. 11.6 静电放电警告
    7. 11.7 Glossary
  12. 12机械、封装和可订购信息

封装选项

请参考 PDF 数据表获取器件具体的封装图。

机械数据 (封装 | 引脚)
  • DDB|14
散热焊盘机械数据 (封装 | 引脚)
订购信息

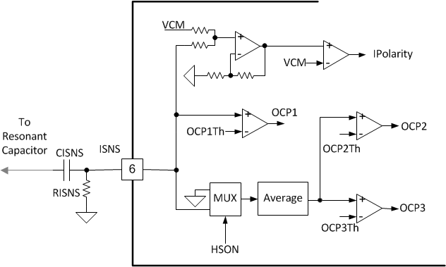
谐振电流感应

ISNS 引脚通过高压电容器连接到谐振电容器。电容器 CISNS 和电阻器 RISNS 构成一个微分器。谐振电容器电压进行差分后,得到谐振电流。差分信号为交流电,并且进入正向电流和负向电流。要感应过零,使用运算放大器加法器对信号进行电平移位。IPolarity 比较器检测谐振电流的方向。数字状态机在 IPolarity 上实现消隐时间 - 在开始的 400ns 死区时间期间的 IPolarity 沿被忽略。

OCP2 和 OCP3 阈值以平均输入电流为基准。要获得平均输入电流,微分器输出与高侧开关打开信号 HSON 多路复用:当高侧开关处于打开状态时,多路复用器输出为微分器输出;当高侧开关处于关闭状态时,多路复用器输出为 0。然后使用低通滤波器对多路复用器输出进行平均。滤波器输出是检测到的平均输入电流。请注意,多路复用器需传递正电压和负电压。OCP2 和 OCP3 故障分别计时 2ms 和 50ms。仅当 OCP2/OCP3 比较器连续 2ms 或 50ms 输出高电平时,才会激活故障。

OCP1 阈值在峰值谐振电流上设定。ISNS 引脚上的电压直接与 OCP1 阈值 OCP1Th 比较。每个周期中在正半周期对峰值谐振电流进行校验。仅当检测到 4 个连续的 OCP1 事件周期时,才会激活 OCP1 故障。在启动过程中,忽略前 15 个周期的 OCP1 比较器输出。

UCC256303 fig42_sluscu6.gifFigure 28. ISNS 方框图