ZHCSLZ9C August 2020 – January 2024 UCC21732
PRODUCTION DATA
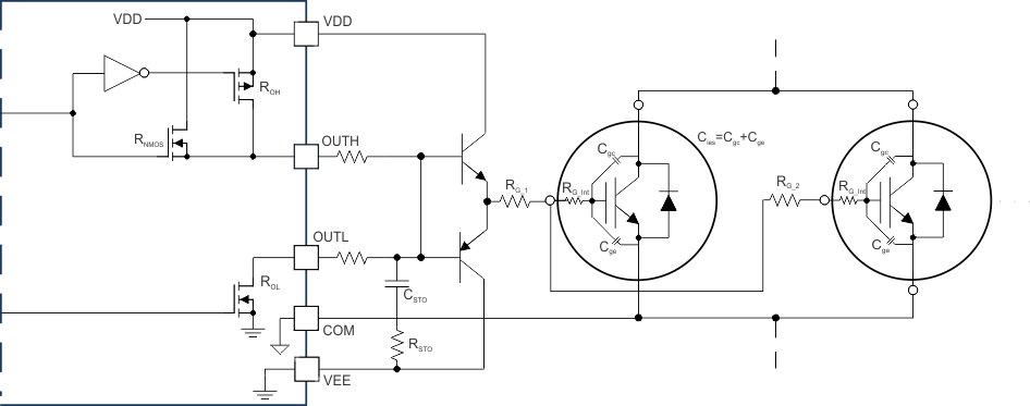
To increase the IGBT gate drive current, a non-inverting current buffer (such as the NPN/PNP buffer shown in Figure 8-17) can be used. Inverting types are not compatible with the desaturation fault protection circuitry and must be avoided. The MJD44H11/MJD45H11 pair is appropriate for peak currents up to 15 A, the D44VH10/ D45VH10 pair is up to 20-A peak.
In the case of a overcurrent detection, the soft turn off (STO) is activated. External components must be added to implement STO instead of normal turn off speed when an external buffer is used. CSTO sets the timing for soft turn off and RSTO limits the inrush current to below the current rating of the internal FET (10A). RSTO should be at least (VDD-VEE)/10. The soft turn off timing is determined by the internal current source of 400 mA and the capacitor CSTO. CSTO is calculated using the following equation.

Figure 8-17 Current Buffer for Increased
Drive Strength