ZHCS910B November   2011  – April 2016 TXS0206A

PRODUCTION DATA.  

  1. 特性
  2. 应用范围
  3. 说明
  4. 修订历史记录
  5. Pin Configuration and Functions
  6. Specifications
    1. 6.1  Absolute Maximum Ratings
    2. 6.2  ESD Ratings
    3. 6.3  Recommended Operating Conditions
    4. 6.4  Thermal Information
    5. 6.5  Electrical Characteristics
    6. 6.6  Timing Requirements—VCCA = 1.2 V ± 0.1 V
    7. 6.7  Timing Requirements—VCCA = 1.8 V ± 0.15 V
    8. 6.8  Timing Requirements—VCCA = 3.3 V ± 0.3 V
    9. 6.9  Switching Characteristics—VCCA = 1.2 V ± 0.1 V
    10. 6.10 Switching Characteristics—VCCA = 1.8 V ± 0.15 V
    11. 6.11 Switching Characteristics—VCCA = 3.3 V ± 0.3 V
    12. 6.12 Operating Characteristics —VCCA = 1.2 V
    13. 6.13 Operating Characteristics —VCCA = 1.8 V
    14. 6.14 Operating Characteristics — VCCA = 3.3 V
    15. 6.15 Typical Characteristics
  7. Parameter Measurement Information
  8. Detailed Description
    1. 8.1 Overview
    2. 8.2 Functional Block Diagram
    3. 8.3 Feature Description
      1. 8.3.1 Architecture
    4. 8.4 Device Functional Modes
  9. Application and Implementation
    1. 9.1 Application Information
    2. 9.2 Typical Application
      1. 9.2.1 Design Requirements
      2. 9.2.2 Detailed Design Procedure
        1. 9.2.2.1 External Pulldown Resistors
      3. 9.2.3 Application Curves
    3. 9.3 System Examples
  10. 10Power Supply Recommendations
  11. 11Layout
    1. 11.1 Layout Guidelines
    2. 11.2 Layout Example
  12. 12器件和文档支持
    1. 12.1 文档支持
      1. 12.1.1 相关文档 
    2. 12.2 社区资源
    3. 12.3 商标
    4. 12.4 静电放电警告
    5. 12.5 Glossary
  13. 13机械、封装和可订购信息

封装选项

机械数据 (封装 | 引脚)
散热焊盘机械数据 (封装 | 引脚)
订购信息

9 Application and Implementation

NOTE

Information in the following applications sections is not part of the TI component specification, and TI does not warrant its accuracy or completeness. TI’s customers are responsible for determining suitability of components for their purposes. Customers should validate and test their design implementation to confirm system functionality.

9.1 Application Information

Systems engineers working with SD and MMC memory cards face a dilemma. These cards operate at a higher voltage node than the latest multimedia application processors, which have moved to smaller process technology nodes that support a maximum I/O interface voltage of 1.2 V. The problem is bridging the gap between these two voltage nodes while maintaining digital switching compatibility. The TXS0206A was designed specifically to address this. It is an auto direction sensing voltage level shifter that can interface with high speed SD and MMC cards because it supports a clock frequency of up to 60 MHz and each data channel supports up to 60 Mbps.

9.2 Typical Application

TXS0206A typapp_ces833.gif Figure 5. Typical Application Circuit

9.2.1 Design Requirements

For this design example, use the parameters listed in Table 2

Table 2. Design Parameters

PARAMETERS VALUES
Input voltage 1.1 V to 3.6 V
Output voltage 1.1 V to 3.6 V

9.2.2 Detailed Design Procedure

To begin the design process, determine the following:

  • Input voltage range
    • Use the supply voltage of the microprocessor that is driving the TXS0206A to determine the input voltage range. For a valid logic high, the value must exceed the VIH of the input port. For a valid logic low, the value must be less than the VIL of the input port.
  • Output voltage range
    • Use the supply voltage of the memory card that the TXS0206A is driving to determine the output voltage range.

9.2.2.1 External Pulldown Resistors

When using the TXS0206A device with MMCs, SD, and Memory Stick™ to ensure that a valid receiver input voltage high (VIH) is achieved, the value of any pulldown resistors (external or internal to a memory card) must not be smaller than a 10-kΩ value. The impact of adding too heavy (less than 10-kΩ value) a pulldown resistor to the data and command lines of the TXS0206A device and the resulting 4-kΩ pullup / 10-kΩ pulldown voltage divider network has a direct impact on the VIH of the signal being sent into the memory card and its associated logic.

The resulting VIH voltage for the 10-kΩ pulldown resistor value would be:

VCC × 10 kΩ / (10 kΩ+ 4 kΩ) = 0.714 × VCC

This is marginally above a valid input high voltage for a 1.8-V signal (i.e., 0.65 × VCC).

The resulting VIH voltage for 20-kΩ pulldown resistor value would be:

VCC × 20 kΩ / (20 kΩ + 4 kΩ) = 0.833 × VCC

Which is above the valid input high voltage for a 1.8-V signal of 0.65 × VCC.

9.2.3 Application Curves

TXS0206A APPLICATION_CURVE_TXS0206A_VCCA_1P8V_VCCB_3P3V_25MHZ.gif Figure 6. 1.8 V to 3.3 V Translation at 25 MHz

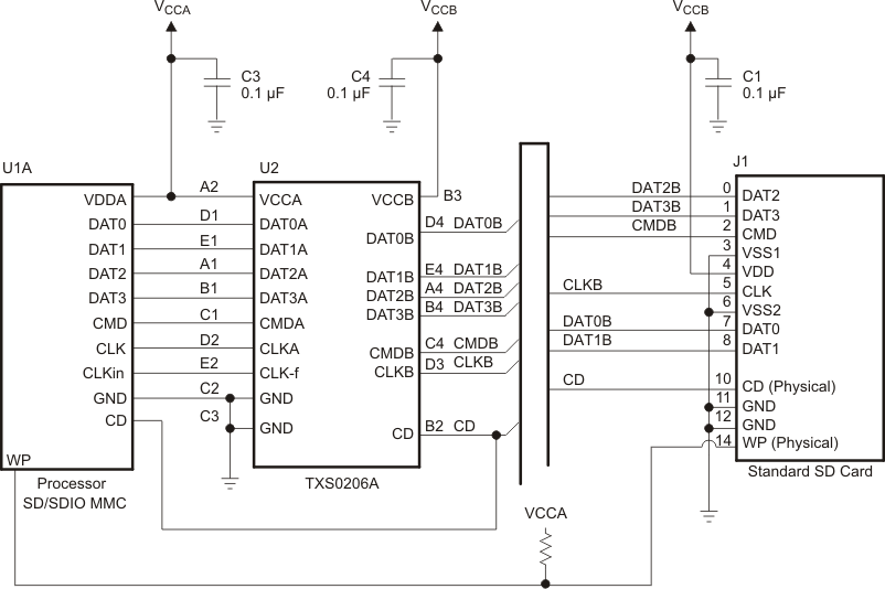
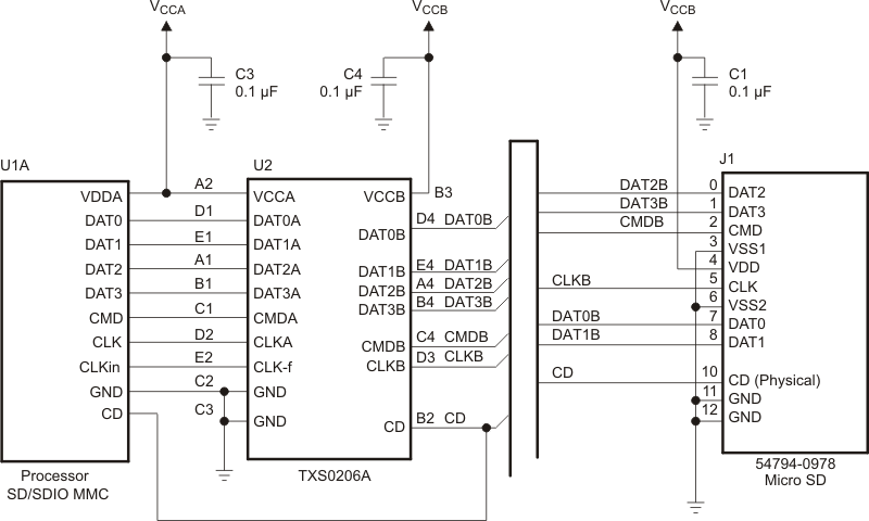
9.3 System Examples

TXS0206A ref2_ces833.gif Figure 7. Interfacing With SD/SDIO Card
TXS0206A wp_ref2_ces833.gif Figure 8. Interfacing With Seperate WP and CD Pin
TXS0206A interface_memstick_ces697.gif Figure 9. Interfacing With Memory Stick™ Card