ZHCSHG7C January   2018  – July 2018 TPSM84209

PRODUCTION DATA.  

  1. 特性
  2. 应用
  3. 说明
    1.     Device Images
      1.      简化应用
      2.      效率与输出电流间的关系
  4. 修订历史记录
  5. Pin Configuration and Functions
    1.     Pin Functions
  6. Specifications
    1. 6.1 Absolute Maximum Ratings
    2. 6.2 ESD Ratings
    3. 6.3 Recommended Operating Conditions
    4. 6.4 Thermal Information
    5. 6.5 Electrical Characteristics
    6. 6.6 Typical Characteristics (VIN = 5 V)
    7. 6.7 Typical Characteristics (VIN = 12 V)
    8. 6.8 Typical Characteristics (VIN = 24 V)
  7. Detailed Description
    1. 7.1 Overview
    2. 7.2 Functional Block Diagram
    3. 7.3 Feature Description
      1. 7.3.1  Adjusting the Output Voltage
      2. 7.3.2  Input Capacitor Selection
      3. 7.3.3  Undervoltage Lockout (UVLO)
      4. 7.3.4  Output Capacitor Selection
      5. 7.3.5  Feed-Forward Capacitor
      6. 7.3.6  Operating Range
      7. 7.3.7  Output Current Rating
      8. 7.3.8  Enable (EN)
      9. 7.3.9  Internal Soft Start
      10. 7.3.10 Safe Start-Up Into Prebiased Outputs
      11. 7.3.11 Light Load Efficiency / Eco-Mode
      12. 7.3.12 Voltage Dropout
      13. 7.3.13 Overcurrent Protection
      14. 7.3.14 Output Overvoltage Protection (OVP)
      15. 7.3.15 Thermal Performance
      16. 7.3.16 Thermal Shutdown
    4. 7.4 Device Functional Modes
      1. 7.4.1 Active Mode
      2. 7.4.2 Eco-Mode Operation
      3. 7.4.3 Shutdown Mode
  8. Application and Implementation
    1. 8.1 Application Information
    2. 8.2 Typical Application
      1. 8.2.1 Design Requirements
      2. 8.2.2 Detailed Design Procedure
        1. 8.2.2.1 Custom Design With WEBENCH® Tools
        2. 8.2.2.2 Output Voltage Setpoint
        3. 8.2.2.3 Input Capacitors
        4. 8.2.2.4 Output Capacitors
        5. 8.2.2.5 Enable Control
      3. 8.2.3 Application Waveforms
  9. Power Supply Recommendations
  10. 10Layout
    1. 10.1 Layout Guidelines
    2. 10.2 Layout Examples
    3. 10.3 EMI
      1. 10.3.1 EMI Plots
    4. 10.4 Package Specifications
  11. 11器件和文档支持
    1. 11.1 器件支持
      1. 11.1.1 第三方产品免责声明
    2. 11.2 使用 WEBENCH® 工具创建定制设计方案
    3. 11.3 接收文档更新通知
    4. 11.4 社区资源
    5. 11.5 商标
    6. 11.6 静电放电警告
    7. 11.7 术语表
  12. 12机械、封装和可订购信息
    1. 12.1 Tape and Reel Information

封装选项

请参考 PDF 数据表获取器件具体的封装图。

机械数据 (封装 | 引脚)
  • RKH|9
散热焊盘机械数据 (封装 | 引脚)
订购信息

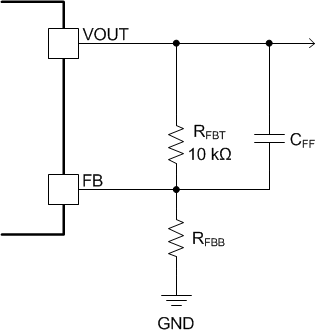
Feed-Forward Capacitor

The TPSM84209 is internally compensated to be stable over the operating range of the device. However, depending on the output voltage and amount of output capacitance, an additional feed-forward capacitor, CFF, may be added for optimum performance. Adding additional output capacitance above the minimum reduces the output voltage ripple of the device. However, adding additional output capacitance also reduces the cross-over frequency of the device, slowing the response to load transients. Adding a feed-forward capacitor when adding more output capacitance helps to restore cross-over frequency of the device, restoring the transient response.

The external feed-forward capacitor must be placed in parallel with the top resistor divider, RFBT. The placement of CFF is shown in Figure 19. Table 6 lists the required CFF values for different amounts of output capacitance. For output voltages < 2.5 V, it is not recommended to add a CFF capacitor.

TPSM84209 FBresistorDiv2.gifFigure 19. Feed-Forward Capacitor

Table 6. CFF Values(1)

VOUT RANGE (V) Amount of COUT
MIN MAX 47 µF (1 x 47 µF) 94 µF (2 x 47 µF) 141 µF (3 x 47 µF) ≥ 188 µF (4 x 47 µF)
2.5 < 3.3 Not applicable CFF = 100 pF CFF = 220 pF CFF = 330 pF
3.3 < 5 Not applicable CFF = 100 pF CFF = 330 pF CFF = 330 pF
5 6 CFF = 100 pF CFF = 330 pF CFF = 330 pF CFF = 330 pF
The CFF values listed in this table apply when RFBT = 10 kΩ. To calculate the value of CFF when using another RFBT value, multiply the CFF value listed in the table by 10 kΩ / RFBT.