ZHCSOY1 April   2022 TPSM63606E

PRODUCTION DATA  

  1.   1
  2. 特性
  3. 应用
  4. 说明
  5. 修订历史记录
  6. 器件比较表
  7. 引脚配置和功能
  8. 规格
    1. 7.1 绝对最大额定值
    2. 7.2 ESD 等级
    3. 7.3 建议运行条件
    4. 7.4 热性能信息
    5. 7.5 电气特性
    6. 7.6 系统特性
    7. 7.7 典型特性
    8. 7.8 典型特性 (VIN = 12V)
    9. 7.9 典型特性 (VIN = 24V)
  9. 详细说明
    1. 8.1 概述
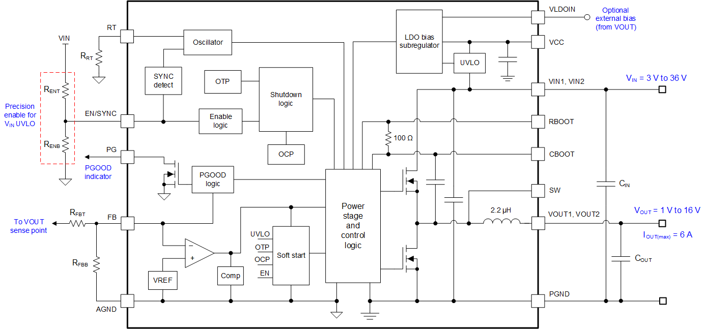
    2. 8.2 功能方框图
    3. 8.3 特性说明
      1. 8.3.1  输入电压范围(VIN1、VIN2)
      2. 8.3.2  可调输出电压 (FB)
      3. 8.3.3  输入电容器
      4. 8.3.4  输出电容器
      5. 8.3.5  开关频率 (RT)
      6. 8.3.6  精密使能和输入电压 UVLO (EN/SYNC)
      7. 8.3.7  频率同步 (EN/SYNC)
      8. 8.3.8  扩频
      9. 8.3.9  电源正常监视器 (PG)
      10. 8.3.10 可调开关节点压摆率(RBOOT、CBOOT)
      11. 8.3.11 辅助电源稳压器(VCC、VLDOIN)
      12. 8.3.12 过流保护 (OCP)
      13. 8.3.13 热关断
    4. 8.4 器件功能模式
      1. 8.4.1 关断模式
      2. 8.4.2 待机模式
      3. 8.4.3 运行模式
  10. 应用和实施
    1. 9.1 应用信息
    2. 9.2 典型应用
      1. 9.2.1 设计 1 – 用于工业应用的高效 6A 同步降压稳压器
        1. 9.2.1.1 设计要求
        2. 9.2.1.2 详细设计过程
          1. 9.2.1.2.1 使用 WEBENCH® 工具创建定制设计方案
          2. 9.2.1.2.2 输出电压设定点
          3. 9.2.1.2.3 开关频率选择
          4. 9.2.1.2.4 输入电容器选择
          5. 9.2.1.2.5 输出电容器选型
          6. 9.2.1.2.6 其他连接
        3. 9.2.1.3 应用曲线
      2. 9.2.2 设计 2 – 具有负输出电压的反相降压/升压稳压器
        1. 9.2.2.1 设计要求
        2. 9.2.2.2 详细设计过程
          1. 9.2.2.2.1 输出电压设定点
          2. 9.2.2.2.2 开关频率选择
          3. 9.2.2.2.3 输入电容器选择
          4. 9.2.2.2.4 输出电容器选型
          5. 9.2.2.2.5 其他注意事项
        3. 9.2.2.3 应用曲线
  11. 10电源相关建议
  12. 11布局
    1. 11.1 布局指南
      1. 11.1.1 热设计和布局
    2. 11.2 布局示例
      1. 11.2.1 封装规格
  13. 12器件和文档支持
    1. 12.1 器件支持
      1. 12.1.1 第三方产品免责声明
      2. 12.1.2 开发支持
        1. 12.1.2.1 使用 WEBENCH® 工具创建定制设计方案
    2. 12.2 文档支持
      1. 12.2.1 相关文档
    3. 12.3 接收文档更新通知
    4. 12.4 支持资源
    5. 12.5 商标
    6. 12.6 静电放电警告
    7. 12.7 术语表
  14. 13机械、封装和可订购信息

封装选项

机械数据 (封装 | 引脚)
散热焊盘机械数据 (封装 | 引脚)
订购信息

功能方框图

GUID-20210905-SS0I-73DB-F6QK-Z6P84PM58HZN-low.png