ZHCSLI9A December   2021  – June 2022 TPS92623-Q1

PRODUCTION DATA  

  1. 特性
  2. 应用
  3. 说明
  4. Revision History
  5. Pin Configuration and Functions
  6. Specifications
    1. 6.1 Absolute Maximum Ratings
    2. 6.2 ESD Ratings
    3. 6.3 Recommended Operating Conditions
    4. 6.4 Thermal Information
    5. 6.5 Electrical Characteristics
    6. 6.6 Typical Characteristics
  7. Detailed Description
    1. 7.1 Overview
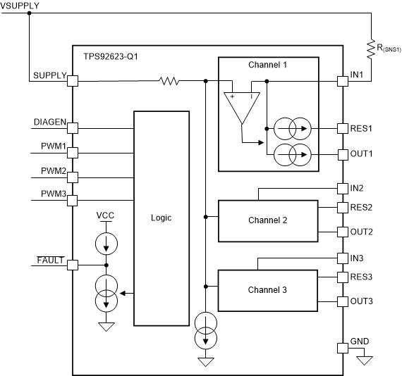
    2. 7.2 Functional Block Diagram
    3. 7.3 Feature Description
      1. 7.3.1  Power Supply (SUPPLY)
        1. 7.3.1.1 Power-On Reset (POR)
        2. 7.3.1.2 Suppply Current in Fault Mode
      2. 7.3.2  Enable and Shutdown
      3. 7.3.3  Constant-Current Output and Setting (INx)
      4. 7.3.4  Thermal Sharing Resistor (OUTx and RESx)
      5. 7.3.5  PWM Control (PWMx)
      6. 7.3.6  Supply Control
      7. 7.3.7  Diagnostics
        1. 7.3.7.1 LED Short-to-GND Detection
        2. 7.3.7.2 LED Open-Circuit Detection
        3. 7.3.7.3 LED Open-Circuit Detection Enable (DIAGEN)
        4. 7.3.7.4 Overtemperature Protection
        5. 7.3.7.5 Low Dropout Operation
      8. 7.3.8  FAULT Bus Output with One-Fails-All-Fail
      9. 7.3.9  FAULT Table
      10. 7.3.10 LED Fault Summary
      11. 7.3.11 IO Pins Inner Connection
    4. 7.4 Device Functional Modes
      1. 7.4.1 Undervoltage Lockout, V(SUPPLY) < V(POR_rising)
      2. 7.4.2 Normal Operation V(SUPPLY) ≥ 4.5 V
      3. 7.4.3 Low-Voltage Dropout Operation
      4. 7.4.4 Fault Mode
  8. Application and Implementation
    1. 8.1 Application Information
    2. 8.2 Typical Applications
      1. 8.2.1 BCM Controlled Rear Lamp With One-Fails-All-Fail Setup
        1. 8.2.1.1 Design Requirements
        2. 8.2.1.2 Detailed Design Procedure
        3. 8.2.1.3 Application Curves
      2. 8.2.2 Independent PWM Controlled Rear Lamp By MCU
        1. 8.2.2.1 Design Requirements
        2. 8.2.2.2 Detailed Design Procedure
        3. 8.2.2.3 Application Curves
  9. Power Supply Recommendations
  10. 10Layout
    1. 10.1 Layout Guidelines
    2. 10.2 Layout Example
  11. 11Device and Documentation Support
    1. 11.1 接收文档更新通知
    2. 11.2 支持资源
    3. 11.3 Trademarks
    4. 11.4 Electrostatic Discharge Caution
    5. 11.5 术语表
  12. 12Mechanical, Packaging, and Orderable Information

封装选项

机械数据 (封装 | 引脚)
散热焊盘机械数据 (封装 | 引脚)
订购信息

Functional Block Diagram

GUID-20200715-CA0I-KJT6-3ZPC-348PJHFQR4VV-low.gif