ZHCSFR0C May   2015  – February 2019 TPS7B68-Q1

PRODUCTION DATA.  

  1. 特性
  2. 应用
  3. 说明
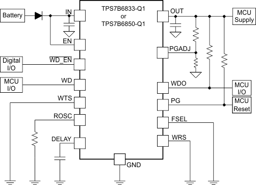
    1.     典型应用原理图
  4. 修订历史记录
  5. Pin Configuration and Functions
    1.     Pin Functions
  6. Specifications
    1. 6.1 Absolute Maximum Ratings
    2. 6.2 ESD Ratings
    3. 6.3 Recommended Operating Conditions
    4. 6.4 Thermal Information
    5. 6.5 Electrical Characteristics
    6. 6.6 Switching Characteristics
    7. 6.7 Typical Characteristics
  7. Detailed Description
    1. 7.1 Overview
    2. 7.2 Functional Block Diagram
    3. 7.3 Feature Description
      1. 7.3.1 Device Enable (EN)
      2. 7.3.2 Adjustable Power-Good Threshold (PG, PGADJ)
      3. 7.3.3 Adjustable Power-Good Delay Timer (DELAY)
      4. 7.3.4 Undervoltage Shutdown
      5. 7.3.5 Current Limit
      6. 7.3.6 Thermal Shutdown
      7. 7.3.7 Integrated Watchdog
        1. 7.3.7.1 Window Watchdog (WTS, ROSC, FSEL and WRS)
        2. 7.3.7.2 Standard Watchdog (WTS, ROSC and FSEL)
        3. 7.3.7.3 Watchdog Service Signal and Watchdog Fault Outputs (WD and WDO)
        4. 7.3.7.4 ROSC Status Detection (ROSC)
        5. 7.3.7.5 Watchdog Enable (PG and WD_EN)
        6. 7.3.7.6 Watchdog Initialization
        7. 7.3.7.7 Window Watchdog Operation (WTS = Low)
        8. 7.3.7.8 Standard Watchdog Operation (WTS = High)
    4. 7.4 Device Functional Modes
      1. 7.4.1 Operation With Input Voltage Lower Than 4 V
      2. 7.4.2 Operation With Input Voltage Higher Than 4 V
  8. Application and Implementation
    1. 8.1 Application Information
    2. 8.2 Typical Application
      1. 8.2.1 Design Requirements
      2. 8.2.2 Detailed Design Procedure
        1. 8.2.2.1 Input Capacitor
        2. 8.2.2.2 Output Capacitor
        3. 8.2.2.3 Power-Good Threshold
        4. 8.2.2.4 Power-Good Delay Period
        5. 8.2.2.5 Watchdog Setup
      3. 8.2.3 Application Curves
  9. Power Supply Recommendations
  10. 10Layout
    1. 10.1 Layout Guidelines
    2. 10.2 Layout Example
  11. 11器件和文档支持
    1. 11.1 文档支持
      1. 11.1.1 相关文档
    2. 11.2 接收文档更新通知
    3. 11.3 社区资源
    4. 11.4 商标
    5. 11.5 静电放电警告
    6. 11.6 术语表
  12. 12机械、封装和可订购信息

封装选项

机械数据 (封装 | 引脚)
散热焊盘机械数据 (封装 | 引脚)
订购信息

Typical Application

Figure 26 shows a typical application circuit for the TPS7B68-Q1. Different values of external components can be used, depending on the end application. An application may require a larger output capacitor during fast load steps to prevent a large drop on the output voltage. TI recommends using a low-ESR ceramic capacitor with a dielectric of type X7R.

TPS7B68-Q1 typ_app_SLVSD43.gifFigure 26. TPS7B68-Q1 Typical Application Schematic