ZHCSFR0C May   2015  – February 2019 TPS7B68-Q1

PRODUCTION DATA.  

  1. 特性
  2. 应用
  3. 说明
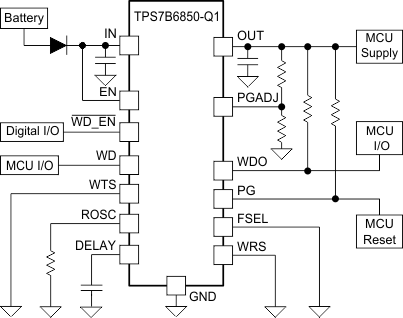
    1.     典型应用原理图
  4. 修订历史记录
  5. Pin Configuration and Functions
    1.     Pin Functions
  6. Specifications
    1. 6.1 Absolute Maximum Ratings
    2. 6.2 ESD Ratings
    3. 6.3 Recommended Operating Conditions
    4. 6.4 Thermal Information
    5. 6.5 Electrical Characteristics
    6. 6.6 Switching Characteristics
    7. 6.7 Typical Characteristics
  7. Detailed Description
    1. 7.1 Overview
    2. 7.2 Functional Block Diagram
    3. 7.3 Feature Description
      1. 7.3.1 Device Enable (EN)
      2. 7.3.2 Adjustable Power-Good Threshold (PG, PGADJ)
      3. 7.3.3 Adjustable Power-Good Delay Timer (DELAY)
      4. 7.3.4 Undervoltage Shutdown
      5. 7.3.5 Current Limit
      6. 7.3.6 Thermal Shutdown
      7. 7.3.7 Integrated Watchdog
        1. 7.3.7.1 Window Watchdog (WTS, ROSC, FSEL and WRS)
        2. 7.3.7.2 Standard Watchdog (WTS, ROSC and FSEL)
        3. 7.3.7.3 Watchdog Service Signal and Watchdog Fault Outputs (WD and WDO)
        4. 7.3.7.4 ROSC Status Detection (ROSC)
        5. 7.3.7.5 Watchdog Enable (PG and WD_EN)
        6. 7.3.7.6 Watchdog Initialization
        7. 7.3.7.7 Window Watchdog Operation (WTS = Low)
        8. 7.3.7.8 Standard Watchdog Operation (WTS = High)
    4. 7.4 Device Functional Modes
      1. 7.4.1 Operation With Input Voltage Lower Than 4 V
      2. 7.4.2 Operation With Input Voltage Higher Than 4 V
  8. Application and Implementation
    1. 8.1 Application Information
    2. 8.2 Typical Application
      1. 8.2.1 Design Requirements
      2. 8.2.2 Detailed Design Procedure
        1. 8.2.2.1 Input Capacitor
        2. 8.2.2.2 Output Capacitor
        3. 8.2.2.3 Power-Good Threshold
        4. 8.2.2.4 Power-Good Delay Period
        5. 8.2.2.5 Watchdog Setup
      3. 8.2.3 Application Curves
  9. Power Supply Recommendations
  10. 10Layout
    1. 10.1 Layout Guidelines
    2. 10.2 Layout Example
  11. 11器件和文档支持
    1. 11.1 文档支持
      1. 11.1.1 相关文档
    2. 11.2 接收文档更新通知
    3. 11.3 社区资源
    4. 11.4 商标
    5. 11.5 静电放电警告
    6. 11.6 术语表
  12. 12机械、封装和可订购信息

封装选项

机械数据 (封装 | 引脚)
散热焊盘机械数据 (封装 | 引脚)
订购信息

说明

在汽车微控制器或微处理器电源 应用中,看门狗用于监测微控制器的工作状态,防止软件失控。在可靠的系统中,看门狗必须独立于微控制器。

TPS7B68-Q1 是一款专为实现高达 40V 的工作电压而设计的 500mA 看门狗 LDO,其轻载条件下的典型静态电流仅为 19µA。该器件集成了一项可编程功能,用于选择窗口或标准看门狗,并使用外部电阻器来设置看门狗时间(精度在 10% 以内)。

TPS7B68-Q1 上的 PG 引脚指示输出电压何时达到稳定且处于稳压范围内。电源正常延迟周期和电源正常阈值可通过外部组件来调整。此外,该器件还 具备 短路和过流保护。这些特性 组合 使得该器件极具灵活性,适用于为汽车应用中的微控制器 供电。

器件信息(1)

器件型号 封装 封装尺寸(标称值)
TPS7B68-Q1 HTSSOP (28) 9.70mm × 4.40mm
  1. 要了解所有可用封装,请见数据表末尾的可订购产品附录。

典型应用原理图

TPS7B68-Q1 alt_SLVSD43.gif