ZHCS837F March   2012  – October 2023 TPS7A7300

PRODUCTION DATA  

  1.   1
  2. 特性
  3. 应用
  4. 说明
  5. Pin Configurations
  6. Specifications
    1. 5.1 Absolute Maximum Ratings
    2. 5.2 ESD Ratings
    3. 5.3 Recommended Operating Conditions
    4. 5.4 Thermal Information
    5. 5.5 Electrical Characteristics
    6. 5.6 Typical Characteristics
  7. Detailed Description
    1. 6.1 Overview
    2. 6.2 Functional Block Diagram
    3. 6.3 Feature Description
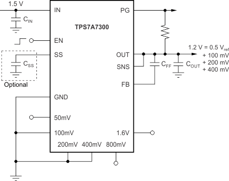
      1. 6.3.1 User-Configurable Output Voltage
      2. 6.3.2 Traditional Adjustable Configuration
      3. 6.3.3 Undervoltage Lockout (UVLO)
      4. 6.3.4 Soft-Start
      5. 6.3.5 Current Limit
      6. 6.3.6 Enable
      7. 6.3.7 Power-Good
    4. 6.4 Device Functional Modes
      1. 6.4.1 Normal Operation
      2. 6.4.2 Dropout Operation
      3. 6.4.3 Disabled
  8. Application and Implementation
    1. 7.1 Application Information
    2. 7.2 Typical Application
      1. 7.2.1 Design Requirements
      2. 7.2.2 Detailed Design Procedure
        1. 7.2.2.1 ANY-OUT Programmable Output Voltage
        2. 7.2.2.2 Traditional Adjustable Output Voltage
        3. 7.2.2.3 Input Capacitor Requirements
        4. 7.2.2.4 Output Capacitor Requirements
      3. 7.2.3 Application Curves
    3. 7.3 Power Supply Recommendations
    4. 7.4 Layout
      1. 7.4.1 Layout Guidelines
        1. 7.4.1.1 Thermal Considerations
        2. 7.4.1.2 Power Dissipation
        3. 7.4.1.3 Estimating Junction Temperature
      2. 7.4.2 Layout Example
  9. Device And Documentation Support
    1. 8.1 Documentation Support
      1. 8.1.1 Related Documentation
    2. 8.2 接收文档更新通知
    3. 8.3 支持资源
    4. 8.4 Trademarks
    5. 8.5 静电放电警告
    6. 8.6 术语表
  10. Revision History
  11. 10Mechanical, Packaging, And Orderable Information

封装选项

机械数据 (封装 | 引脚)
散热焊盘机械数据 (封装 | 引脚)
订购信息

说明

TPS7A7300 低压降 (LDO) 稳压器设计用于追求极低压降功能的应用(3A 时为 240mV),此类应用的输入电压介于 1.5V 至 6.5V 之间。TPS7A7300 提供一个创新、用户可配置的输出电压设置,范围介于 0.9V 至 3.5V 之间,从而不需要使用外部电阻器并消除了任何与之相关的误差。

TPS7A7300具有极快的负载瞬态响应,与陶瓷输出电容器一起工作时保持稳定,并且在线路、负载、和温度上所支持的精度优于 2%。一个软启动引脚使得应用能够减少到负载的涌入电流。此外,一个开漏、电源正常信号可实现电源轨排序。

TPS7A7300 提供 5mm × 5mm、20 引脚 VQFN 封装

封装信息
器件型号 封装(1) 封装尺寸(2)
TPS7A7300 RGW(VQFN,20) 5mm x 5mm
如需了解所有可用封装,请参阅数据表末尾的可订购产品附录。
封装尺寸(长 × 宽)为标称值,并包括引脚(如适用)。

 

GUID-4FEFEE68-3458-4243-9ED1-C13793C514EB-low.gif典型应用
GUID-2725943A-FEFE-42E1-A4FD-9C18C06818D4-low.png具有七种不同输出的负载瞬态响应