ZHCSG87E February   2017  – August 2019 TPS61178

PRODUCTION DATA.  

  1. 特性
  2. 应用
  3. 说明
    1.     Device Images
      1.      典型应用
  4. 修订历史记录
  5. Device Comparison Table
  6. Pin Configuration and Functions
    1.     Pin Functions
  7. Specifications
    1. 7.1 Absolute Maximum Ratings
    2. 7.2 ESD Ratings
    3. 7.3 Recommended Operating Conditions
    4. 7.4 Thermal Information
    5. 7.5 Electrical Characteristics
    6. 7.6 Timing Requirements
    7. 7.7 Switching Characteristics
    8. 7.8 Typical Characteristics
  8. Detailed Description
    1. 8.1 Overview
    2. 8.2 Functional Block Diagram
    3. 8.3 Feature Description
      1. 8.3.1  Under-voltage Lockout
      2. 8.3.2  Enable and Disable
      3. 8.3.3  Startup
      4. 8.3.4  Load Disconnect Gate Driver
      5. 8.3.5  Adjustable Peak Current Limit
      6. 8.3.6  Output Short Protection (with load disconnected FET)
      7. 8.3.7  Adjustable Switching Frequency
      8. 8.3.8  External Clock Synchronization (TPS611781)
      9. 8.3.9  Error Amplifier
      10. 8.3.10 Slope Compensation
      11. 8.3.11 Start-up with the Output Pre-Biased
      12. 8.3.12 Bootstrap Voltage (BST)
      13. 8.3.13 Over-voltage Protection
      14. 8.3.14 Thermal Shutdown
    4. 8.4 Device Functional Modes
      1. 8.4.1 Operation
      2. 8.4.2 Auto PFM Mode (TPS61178)
      3. 8.4.3 Forced PWM Mode (TPS611781)
  9. Application and Implementation
    1. 9.1 Application Information
    2. 9.2 Typical Application
      1. 9.2.1 Design Requirements
      2. 9.2.2 Detailed Design Procedure
        1. 9.2.2.1 Custom Design With WEBENCH® Tools
        2. 9.2.2.2 Setting the Switching Frequency
      3. 9.2.3 Setting the Current Limit
      4. 9.2.4 Setting the Output Voltage
        1. 9.2.4.1 Selecting the Inductor
        2. 9.2.4.2 Selecting the Output Capacitors
        3. 9.2.4.3 Selecting the Input Capacitors
        4. 9.2.4.4 Loop Stability and Compensation
          1. 9.2.4.4.1 Small Signal Model
          2. 9.2.4.4.2 Loop Compensation Design Steps
          3. 9.2.4.4.3 Selecting the Disconnect FET
          4. 9.2.4.4.4 Selecting the Bootstrap Capacitor
          5. 9.2.4.4.5 VCC Capacitor
      5. 9.2.5 TPS61178 Application Waveform
    3. 9.3 System Examples
      1. 9.3.1 TPS61178 with 14-V Output from 2.7-V to 4.4-V Input Voltage
      2. 9.3.2 TPS61178 Without Load Disconnect Function
      3. 9.3.3 TPS611781 External Clock Synchronization
  10. 10Power Supply Recommendations
  11. 11Layout
    1. 11.1 Layout Guidelines
    2. 11.2 Layout Example
  12. 12器件和文档支持
    1. 12.1 器件支持
      1. 12.1.1 第三方产品免责声明
      2. 12.1.2 开发支持
        1. 12.1.2.1 使用 WEBENCH® 工具创建定制设计
    2. 12.2 文档支持
      1. 12.2.1 相关文档
    3. 12.3 相关链接
    4. 12.4 接收文档更新通知
    5. 12.5 社区资源
    6. 12.6 商标
    7. 12.7 静电放电警告
    8. 12.8 Glossary
  13. 13机械、封装和可订购信息

封装选项

机械数据 (封装 | 引脚)
散热焊盘机械数据 (封装 | 引脚)
订购信息

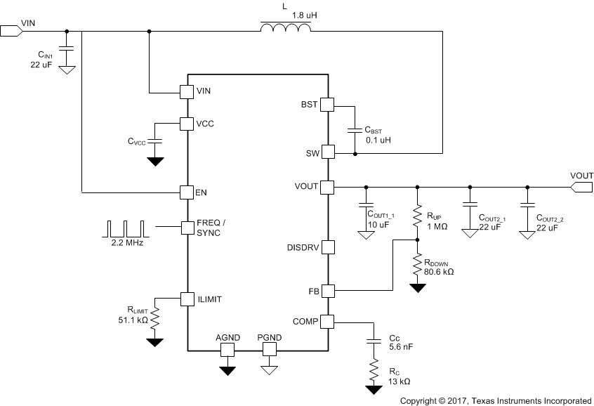
TPS611781 External Clock Synchronization

The Figure 35 is the typical application schematic for synchronized by an external clock of 2.2 MHz. It is for the Forced PWM mode operation to avoid the noise-sensitive frequency range, for instance the audible noise and AM band.

TPS61178 16VOutputVoltageSynced_22MHZExterna.gifFigure 35. 16-V Output Voltage Synchronized by 2.2 MHz External Clock