ZHCSJE4B September   2017  – February 2019 TPS61085A-Q1

PRODUCTION DATA.  

  1. 特性
  2. 应用
  3. 说明
    1.     Device Images
      1.      简化原理图
  4. 修订历史记录
  5. Pin Configuration and Functions
    1.     Pin Functions
  6. Specifications
    1. 6.1 Absolute Maximum Ratings
    2. 6.2 ESD Ratings
    3. 6.3 Recommended Operating Conditions
    4. 6.4 Thermal Information
    5. 6.5 Electrical Characteristics
    6. 6.6 Typical Characteristics
  7. Detailed Description
    1. 7.1 Overview
    2. 7.2 Functional Block Diagram
    3. 7.3 Feature Description
      1. 7.3.1 Soft Start
      2. 7.3.2 Frequency Select Pin (FREQ)
      3. 7.3.3 Undervoltage Lockout (UVLO)
      4. 7.3.4 Thermal Shutdown
      5. 7.3.5 Overvoltage Prevention
    4. 7.4 Device Functional Modes
  8. Application and Implementation
    1. 8.1 Application Information
    2. 8.2 Typical Application
      1. 8.2.1 Design Requirements
      2. 8.2.2 Detailed Design Procedure
        1. 8.2.2.1 Inductor Selection
        2. 8.2.2.2 Rectifier Diode Selection
        3. 8.2.2.3 Setting the Output Voltage
        4. 8.2.2.4 Compensation (COMP)
        5. 8.2.2.5 Input Capacitor Selection
        6. 8.2.2.6 Output Capacitor Selection
      3. 8.2.3 Application Curves
    3. 8.3 System Examples
  9. Power Supply Recommendations
  10. 10Layout
    1. 10.1 Layout Guidelines
    2. 10.2 Layout Example
  11. 11器件和文档支持
    1. 11.1 器件支持
      1. 11.1.1 第三方产品免责声明
    2. 11.2 接收文档更新通知
    3. 11.3 社区资源
    4. 11.4 商标
    5. 11.5 静电放电警告
    6. 11.6 术语表
  12. 12机械、封装和可订购信息

封装选项

机械数据 (封装 | 引脚)
散热焊盘机械数据 (封装 | 引脚)
订购信息

System Examples

Figure 14 to Figure 21 show application circuit examples using the TPS61085A-Q1 device. These circuits must be fully validated and tested by customers before using these circuits in their designs. TI does not warrant the accuracy or completeness of these circuits, nor does TI accept any responsibility for them.

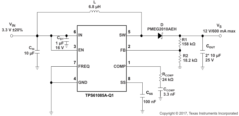
TPS61085A-Q1 typ_app3_SLVSE63.gifFigure 14. Typical Application, 3.3 V to 12 V (fsw = 650 kHz)
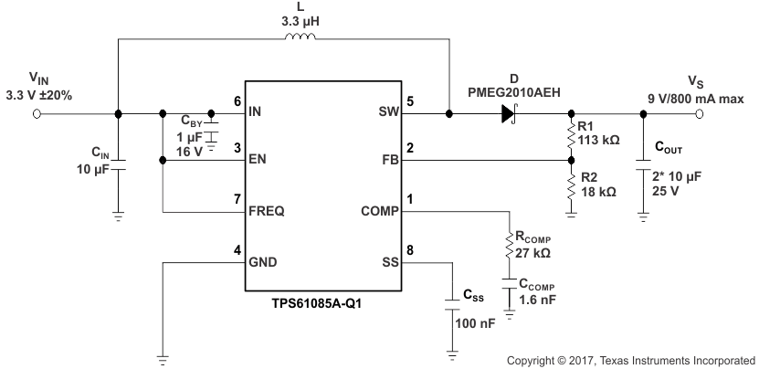
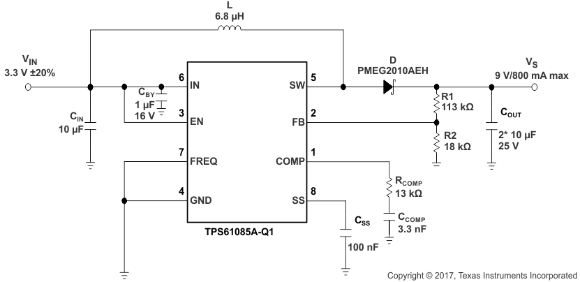
TPS61085A-Q1 typ_app4_SLVSE63.gifFigure 15. Typical Application, 3.3 V to 9 V (fsw = 1.2 MHz)
TPS61085A-Q1 typ_app5_SLVSE63.gifFigure 16. Typical Application, 3.3 V to 9 V (fsw = 650 kHz)
TPS61085A-Q1 typ_app6_SLVSE63.gifFigure 17. Typical Application With External Load Disconnect Switch
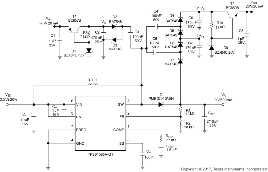
TPS61085A-Q1 typ_app7_SLVSE63.gifFigure 18. Typical Application 3.3 V to 9 V (fsw = 1.2 MHz) For
TFT LCD With External Charge Pumps (VGH, VGL)
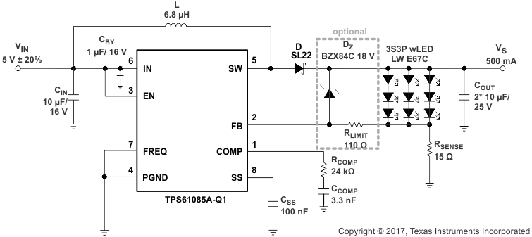
TPS61085A-Q1 sim_app1_SLVSE63.gifFigure 19. Simple Application (5-V Input, fsw = 650 kHz) For
wLED Supply (3S3P) (With Optional Clamping Zener Diode)
TPS61085A-Q1 sim_app2_SLVSE63.gifFigure 20. Simple Application (3.3-V Input, fsw = 650 kHz) For
wLED Supply (3S3P) With Adjustable Brightness Control
Using a PWM Signal on the Enable Pin
(With Optional Clamping Zener Diode)
TPS61085A-Q1 sim_app3_SLVSE63.gifFigure 21. Simple Application (3.3-V Input, fsw = 650 kHz) For
wLED Supply (3S3P) With Adjustable Brightness Control
Using an Analog Signal on the Feedback Pin
(With Optional Clamping Zener Diode)