ZHCSMS0K October   2002  – July 2022 TPS61040 , TPS61041

PRODUCTION DATA  

  1. 特性
  2. 应用
  3. 说明
  4. 修订历史记录
  5. 引脚配置和功能
  6. 规格
    1. 6.1 绝对最大额定值
    2. 6.2 ESD 等级
    3. 6.3 建议运行条件
    4. 6.4 热性能信息
    5. 6.5 电气特性
    6. 6.6 典型特性
  7. 详细说明
    1. 7.1 概述
    2. 7.2 功能方框图
    3. 7.3 特性说明
      1. 7.3.1 峰值电流控制
      2. 7.3.2 软启动
      3. 7.3.3 使能
      4. 7.3.4 欠压锁定
      5. 7.3.5 热关断
    4. 7.4 器件功能模式
      1. 7.4.1 操作
  8. 应用和实现
    1. 8.1 应用信息
    2. 8.2 典型应用
      1. 8.2.1 设计要求
      2. 8.2.2 详细设计过程
        1. 8.2.2.1 电感器选择,最大负载电流
        2. 8.2.2.2 设置输出电压
        3. 8.2.2.3 线路和负载调节
        4. 8.2.2.4 输出电容器选择
        5. 8.2.2.5 输入电容器选择
        6. 8.2.2.6 二极管选择
      3. 8.2.3 应用曲线
    3. 8.3 系统示例
  9. 电源相关建议
  10. 10布局
    1. 10.1 布局指南
    2. 10.2 布局示例
  11. 11器件和文档支持
    1. 11.1 第三方产品免责声明
    2. 11.2 支持资源
    3. 11.3 商标
    4. 11.4 Electrostatic Discharge Caution
    5. 11.5 术语表
  12. 12机械、封装和可订购信息

封装选项

请参考 PDF 数据表获取器件具体的封装图。

机械数据 (封装 | 引脚)
  • DBV|5
  • DDC|5
  • DRV|6
散热焊盘机械数据 (封装 | 引脚)
订购信息

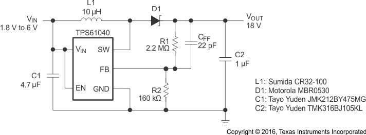
典型应用

以下部分提供了将 TPS611040 配置为采用 LCD 偏置电源的电压调节升压转换器的分步设计方法,如图 8-1 所示。

GUID-F92CF774-F4A7-4782-A372-9B6EF864B50A-low.gif图 8-1 LCD 偏置电源