ZHCSMS3 December   2020 TPS54622-EP

PRODUCTION DATA  

  1. 特性
  2. 应用
  3. 说明
  4. Revision History
  5. Pin Configurations and Functions
  6. Specifications
    1. 6.1 Absolute Maximum Ratings
    2. 6.2 ESD Ratings
    3. 6.3 Recommended Operating Conditions
    4. 6.4 Thermal Information
    5. 6.5 Electrical Characteristics
    6. 6.6 Typical Characteristics
  7. Detailed Description
    1. 7.1 Overview
    2. 7.2 Functional Block Diagram
    3. 7.3 Feature Description
      1. 7.3.1  Fixed-Frequency PWM Control
      2. 7.3.2  Continuous Current Mode Operation (CCM)
      3. 7.3.3  VIN and Power VIN Pins (VIN and PVIN)
      4. 7.3.4  Voltage Reference
      5. 7.3.5  Adjusting the Output Voltage
      6. 7.3.6  Safe Start-Up Into Prebiased Outputs
      7. 7.3.7  Error Amplifier
      8. 7.3.8  Slope Compensation
      9. 7.3.9  Enable and Adjusting Undervoltage Lockout
      10. 7.3.10 Adjustable Switching Frequency and Synchronization (RT/CLK)
      11. 7.3.11 Slow Start (SS/TR)
      12. 7.3.12 Power Good (PWRGD)
      13. 7.3.13 Output Overvoltage Protection (OVP)
      14. 7.3.14 Overcurrent Protection
        1. 7.3.14.1 High-Side MOSFET Overcurrent Protection
        2. 7.3.14.2 Low-Side MOSFET Overcurrent Protection
      15. 7.3.15 Thermal Shutdown
      16. 7.3.16 Small Signal Model for Loop Response
      17. 7.3.17 Simple Small Signal Model for Peak Current Mode Control
      18. 7.3.18 Small Signal Model for Frequency Compensation
    4. 7.4 Device Functional Modes
      1. 7.4.1 Adjustable Switching Frequency (RT Mode)
      2. 7.4.2 Synchronization (CLK Mode)
      3. 7.4.3 Bootstrap Voltage (BOOT) and Low Dropout Operation
      4. 7.4.4 Sequencing (SS/TR)
  8. Application and Implementation
    1. 8.1 Application Information
    2. 8.2 Typical Application
      1. 8.2.1 Design Requirements
      2. 8.2.2 Detailed Design Procedures
        1. 8.2.2.1  Custom Design With WEBENCH® Tools
        2. 8.2.2.2  Operating Frequency
        3. 8.2.2.3  Output Inductor Selection
        4. 8.2.2.4  Output Capacitor Selection
        5. 8.2.2.5  Input Capacitor Selection
        6. 8.2.2.6  Slow-Start Capacitor Selection
        7. 8.2.2.7  Bootstrap Capacitor Selection
        8. 8.2.2.8  Undervoltage Lockout Setpoint
        9. 8.2.2.9  Output Voltage Feedback Resistor Selection
          1. 8.2.2.9.1 Minimum Output Voltage
        10. 8.2.2.10 Compensation Component Selection
        11. 8.2.2.11 Fast Transient Considerations
      3. 8.2.3 Application Curves
  9. Power Supply Recommendations
  10. 10Layout
    1. 10.1 Layout Guidelines
    2. 10.2 Layout Examples
    3. 10.3 Estimated Circuit Area
  11. 11Device and Documentation Support
    1. 11.1 Device Support
      1. 11.1.1 Development Support
      2. 11.1.2 Custom Design With WEBENCH® Tools
    2. 11.2 Documentation Support
      1. 11.2.1 Related Documentation
    3. 11.3 接收文档更新通知
    4. 11.4 支持资源
    5. 11.5 Trademarks
    6. 11.6 静电放电警告
    7. 11.7 术语表
  12. 12Mechanical, Packaging, and Orderable Information

封装选项

机械数据 (封装 | 引脚)
散热焊盘机械数据 (封装 | 引脚)
订购信息

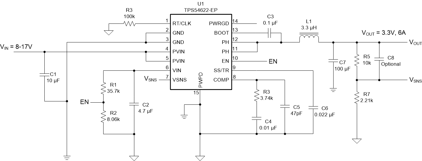
Typical Application

The application schematic of Figure 8-1 was developed to meet the requirements above. This circuit is available as the TPS54622-EP evaluation module. The design procedure is given in this section. For more information about Type II and Type III frequency compensation circuits, see Designing Type III Compensation for Current Mode Step-Down Converters and design calculator (SLVC219).

GUID-20201106-CA0I-TPP9-STRF-WKT45FXFTJKV-low.gif Figure 8-1 Typical Application Circuit