SLVSAG1C December   2010  – December 2015 TPS54327

PRODUCTION DATA.  

  1. Features
  2. Applications
  3. Description
  4. Revision History
  5. Pin Configuration and Functions
  6. Specifications
    1. 6.1 Absolute Maximum Ratings
    2. 6.2 ESD Ratings
    3. 6.3 Recommended Operating Conditions
    4. 6.4 Thermal Information
    5. 6.5 Electrical Characteristics
    6. 6.6 Typical Characteristics
  7. Detailed Description
    1. 7.1 Overview
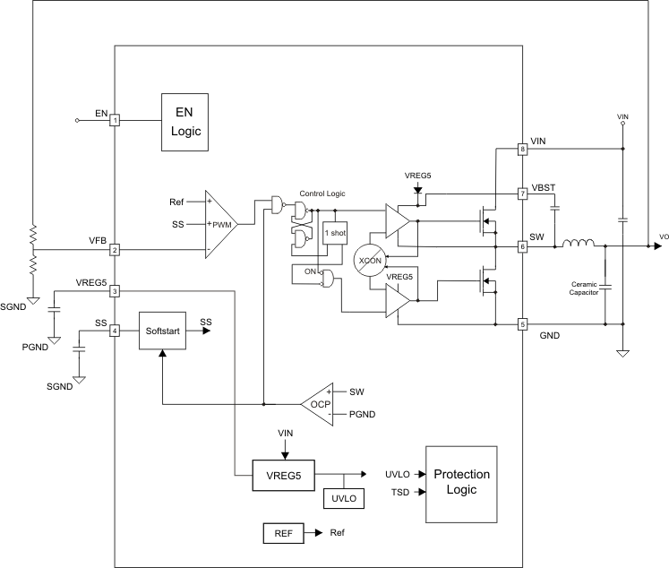
    2. 7.2 Functional Block Diagram
    3. 7.3 Feature Description
      1. 7.3.1 PWM Operation
      2. 7.3.2 PWM Frequency and Adaptive ON-Time Control
      3. 7.3.3 Soft-Start and Prebiased Soft-Start
      4. 7.3.4 Current Protection
      5. 7.3.5 UVLO Protection
      6. 7.3.6 Thermal Shutdown
    4. 7.4 Device Functional Modes
      1. 7.4.1 Normal Operation
      2. 7.4.2 Forced CCM Operation
  8. Application and Implementation
    1. 8.1 Application Information
    2. 8.2 Typical Application
      1. 8.2.1 Design Requirements
      2. 8.2.2 Detailed Design Procedure
        1. 8.2.2.1 Output Voltage Resistors Selection
        2. 8.2.2.2 Output Filter Selection
        3. 8.2.2.3 Input Capacitor Selection
        4. 8.2.2.4 Bootstrap Capacitor Selection
        5. 8.2.2.5 VREG5 Capacitor Selection
      3. 8.2.3 Application Curves
  9. Power Supply Recommendations
  10. 10Layout
    1. 10.1 Layout Guidelines
    2. 10.2 Layout Examples
    3. 10.3 Thermal Considerations
  11. 11Device and Documentation Support
    1. 11.1 Documentation Support
      1. 11.1.1 Related Documentation
    2. 11.2 Community Resources
    3. 11.3 Trademarks
    4. 11.4 Electrostatic Discharge Caution
    5. 11.5 Glossary
  12. 12Mechanical, Packaging, and Orderable Information

封装选项

机械数据 (封装 | 引脚)
散热焊盘机械数据 (封装 | 引脚)
订购信息

7 Detailed Description

7.1 Overview

The TPS54327 device is a 3-A synchronous step-down (buck) converter with two integrated N-channel MOSFETs. It operates using D-CAP2 mode control. The fast transient response of D-CAP2 control reduces the output capacitance required to meet a specific level of performance. Proprietary internal circuitry allows the use of low ESR output capacitors including ceramic and special polymer types.

7.2 Functional Block Diagram

TPS54327 fbd_lvsag1.gif

7.3 Feature Description

7.3.1 PWM Operation

The main control loop of the TPS54327 is an adaptive ON-time pulse width modulation (PWM) controller that supports a proprietary D-CAP2 mode control. D-CAP2 mode control combines constant on-time control with an internal compensation circuit for pseudo-fixed frequency and low external component count configuration with both low ESR and ceramic output capacitors. It is stable even with virtually no ripple at the output.

At the beginning of each cycle, the high-side MOSFET is turned on. This MOSFET is turned off after internal one shot timer expires. This one shot is set by the converter input voltage, VIN, and the output voltage, VO, to maintain a pseudo-fixed frequency over the input voltage range, hence it is called adaptive on-time control. The one-shot timer is reset and the high-side MOSFET is turned on again when the feedback voltage falls below the reference voltage. An internal ramp is added to reference voltage to simulate output ripple, eliminating the need for ESR induced output ripple from D-CAP2 mode control.

7.3.2 PWM Frequency and Adaptive ON-Time Control

TPS54327 uses an adaptive on-time control scheme and does not have a dedicated on-board oscillator. The TPS54327 runs with a pseudo-constant frequency of 700 kHz by using the input voltage and output voltage to set the on-time one-shot timer. The on-time is inversely proportional to the input voltage and proportional to the output voltage, therefore, when the duty ratio is VOUT/VIN, the frequency is constant.

7.3.3 Soft-Start and Prebiased Soft-Start

The soft start function is adjustable. When the EN pin becomes high, 2-μA current begins charging the capacitor which is connected from the SS pin to GND. Smooth control of the output voltage is maintained during start up. The equation for the slow start time is shown in Equation 1. VFB voltage is 0.765 V and SS pin source current is 2 μA.

Equation 1. TPS54327 eq1_lvsaAG1.gif

The TPS54327 contains a unique circuit to prevent current from being pulled from the output during start-up if the output is prebiased. When the soft-start commands a voltage higher than the prebias level (internal soft start becomes greater than feedback voltage VFB), the controller slowly activates synchronous rectification by starting the first low side FET gate driver pulses with a narrow on-time. It then increments that on-time on a cycle-by-cycle basis until it coincides with the time dictated by (1-D), where D is the duty cycle of the converter. This scheme prevents the initial sinking of the prebias output, and ensure that the out voltage (VO) starts and ramps up smoothly into regulation and the control loop is given time to transition from prebiased start-up to normal mode operation.

7.3.4 Current Protection

The output overcurrent protection (OCP) is implemented using a cycle-by-cycle valley detect control circuit. The switch current is monitored by measuring the low-side FET switch voltage between the SW pin and GND. This voltage is proportional to the switch current. To improve accuracy, the voltage sensing is temperature compensated.

During the on time of the high-side FET switch, the switch current increases at a linear rate determined by Vin, Vout, the on-time and the output inductor value. During the on time of the low-side FET switch, this current decreases linearly. The average value of the switch current is the load current IOUT. The TPS54327 constantly monitors the low-side FET switch voltage, which is proportional to the switch current, during the low-side on-time. If the measured voltage is above the voltage proportional to the current limit, an internal counter is incremented per each SW cycle and the converter maintains the low-side switch on until the measured voltage is below the voltage corresponding to the current limit at which time the switching cycle is terminated and a new switching cycle begins. In subsequent switching cycles, the on-time is set to a fixed value and the current is monitored in the same manner. If the overcurrent condition exists for 7 consecutive switching cycles, the internal OCL threshold is set to a lower level, reducing the available output current. When a switching cycle occurs where the switch current is not above the lower OCL threshold, the counter is reset and the OCL limit is returned to the higher value.

There are some important considerations for this type of overcurrent protection. The load current one half of the peak-to-peak inductor current higher than the overcurrent threshold. Also when the current is being limited, the output voltage tends to fall as the demanded load current may be higher than the current available from the converter. This may cause the output voltage to fall. When the overcurrent condition is removed, the output voltage will return to the regulated value. This protection is nonlatching.

7.3.5 UVLO Protection

Undervoltage lock out protection (UVLO) monitors the voltage of the VREG5 pin. When the VREG5 voltage is lower than UVLO threshold voltage, the TPS54327 is shut off. This is protection is non-latching.

7.3.6 Thermal Shutdown

TPS54327 monitors the temperature of itself. If the temperature exceeds the threshold value (typically 165°C), the device is shut off. This is non-latch protection.

7.4 Device Functional Modes

7.4.1 Normal Operation

When the input voltage is above the UVLO threshold and the EN voltage is above the enable threshold, the TPS54327 device operates in normal switching mode. Normal continuous conduction mode(CCM) occurs when the minimum switch current is above 0 A. In CM, the TPS54327 device operates at a quasi-fixed frequency of 650 kHz.

7.4.2 Forced CCM Operation

When the TPS54327 device is in normal CCM operating mode and switch current falls below 0 A, the device begins operating in forced CCM.