ZHCSSZ6F august   2008  – june 2020 TPS40210-Q1 , TPS40211-Q1

PRODUCTION DATA  

  1.   1
  2. 特性
  3. 应用
  4. 说明
  5.   5
  6. Revision History
  7. Pin Configuration and Functions
    1.     Pin Functions
  8. Specifications
    1. 6.1 Absolute Maximum Ratings
    2. 6.2 ESD Ratings
    3. 6.3 Recommended Operating Conditions
    4. 6.4 Thermal Information
    5. 6.5 Electrical Characteristics
    6. 6.6 Timing Requirements
    7. 6.7 Switching Characteristics
    8. 6.8 Typical Characteristics
  9. Detailed Description
    1. 7.1 Overview
    2. 7.2 Functional Block Diagram
    3. 7.3 Feature Description
      1. 7.3.1  Minimum On-Time and Off-Time Considerations
      2. 7.3.2  Current Sense and Overcurrent
      3. 7.3.3  Current Sense and Subharmonic Instability
      4. 7.3.4  Current Sense Filtering
      5. 7.3.5  Soft Start
      6. 7.3.6  BP Regulator
      7. 7.3.7  Shutdown (DIS/ EN Pin)
      8. 7.3.8  Control Loop Considerations
      9. 7.3.9  Gate Drive Circuit
      10. 7.3.10 TPS40211-Q1
    4. 7.4 Device Functional Modes
      1. 7.4.1 Setting the Oscillator Frequency
      2. 7.4.2 Synchronizing the Oscillator
  10. Application and Implementation
    1. 8.1 Application Information
    2. 8.2 Typical Application
      1. 8.2.1 Design Requirements
      2. 8.2.2 Detailed Design Procedure
        1. 8.2.2.1  Duty Cycle Estimation
        2. 8.2.2.2  Inductor Selection
        3. 8.2.2.3  Rectifier Diode Selection
        4. 8.2.2.4  Output Capacitor Selection
        5. 8.2.2.5  Input Capacitor Selection
        6. 8.2.2.6  Current Sense and Current Limit
        7. 8.2.2.7  Current Sense Filter
        8. 8.2.2.8  Switching MOSFET Selection
        9. 8.2.2.9  Feedback Divider Resistors
        10. 8.2.2.10 Error Amplifier Compensation
        11. 8.2.2.11 R-C Oscillator
        12. 8.2.2.12 Soft-Start Capacitor
        13. 8.2.2.13 Regulator Bypass
      3. 8.2.3 Application Curves
  11. Power Supply Recommendations
  12. 10Layout
    1. 10.1 Layout Guidelines
    2. 10.2 Layout Example
  13. 11Device and Documentation Support
    1. 11.1 Device Support
      1. 11.1.1 第三方产品免责声明
    2. 11.2 Documentation Support
      1. 11.2.1 Related Documentation
    3. 11.3 Related Links
    4. 11.4 接收文档更新通知
    5. 11.5 支持资源
    6. 11.6 Trademarks
    7. 11.7 静电放电警告
    8. 11.8 术语表
  14. 12Mechanical, Packaging, and Orderable Information
    1.     70

封装选项

请参考 PDF 数据表获取器件具体的封装图。

机械数据 (封装 | 引脚)
  • DGQ|10
散热焊盘机械数据 (封装 | 引脚)
订购信息

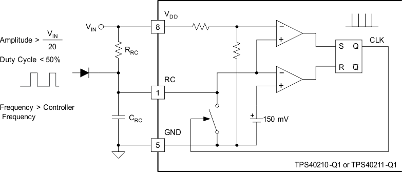
Synchronizing the Oscillator

The TPS40210-Q1 and TPS40211-Q1 devices can be synchronized to an external clock source. Figure 7-9 shows the functional diagram of the oscillator. When synchronizing the oscillator to an external clock, the RC pin must be pulled below 150 mV for 20 ns or more. The external clock frequency must be higher than the free running frequency of the converter as well. When synchronizing the controller, if the RC pin is held low for an excessive amount of time, erratic operation can occur. The maximum amount of time that the RC pin should be held low is 50% of a nominal output pulse, or 10% of the period of the synchronization frequency.

Under circumstances where the duty cycle is less than 50%, a Schottky diode connected from the RC pin to an external clock can be used to synchronize the oscillator. The cathode of the diode is connected to the RC pin. The trip point of the oscillator is set by an internal voltage divider to be 1/20 of the input voltage. The clock signal must have an amplitude higher than this trip point. When the clock goes low, it allows the reset current to restart the RC ramp, synchronizing the oscillator to the external clock. This provides a simple single-component method for clock synchronization.

GUID-2D4FBB3E-0F35-462B-BDFB-45CEBE2BCF7E-low.gifFigure 7-9 Oscillator Functional Diagram
GUID-17281510-30F9-49D6-9569-FEC94759AEBD-low.gifFigure 7-10 Diode Connected Synchronization