ZHCSSZ6F august   2008  – june 2020 TPS40210-Q1 , TPS40211-Q1

PRODUCTION DATA  

  1.   1
  2. 特性
  3. 应用
  4. 说明
  5.   5
  6. Revision History
  7. Pin Configuration and Functions
    1.     Pin Functions
  8. Specifications
    1. 6.1 Absolute Maximum Ratings
    2. 6.2 ESD Ratings
    3. 6.3 Recommended Operating Conditions
    4. 6.4 Thermal Information
    5. 6.5 Electrical Characteristics
    6. 6.6 Timing Requirements
    7. 6.7 Switching Characteristics
    8. 6.8 Typical Characteristics
  9. Detailed Description
    1. 7.1 Overview
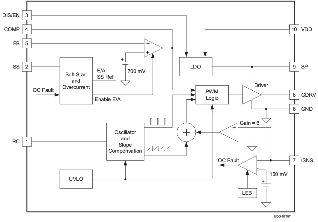
    2. 7.2 Functional Block Diagram
    3. 7.3 Feature Description
      1. 7.3.1  Minimum On-Time and Off-Time Considerations
      2. 7.3.2  Current Sense and Overcurrent
      3. 7.3.3  Current Sense and Subharmonic Instability
      4. 7.3.4  Current Sense Filtering
      5. 7.3.5  Soft Start
      6. 7.3.6  BP Regulator
      7. 7.3.7  Shutdown (DIS/ EN Pin)
      8. 7.3.8  Control Loop Considerations
      9. 7.3.9  Gate Drive Circuit
      10. 7.3.10 TPS40211-Q1
    4. 7.4 Device Functional Modes
      1. 7.4.1 Setting the Oscillator Frequency
      2. 7.4.2 Synchronizing the Oscillator
  10. Application and Implementation
    1. 8.1 Application Information
    2. 8.2 Typical Application
      1. 8.2.1 Design Requirements
      2. 8.2.2 Detailed Design Procedure
        1. 8.2.2.1  Duty Cycle Estimation
        2. 8.2.2.2  Inductor Selection
        3. 8.2.2.3  Rectifier Diode Selection
        4. 8.2.2.4  Output Capacitor Selection
        5. 8.2.2.5  Input Capacitor Selection
        6. 8.2.2.6  Current Sense and Current Limit
        7. 8.2.2.7  Current Sense Filter
        8. 8.2.2.8  Switching MOSFET Selection
        9. 8.2.2.9  Feedback Divider Resistors
        10. 8.2.2.10 Error Amplifier Compensation
        11. 8.2.2.11 R-C Oscillator
        12. 8.2.2.12 Soft-Start Capacitor
        13. 8.2.2.13 Regulator Bypass
      3. 8.2.3 Application Curves
  11. Power Supply Recommendations
  12. 10Layout
    1. 10.1 Layout Guidelines
    2. 10.2 Layout Example
  13. 11Device and Documentation Support
    1. 11.1 Device Support
      1. 11.1.1 第三方产品免责声明
    2. 11.2 Documentation Support
      1. 11.2.1 Related Documentation
    3. 11.3 Related Links
    4. 11.4 接收文档更新通知
    5. 11.5 支持资源
    6. 11.6 Trademarks
    7. 11.7 静电放电警告
    8. 11.8 术语表
  14. 12Mechanical, Packaging, and Orderable Information
    1.     70

封装选项

请参考 PDF 数据表获取器件具体的封装图。

机械数据 (封装 | 引脚)
  • DGQ|10
散热焊盘机械数据 (封装 | 引脚)
订购信息

Functional Block Diagram

GUID-AF69F626-4F44-46DE-A0C7-0326F6283D3A-low.gif