ZHCSD07C November   2014  – February 2019 TPS3701

PRODUCTION DATA.  

  1. 特性
  2. 应用
  3. 说明
    1.     Device Images
      1.      典型应用
      2.      典型误差与结温之间的关系
  4. 修订历史记录
  5. Pin Configuration and Functions
    1.     Pin Functions
  6. Specifications
    1. 6.1 Absolute Maximum Ratings
    2. 6.2 ESD Ratings
    3. 6.3 Recommended Operating Conditions
    4. 6.4 Thermal Information
    5. 6.5 Electrical Characteristics
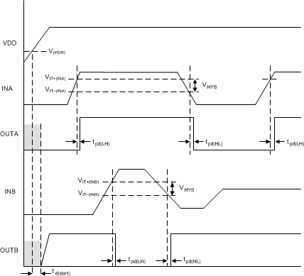
    6. 6.6 Timing Requirements
    7. 6.7 Typical Characteristics
  7. Detailed Description
    1. 7.1 Overview
    2. 7.2 Functional Block Diagram
    3. 7.3 Feature Description
      1. 7.3.1 Inputs (INA, INB)
      2. 7.3.2 Outputs (OUTA, OUTB)
    4. 7.4 Device Functional Modes
      1. 7.4.1 Normal Operation (VDD > UVLO)
      2. 7.4.2 Undervoltage Lockout (V(POR) < VDD < UVLO)
      3. 7.4.3 Power-On-Reset (VDD < V(POR))
  8. Application and Implementation
    1. 8.1 Application Information
      1. 8.1.1 Window Voltage Detector Considerations
      2. 8.1.2 Input and Output Configurations
      3. 8.1.3 Immunity to Input Pin Voltage Transients
    2. 8.2 Typical Application
      1. 8.2.1 Design Requirements
      2. 8.2.2 Detailed Design Procedure
      3. 8.2.3 Application Curve
  9. Power Supply Recommendations
  10. 10Layout
    1. 10.1 Layout Guidelines
    2. 10.2 Layout Example
  11. 11器件和文档支持
    1. 11.1 文档支持
      1. 11.1.1 相关文档
    2. 11.2 接收文档更新通知
    3. 11.3 社区资源
    4. 11.4 商标
    5. 11.5 静电放电警告
    6. 11.6 术语表
  12. 12机械、封装和可订购信息

封装选项

机械数据 (封装 | 引脚)
散热焊盘机械数据 (封装 | 引脚)
订购信息

Timing Requirements

PARAMETER TEST CONDITION MIN TYP MAX UNIT
.tpd(HL) High-to-low propagation delay(1) VDD = 24 V, ±10-mV input overdrive,
RL = 100 kΩ, VOH = 0.9 × VDD, VOL = 250 mV
9.9 µs
tpd(LH) Low-to-high propagation delay(1) VDD = 24 V, ±10-mV input overdrive,
RL = 100 kΩ, VOH = 0.9 × VDD, VOL = 250 mV
28.1 µs
td(start)(2) Startup delay VDD = 5 V 155 µs
tr Output rise time VDD = 12 V, 10-mV input overdrive,
RL = 100 kΩ, CL = 10 pF, VO = (0.1 to 0.9) × VDD
2.7 µs
tf Output fall time VDD = 12 V, 10-mV input overdrive,
RL = 100 kΩ, CL = 10 pF, VO = (0.9 to 0.1) × VDD
0.12 µs
High-to-low and low-to-high refers to the transition at the input pins (INA and INB).
During power on, VDD must exceed 1.8 V for at least 150 µs (typical) before the output state reflects the input condition.
TPS3701 tim_bvs240.gifFigure 1. Timing Diagram