ZHCSHQ0B October   2017  – September 2019 TPS27S100

PRODUCTION DATA.  

  1. 特性
  2. 应用
  3. 说明
    1.     典型应用原理图
  4. 修订历史记录
  5. Pin Configuration and Functions
    1.     Pin Functions
  6. Specifications
    1. 6.1 Absolute Maximum Ratings
    2. 6.2 ESD Ratings
    3. 6.3 Recommended Operating Conditions
    4. 6.4 Thermal Information
    5. 6.5 Electrical Characteristics
    6. 6.6 Timing Requirements – Current Monitor Characteristics
    7. 6.7 Switching Characteristics
    8. 6.8 Typical Characteristics
  7. Detailed Description
    1. 7.1 Overview
    2. 7.2 Functional Block Diagram
    3. 7.3 Feature Description
      1. 7.3.1 Accurate Current Monitor
      2. 7.3.2 Adjustable Current Limit
      3. 7.3.3 Inductive-Load Switching-Off Clamp
      4. 7.3.4 Full Protections and Diagnostics
        1. 7.3.4.1 Short-to-GND and Overload Detection
        2. 7.3.4.2 Open-Load Detection
        3. 7.3.4.3 Short-to-Supply Detection
        4. 7.3.4.4 Thermal Fault Detection
        5. 7.3.4.5 UVLO Protection
        6. 7.3.4.6 Loss of GND Protection
        7. 7.3.4.7 Reverse Current Protection
        8. 7.3.4.8 Protection for MCU I/Os
    4. 7.4 Device Functional Modes
      1. 7.4.1 Working Mode
  8. Application and Implementation
    1. 8.1 Application Information
    2. 8.2 Typical Application
      1. 8.2.1 Design Requirements
      2. 8.2.2 Detailed Design Procedure
      3. 8.2.3 Application Curves
  9. Power Supply Recommendations
  10. 10Layout
    1. 10.1 Layout Guidelines
    2. 10.2 Layout Example
      1. 10.2.1 Without a GND Network
      2. 10.2.2 With a GND Network
  11. 11器件和文档支持
    1. 11.1 接收文档更新通知
    2. 11.2 社区资源
    3. 11.3 商标
    4. 11.4 静电放电警告
    5. 11.5 Glossary
  12. 12机械、封装和可订购信息

封装选项

机械数据 (封装 | 引脚)
散热焊盘机械数据 (封装 | 引脚)
订购信息

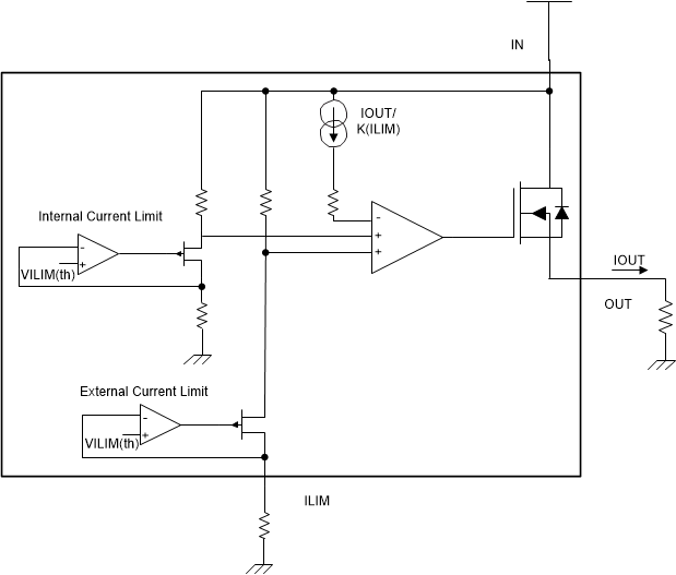
Adjustable Current Limit

A high-accuracy current limit allows high reliability of the design. It protects the load and the power supply from over-stressing during short-circuit-to-GND or power-up conditions. The current limit can also save system cost by reducing the size of PCB traces and connectors, and the capacity of the preceding power stage.

When the current-limit threshold is hit, a closed loop activates immediately. The output current is clamped at the set value, and a fault is reported out. The device heats up due to the high power dissipation on the power FET. If thermal shutdown occurs, the current limit is set to IILIM(TSD) to reduce the power dissipation on the power FET.

The device has two current-limit thresholds.

Internal current limit – The internal current limit is fixed at IILM(int). Tie the ILIM pin directly to the device GND for large-transient-current applications.

External adjustable current limit – An external resistor is used to set the current-limit threshold. Use Equation 2 below to calculate the RILIM. VILIM(th) is the internal band-gap voltage. K(ILIM) is the ratio of the output current and the current-limit set value. It is constant across the temperature and supply voltage. The external adjustable current limit allows the flexibility to set the current limit value by applications.

Equation 2. TPS27S100 Equation2.gif

Note that if a GND network is used (which leads to the level shift between the device GND and board GND), the ILIM pin must be connected with device GND.

TPS27S100 Image10.gifFigure 26. Current-Limit Block Diagram

For better protection from a hard short-to-GND condition (when the EN pin is enabled, a short to GND occurs suddenly), the device implements a fast-trip protection to turn off the channel before the current-limit closed loop is set up. The fast-trip response time is less than 1 μs, typically. With this fast response, the device can achieve better inrush current-suppression performance.