ZHCSHL4I October   2008  – December 2017 TPS23754 , TPS23754-1 , TPS23756

PRODUCTION DATA.  

  1. 特性
  2. 应用
  3. 说明
    1.     Device Images
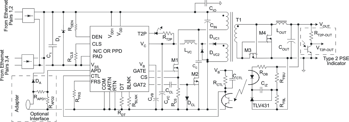
      1.      使用 TPS23754 的高效转换器
  4. 修订历史记录
  5. Pin Configuration and Functions
    1.     Pin Functions
  6. Specifications
    1. 6.1 Absolute Maximum Ratings
    2. 6.2 ESD Ratings
    3. 6.3 Recommended Operating Conditions
    4. 6.4 Thermal Information
    5. 6.5 Electrical Characteristics
    6. 6.6 Electrical Characteristics: PoE and Control
    7. 6.7 Switching Characteristics
    8. 6.8 Typical Characteristics
  7. Detailed Description
    1. 7.1 Overview
    2. 7.2 Functional Block Diagram
    3. 7.3 Feature Description
      1. 7.3.1  APD
      2. 7.3.2  BLNK
      3. 7.3.3  CLS
      4. 7.3.4  Current Sense (CS)
      5. 7.3.5  Control (CTL)
      6. 7.3.6  Detection and Enable (DEN)
      7. 7.3.7  DT
      8. 7.3.8  Frequency and Synchronization (FRS)
      9. 7.3.9  GATE
      10. 7.3.10 GAT2
      11. 7.3.11 PPD
      12. 7.3.12 RTN, ARTN, COM
      13. 7.3.13 T2P
      14. 7.3.14 VB
      15. 7.3.15 VC
      16. 7.3.16 VDD
      17. 7.3.17 VDD1
      18. 7.3.18 VSS
      19. 7.3.19 PowerPAD
    4. 7.4 Device Functional Modes
      1. 7.4.1 PoE Overview
        1. 7.4.1.1  Threshold Voltages
        2. 7.4.1.2  PoE Start-Up Sequence
        3. 7.4.1.3  Detection
        4. 7.4.1.4  Hardware Classification
        5. 7.4.1.5  Inrush and Start-Up
        6. 7.4.1.6  Maintain Power Signature
        7. 7.4.1.7  Start-Up and Converter Operation
        8. 7.4.1.8  PD Hotswap Operation
        9. 7.4.1.9  Converter Controller Features
        10. 7.4.1.10 Bootstrap Topology
        11. 7.4.1.11 Current Slope Compensation and Current Limit
        12. 7.4.1.12 Blanking – RBLNK
        13. 7.4.1.13 Dead Time
        14. 7.4.1.14 FRS and Synchronization
        15. 7.4.1.15 T2P, Start-Up, and Power Management
        16. 7.4.1.16 Thermal Shutdown
        17. 7.4.1.17 Adapter ORing
        18. 7.4.1.18 PPD ORing Features
        19. 7.4.1.19 Using DEN to Disable PoE
        20. 7.4.1.20 ORing Challenges
  8. Application and Implementation
    1. 8.1 Application Information
    2. 8.2 Typical Application
      1. 8.2.1 Design Requirements
      2. 8.2.2 Detailed Design Procedure
        1. 8.2.2.1  Input Bridges and Schottky Diodes
        2. 8.2.2.2  Protection, D1
        3. 8.2.2.3  Capacitor, C1
        4. 8.2.2.4  Detection Resistor, RDEN
        5. 8.2.2.5  Classification Resistor, RCLS
        6. 8.2.2.6  Dead Time Resistor, RDT
        7. 8.2.2.7  Switching Transformer Considerations and RVC
        8. 8.2.2.8  Special Switching MOSFET Considerations
        9. 8.2.2.9  Thermal Considerations and OTSD
        10. 8.2.2.10 APD Pin Divider Network, RAPD1, RAPD2
        11. 8.2.2.11 PPD Pin Divider Network, RPPD1, RPPD2
        12. 8.2.2.12 Setting Frequency (RFRS) and Synchronization
        13. 8.2.2.13 Current Slope Compensation
        14. 8.2.2.14 Blanking Period, RBLNK
        15. 8.2.2.15 Estimating Bias Supply Requirements and CVC
        16. 8.2.2.16 T2P Pin Interface
        17. 8.2.2.17 Advanced ORing Techniques
        18. 8.2.2.18 Soft Start
        19. 8.2.2.19 Frequency Dithering for Conducted Emissions Control
      3. 8.2.3 Application Curves
  9. Power Supply Recommendations
  10. 10Layout
    1. 10.1 Layout Guidelines
    2. 10.2 Layout Example
    3. 10.3 ESD
  11. 11器件和文档支持
    1. 11.1 文档支持
      1. 11.1.1 相关文档
    2. 11.2 社区资源
    3. 11.3 商标
    4. 11.4 静电放电警告
    5. 11.5 Glossary
  12. 12机械、封装和可订购信息

封装选项

请参考 PDF 数据表获取器件具体的封装图。

机械数据 (封装 | 引脚)
  • PWP|20
散热焊盘机械数据 (封装 | 引脚)
订购信息

Device Images

使用 TPS23754 的高效转换器

TPS23754 TPS23754-1 TPS23756 conv_lvs885.gif